22年的注册安全工程师考试,虽然有部分地区推迟了考试时间,但仍然有不少地区于今天开始考试,第一天上午的法规考试已经结束,出考场后听到不少考友讨论,今年的法规出题有些偏,拿证并没有十足的把握。
我也是迫不及待要来了法规的答案,原本我也是非常担心,对完答案后简直不要太开心,预估最少能考86分,快来看看你能拿多数分把!
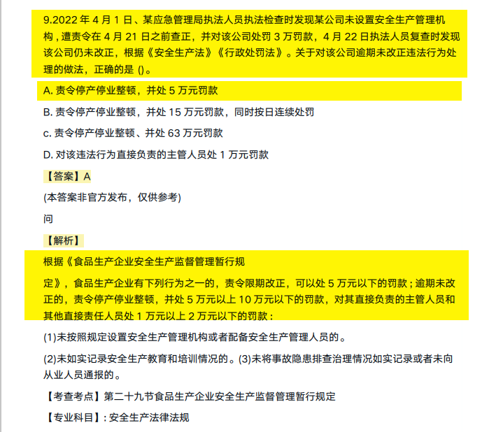
22年注安《法律法规》的真题和答案解析全部都放在这里了,不过需要注意的是,对完答案后,无论有没有达到自己的预期,考生们都要打起精神,调整好状态迎接下午场的考试,相信自己能够超常发挥。
希望接下里的考试,考生们都能考出理想满意的成绩哦。
关注+评论留言:“答案”,然后私信我“88”即可获得
版权声明:我们致力于保护作者版权,注重分享,被刊用文章【安全法律法规考试题库(速来估分)】因无法核实真实出处,未能及时与作者取得联系,或有版权异议的,请联系管理员,我们会立即处理! 部分文章是来自自研大数据AI进行生成,内容摘自(百度百科,百度知道,头条百科,中国民法典,刑法,牛津词典,新华词典,汉语词典,国家院校,科普平台)等数据,内容仅供学习参考,不准确地方联系删除处理!;
工作时间:8:00-18:00
客服电话
电子邮件
beimuxi@protonmail.com
扫码二维码
获取最新动态
