一、增值税进项税额及其转出的会计处理
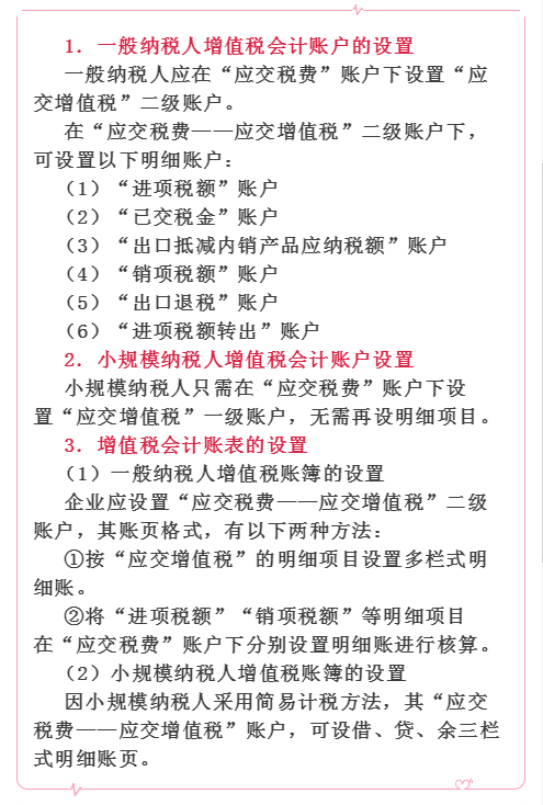
(一)增值税会计账表的设置
(二)增值税进项税额的会计处理
(三)增值税进项税额转出的会计处理
二、增值税销项税额的会计处理
(一)现销方式销售货物销项税额的会计处理
(二)赊销、分期收款方式销售货物销项税额的会计处理
(三)销售退回的销项税额的会计处理
一、消费税会计账户的设置
二、应税消费品销售的会计处理
三、应税消费品视同销售的会计处理
(一)企业以生产的应税消费品作为投资的会计处理
(二)企业以生产的应税消费品换取生产资料、消费资料或抵偿债务的会计处理
(三)企业以自产应税消费品用于在建工程、职工福利的会计处理
一、账户设置
二、基本处理方法
有关计算公式如下:
一、个人所得税涉税会计处理
二、资源税涉税会计处理
三、关税涉税会计处理
四、城镇土地使用税涉税会计
五、房产税涉税会计
六、契税涉税会计
......
内容有限,今天小编就给大家分享到这里啦!各种涉税处理都在这里,有需要的小伙伴看下方。
下方评论区留言:想要领取学习,并转发收藏
然后点击小编头像,私我回复:资料,即可免费领取学习哟!
版权声明:我们致力于保护作者版权,注重分享,被刊用文章【消费税会计处理(齐活了)】因无法核实真实出处,未能及时与作者取得联系,或有版权异议的,请联系管理员,我们会立即处理! 部分文章是来自自研大数据AI进行生成,内容摘自(百度百科,百度知道,头条百科,中国民法典,刑法,牛津词典,新华词典,汉语词典,国家院校,科普平台)等数据,内容仅供学习参考,不准确地方联系删除处理!;
工作时间:8:00-18:00
客服电话
电子邮件
beimuxi@protonmail.com
扫码二维码
获取最新动态
