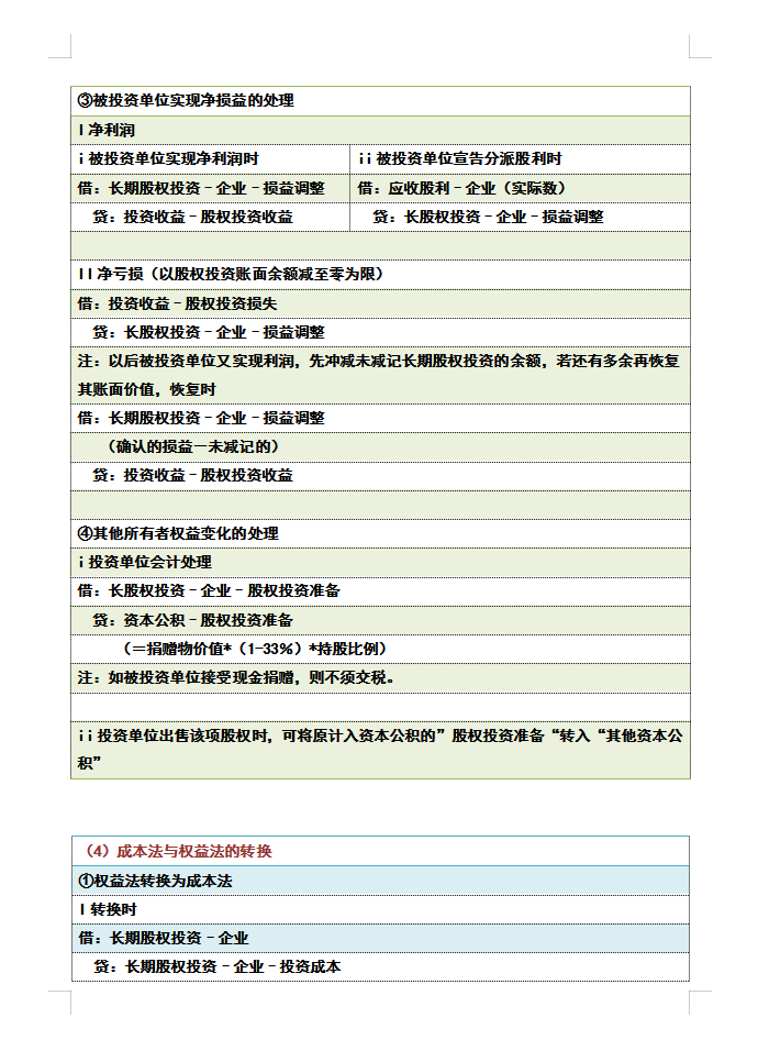
出力不讨好的事情谁也不会去做。上司给李会计安排了一个助理,说是让他看着安排些工作来做。李会计带着身边后发现,连基本的会计分录都没有记住,这是给我干活,还是给我找活干的。后来给他了这份基础会计分录表格,让他三天什么工作都不做,就记这个,记不住就走人。后来人留下了,也成为了刘会计最为得力的助手。下面就让我们一起来看看一份基础会计分录吧!
【文末有完整版可带走】
由于内容过多,篇幅有限,有关基础会计分录的内容就到这里,对于以上内容有需要的,下方有解决方案
版权声明:我们致力于保护作者版权,注重分享,被刊用文章【周转材料会计分录(老会计最不愿意带的)】因无法核实真实出处,未能及时与作者取得联系,或有版权异议的,请联系管理员,我们会立即处理! 部分文章是来自自研大数据AI进行生成,内容摘自(百度百科,百度知道,头条百科,中国民法典,刑法,牛津词典,新华词典,汉语词典,国家院校,科普平台)等数据,内容仅供学习参考,不准确地方联系删除处理!;
工作时间:8:00-18:00
客服电话
电子邮件
beimuxi@protonmail.com
扫码二维码
获取最新动态
