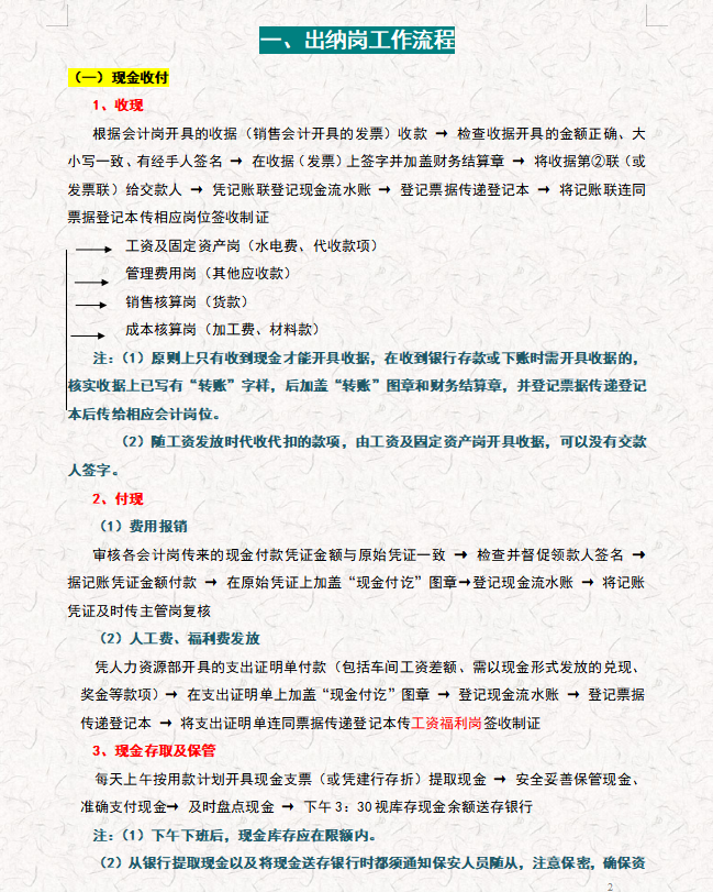
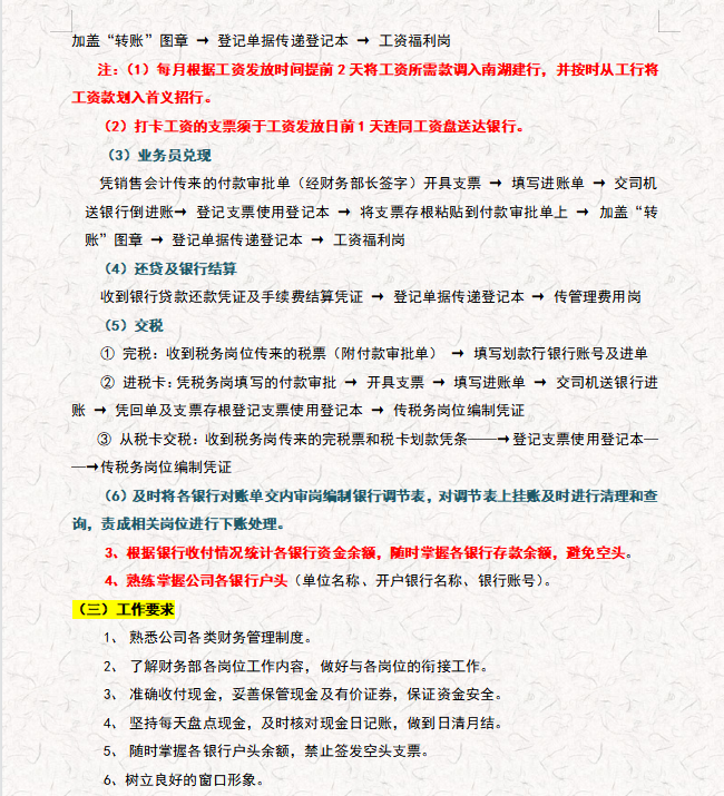
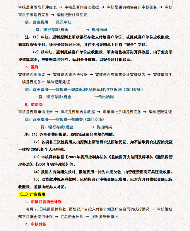
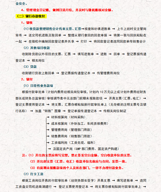
都说财务部门的岗位非常的简单,无非就是一个出纳外加一个会计就可以撑起一个企业的财务工作,当然只有做过财务工作的人才知道,其实这样的说法是不对的。财务部门里面也分好几种岗位,不同的岗位都有自己明确的分工,不熟悉的会计贸然去做其他岗位的工作很容易出现不必要的问题。所以今天就给大家分享一套财务部门各岗位工作内容,内容非常的详细,接下来就一起来看看吧~
篇幅有限,更多内容就不再一一展示~
版权声明:我们致力于保护作者版权,注重分享,被刊用文章【会计做什么工作(财务总监)】因无法核实真实出处,未能及时与作者取得联系,或有版权异议的,请联系管理员,我们会立即处理! 部分文章是来自自研大数据AI进行生成,内容摘自(百度百科,百度知道,头条百科,中国民法典,刑法,牛津词典,新华词典,汉语词典,国家院校,科普平台)等数据,内容仅供学习参考,不准确地方联系删除处理!;
工作时间:8:00-18:00
客服电话
电子邮件
beimuxi@protonmail.com
扫码二维码
获取最新动态
