上一篇文章,小五跟大家介绍了金融资产终止确认的原则,以及判断金融资产终止确认的步骤。你都get了吗?
今天,我们继续讲解金融资产转移的会计处理。
在开始今天的内容之前,我们先来回顾下金融资产转移的结果有哪几种?建议自己思考下,再看答案。
答案是三种,分别是终止确认、继续原有确认和部分确认(继续涉入)。
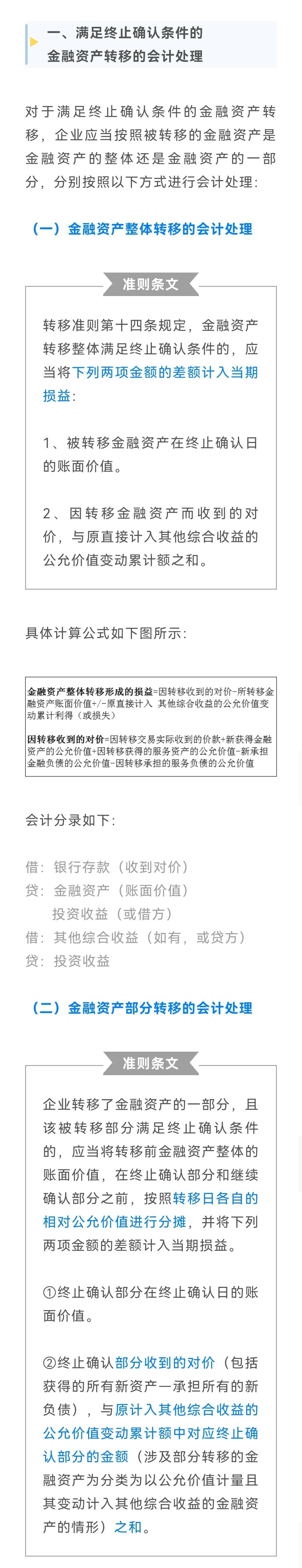
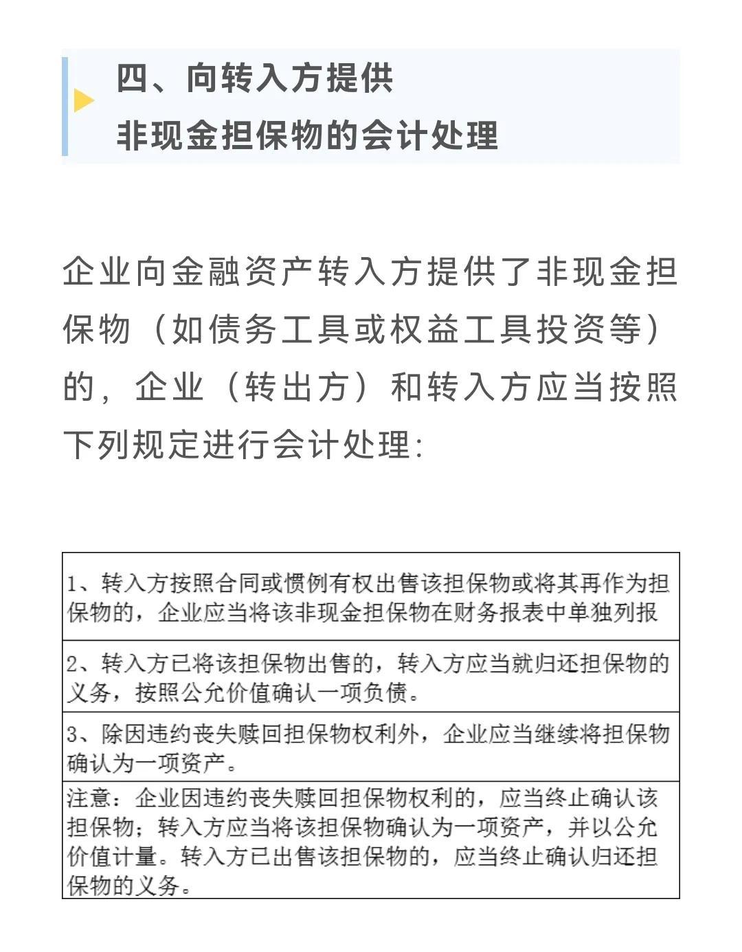
接下来,我们一起来看看不同转移结果的会计处理。
以上便是金融资产转移的相关会计处理,希望对您的学习或工作有所帮助!如果有不明白的地方,欢迎提出。
下一篇开始讲解《企业会计准则第24号——套期会计》。
更多企业会计准则知识讲解,请持续关注“51账房”。
版权声明:我们致力于保护作者版权,注重分享,被刊用文章【金融资产转移的案例(会计实务)】因无法核实真实出处,未能及时与作者取得联系,或有版权异议的,请联系管理员,我们会立即处理! 部分文章是来自自研大数据AI进行生成,内容摘自(百度百科,百度知道,头条百科,中国民法典,刑法,牛津词典,新华词典,汉语词典,国家院校,科普平台)等数据,内容仅供学习参考,不准确地方联系删除处理!;
工作时间:8:00-18:00
客服电话
电子邮件
beimuxi@protonmail.com
扫码二维码
获取最新动态
