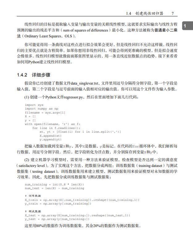
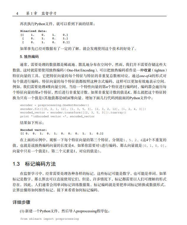
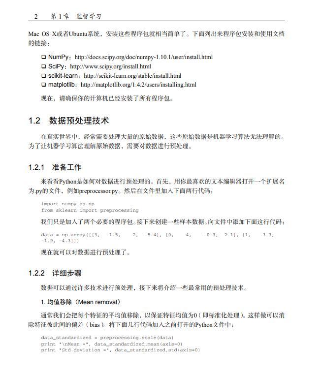
这本书是为想用机器学习算法开发应用程序的 Python 程序员准备的。
它非常适合 Python 初学者阅读哦~
【文末领取】
版权声明:我们致力于保护作者版权,注重分享,被刊用文章【机器学习案例(一起干起来)】因无法核实真实出处,未能及时与作者取得联系,或有版权异议的,请联系管理员,我们会立即处理! 部分文章是来自自研大数据AI进行生成,内容摘自(百度百科,百度知道,头条百科,中国民法典,刑法,牛津词典,新华词典,汉语词典,国家院校,科普平台)等数据,内容仅供学习参考,不准确地方联系删除处理!;
工作时间:8:00-18:00
客服电话
电子邮件
beimuxi@protonmail.com
扫码二维码
获取最新动态
