熬了整整7天,终于把中级会计职称考试中级财务管理的思维导图+考点整理好了,总共214页!建议收藏!!
中级财务管理难学吗?相对于中级经济法来说,中级财务管理确实是难一点。主要是因为财务管理中会涉及到一些公式和计算,而且很多都是大题。你要是连公式都没记住,别说一次性考过了,就连60分都很勉强。
学习中级财务管理的秘诀就在于对公式的理解运用。同学们在听一些讲得比较好的网课,这样的话学习公式也能轻松易懂。千万不要抱着教材上“死啃”,那样效率太低了。今天我把中级财务管理中的思维导图和考试重点都整理好了,大家有空的时候可以认真地看一看~
1、第一章主要包括5个方面,分别是:企业与企业财务管理、财务管理的3个目标、财务管理的3个环节、财务管理的体制、财务管理的环境。
2、企业与企业财务管理,重点在于企业的组织形式,想个人独资企业、合伙企业、公司制企业等等;还有财务管理的5点重要内容:投资管理、筹资管理、营运资金管理、成本管理、收入与分配管理。
财务管理的目标主要有3个方面,分别是:财务管理理论、利益冲突与协调和社会责任。
3、财务管理的环节,包括计划与预算、决策与控制、分析与考核。
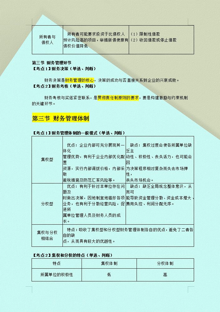
财务管理体制:模式、管理体制的选择因素、体制设计的原则、集权分权相结合的实践。
4、财务管理的环境:技术环境、经济环境、金融环境、法律环境。
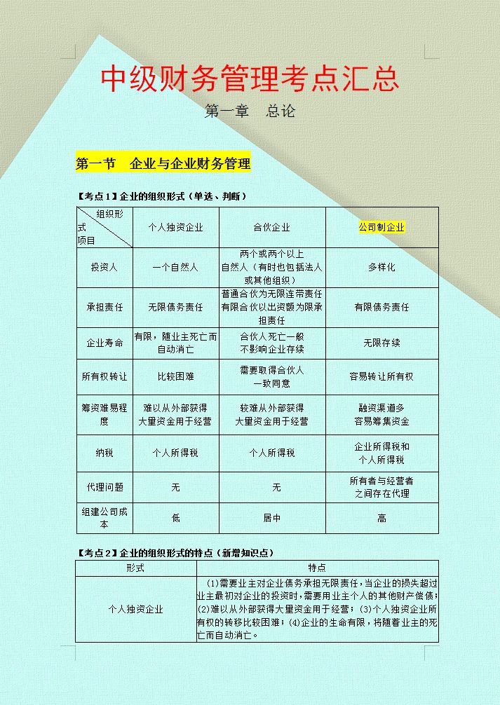
1、企业的组织形式:包括个人独资、合伙独资、公司制企业3种。不同组织形式的项目形式是不一样的。
比如说个人独资企业与合伙制企业,他们的投资人可以是一个自然人或是两个或两个以上的自然人。
2、企业组织形式的特点
3、企业财务管理的内容
4、企业财务管理的目标和理论
利润最大化、股东财富最大化、企业价值最大化、相关者利益最大化
5、利益冲突与协调
6、财务决策的核心
7、财务考核的原则
8、财务管理体制的一般模式
9、集权与分权的特点
10、集权与分权的一般内容
11、什么是技术环境
12、经济周期中不同阶段的财务管理战略,比如:复苏、繁荣、衰退、萧条
13、金融环境的主要构成内容
......
篇幅有限,2022中级会计财务管理的思维导图和考点汇总就先到这里了,有完整的,希望能帮到大家。
版权声明:我们致力于保护作者版权,注重分享,被刊用文章【财务会计和管理会计哪个好(不要慌)】因无法核实真实出处,未能及时与作者取得联系,或有版权异议的,请联系管理员,我们会立即处理! 部分文章是来自自研大数据AI进行生成,内容摘自(百度百科,百度知道,头条百科,中国民法典,刑法,牛津词典,新华词典,汉语词典,国家院校,科普平台)等数据,内容仅供学习参考,不准确地方联系删除处理!;
工作时间:8:00-18:00
客服电话
电子邮件
beimuxi@protonmail.com
扫码二维码
获取最新动态
