
北漂的朋友们,大家好,今天小北要跟大家聊的是:外地车在北京行驶,如何办理进京证?话不多说,咱们直奔主题:
目前,办理进京证主要有两种方式:
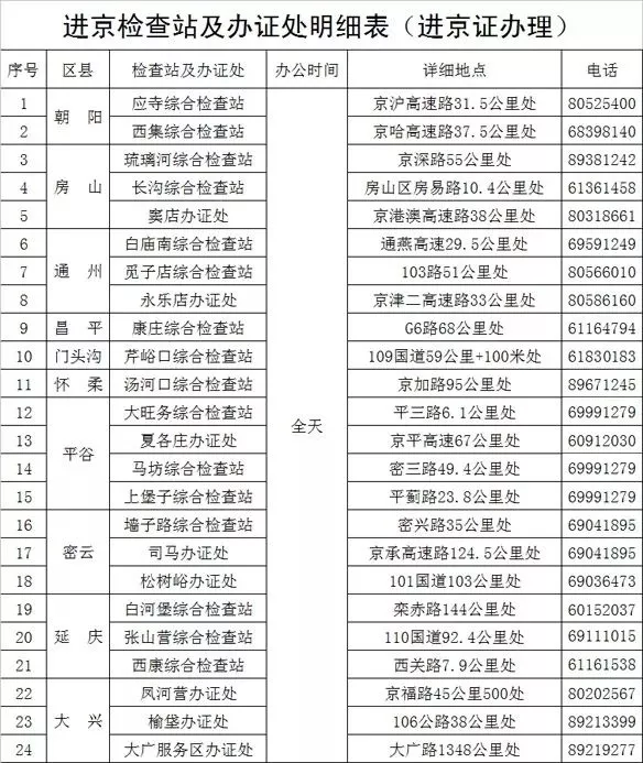
① 线下办理
② 手机APP办理
✎ 办理地点(北京市任意进京检查站或办证处)

✎ 办理时间
7*24小时办理(周末及法定节假日不休)
✎ 办理材料
① 驾驶人身份证
② 驾驶人驾驶证
③ 车辆行驶证
④ 交通事故责任强制保险凭证
⑤ 安全技术检验合格标志
⑥ 经北京市环保部门确认的车辆
⑦ 符合环保要求的凭证
✎ 注意事项
线下办理进京证,当天办理当天生效,但是!目前因为疫情原因,从2月17日起至疫情结束,外埠小客车办理进京证暂停现场办理,一律改为网上申办,所以大家出行一定要注意,提前通过手机采用我们今天要说的第二种方法办理好进京证。
① 手机下载“北京交警”APP

② 用手机号注册登录

③ 点击进入“办理进京证”栏

④ 在“车辆及进京证信息”专栏,点击“添加车辆”按钮申请办理进京证。

⑤ 选择车辆类型

⑥ 输入驾驶员姓名、驾驶证号,上传行驶证正面照片、车辆正面照片、驾驶证正面照片、本人持证照片
⑦ 选择进京日期、进京时长及进京路口并提交(手机APP申请进京证,最少需提前一天进行申请,比如20号需要开车进入北京行驶,则需要20号00:00之前申请办理进京证)
⑧ 系统审核通过与否的结果,将在“车辆及进京证信息”专栏中显示
还有一点需要注意的是:
进京证每年仅能办理12次
每次最长有效期为7天!
进京证即将到期可以办理延期
在进京证使用5天后的3日内(即在进京证有效期的第6、第7或是过期后的第1天办理延期手续,除了这3天之外,都是不能提前或者推后办理延期手续的)。
到北京市9个交通支队(东城、西城、朝阳、海淀、丰台、石景山、房山、通州、昌平)办证窗口办理一次为期5天的延期手续,只需要持旧证换发新证,即两次办证的有效期累计是12天。
① 再次办理进京证的流程和所需的材料与初次办理相同。
② 在办理进京证之前,您需要将外地号牌车辆之前在北京产生的所有交通违法都处理完毕。
③ 如对办证具体事宜有疑问,请与前往办证处联系。
✎ 不能办理进京证的车辆:
● 外省、区、市黄标车:禁止进入本市行政区域内道路行驶。
● 外省、区、市摩托车:全天禁止进入本市六环路(不含)以内道路行驶。
✎ 无需办理进京证的车辆:
● 已经领取外埠客运通行证的长途客运汽车和省际旅游客运汽车。
● 已经领取本市公安机关核发的爆炸品通行证运输爆炸品的车辆。
● 已经领取剧毒化学品公路运输通行许可证的剧毒化学品运输车辆。
● 军队、武警车辆及执行任务的警车、救护车等特种车辆。
好啦!今天我们的外地车办理进京证指南就聊到这里了,大家有要补充的或者有其他问题可以在文末留言哦,希望这篇“进京证办理攻略”可以帮到一起北漂的小伙伴们,别忘了点赞哦~
·end·
更多北京当地政策资讯,衣食住行生活指南尽在公众号“北漂指南”,如有任何问题,可在公众号后台进行留言,小北会在第一时间为您进行答疑,感谢关注。
版权声明:我们致力于保护作者版权,注重分享,被刊用文章【进京证办理地点(外地车办理进京证最全攻略)】因无法核实真实出处,未能及时与作者取得联系,或有版权异议的,请联系管理员,我们会立即处理! 部分文章是来自自研大数据AI进行生成,内容摘自(百度百科,百度知道,头条百科,中国民法典,刑法,牛津词典,新华词典,汉语词典,国家院校,科普平台)等数据,内容仅供学习参考,不准确地方联系删除处理!;
工作时间:8:00-18:00
客服电话
电子邮件
beimuxi@protonmail.com
扫码二维码
获取最新动态
