关注【本头条号】更多关于制度、流程、体系、岗位、模板、方案、工具、案例、故事、图书、文案、报告、技能、职场等内容,弗布克15年积累免费与您分享!
合同
合同协议编制审核流程
合同协议编制审核流程
合同协议订立控制流程
合同协议订立控制流程
流程设计
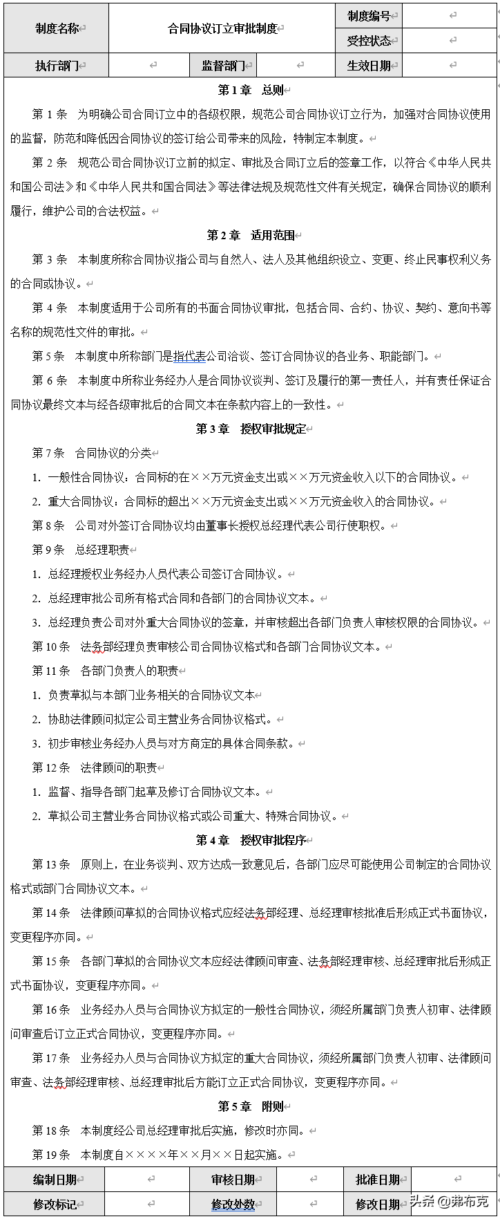
合同协议订立审批制度
合同协议订立审批制度
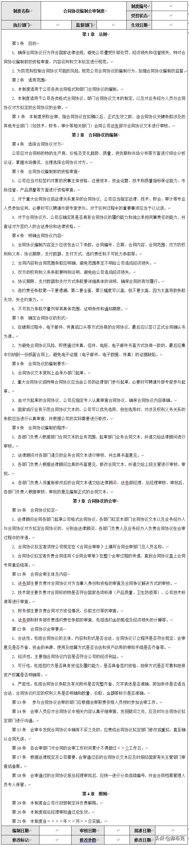
合同协议编制会审制度
合同协议编制会审制度
合同协议归口管理制度
合同协议归口管理制度
制度设计
合同协议经营风险
合同协议经营风险是企业在合同协议的内部控制中,因违反国家法律法规和未经适当审核或超越授权审批等行为给企业造成的风险。
1.合同内容不完整,影响合同履行,致使生产经营受到影响,权利业务约定不明确,存在或然风险
2.合同协议行为违反国家法律法规,可能遭受外部处罚、经济损失和信誉损失
3.合同条款不完善,加重企业责任或排除企业权利,不利于企业合法权益的保护
4.合同协议未经适当审核或越权审批,可能因重大差错、舞弊、欺诈而导致损失
合同协议合规风险
企业在合同协议的内部控制中的合规风险如下。
1.合同违反相关法律、法规、导致合同不能成立、无效或被撤销
2.违反相关法律法规、侵害社会公共利益,受到行政或司法惩处
3.违反企业章程和相关内部管理制度,合同不能通过内部批准,影响生产经营
4.合同协议条款未恰当履行或监控不当,可能导致违约损失、舞弊、欺诈等风险
合同
经济合同是经济活动中,单位或个人为实现各自的经济目的,经过充分的协商,就有关内容和各方面的经济利益、义务取得一致的意见后,逐条逐项地写出来,作为执行凭据的一种协议。经济合同一般由标题、订立合同的双方、立约条款、附件、结尾组成。
1.标题
经济合同的标题,应明确标出合同的性质,其后写上“合同”字样。也可以将产(商)品类别和合同的履行期写入标题。
2.订立合同的双方
在经济合同标题的右下方,写明合同双方当事人的名称(要使用全称),然后用括号分称甲方、乙方、丙方等。
3.立约条款
立约条款是经济合同的最重要部分,位于立约开始语下方。这部分必须写明双方协商一致的事项。如双方所承担的义务和应享受的权利、互相为对方做什么事情、共同做什么事情、做到什么程度、何时完成等。经济合同大体可以从标的、数量与质量、价款或薪金等方面来写,各部分的撰写要求如下所示。
1.标的
撰写要求:
◎ 标的是指经济合同当事人的权利与义务所共同指向的对象
◎ 标的在各种经济合同中的表现形式不同,有物、有资金、有行为
◎ 经济合同的标的与任何物和行为一样,有一定的质和量的规定性
◎ 任何经济合同都必须对标的物的质量、数量、品种、规格或标的行为的质量、数量作出规定
◎ 标的表达时要用语准确,不能含糊不清、模棱两可
2.数最与质量
撰写要求:
◎ 数量是标的的具体指标,也是确定权利与义务大小的尺码,所以必须订得具体、明确,数字要准,而且必须采用统一的公制单位计量
◎ 质量在合同中起到标的的保证作用。对标的质量的规定也必须明确、具体、规范
◎有些还要规定一定的验收办法,以免日后履行合同由于当事人的理解不同而发生纠纷,影响合同的履行
3.价款或酬金
撰写要求:
◎ 价款是标的的价金,是当事人一方取得对方商品或接受对方劳务时所支付的货币数量
◎ 合同中应写清价款或酬金的计算标准、结算方式、付款方法和付款程序
◎ 若是与外国签订外贸合同,当须写明以何种货币计价和结算
◎ 凡有规定价格的,必须按国家各级物价主管部门规定的价格签订
◎允许改价的,可由当事人协商改定,但必须写明有关部门调整价格时的计价原则
4.履行期限地点方式
撰写要求:
◎ 期限是双方履行义务的时间界限
◎ 地点是指当事人履行合同义务的所在地
◎ 方式是当事人以什么具体方法来履行义务
◎ 这些是保证合同的权利和义务正确履行的必备条件,合同中应写得具体明确
◎ 当事人无故不按合同规定时间、地点和方式履行义务,属于违约行为,应负违约责任
◎合同一般还应写上如果当事人一方要求提前或迟延履行义务时,必须事先向对方提出,取得对方同意后方可提前或迟延履行
5.违约责任
撰写要求:
◎ 违约是指当事人不按经济合同规定的条款办事的行为
◎ 按《合同法》规定:由于当事人一方的过错,造成经济合同不能履行或者不能完全履行,由过错的一方承担违约责任
◎ 如属双方的过错,根据实际情况,由双方分别承担违约责任
◎ 违约者应向对方支付违约金或赔偿金
◎合同中应写明各方违约时,所应承担的责任和违约金的结算、支付办法
文书文案
1.正式合同范本
合同是指企业与自然人、法人及其他组织等用书面方式表达相互之间通过协商一致而达成的协议,是企业在签订合同中使用的主要形式。签订书面合同便于合同双方履行、管理、监督合同的具体内容。这里以某企业购销合同范本为示例。
购销合同
2.合同补充协议
双方签订合同补充协议是为了合同生效后,补充企业就质量、价款、履行地点等内容,以及合同双方没有约定或者约定不明确的协议条款。
合同补充协议
3.合同变更协议书
为了弥补在合同履行过程中发现有显失公平、条款有误或对方有欺诈行为的条款,或因政策调整、市场变化等客观因素已经或可能导致企业利益受损的条款,合同双方都有可能提出变更合同的请求。因此,中小企业应按照规定权限和程序办理合同变更事宜。
合同变更协议书
#合同##制度设计##流程设计#
本文出自弗布克版权图书《中小企业内部控制精细化设计全案》《企业内部控制实施细则手册》,版权归属弗布克,欢迎转发,禁止转载,抄袭、洗稿,侵权必究。
领取本资料的Word、PDF版完整内容方法:
1.本资源编号:176。
2.关注+评论+转发,然后私信“资料”。
更多相关资料可点击下面“了解更多”。
版权声明:我们致力于保护作者版权,注重分享,被刊用文章【合同管理的主要内容(合同管理)】因无法核实真实出处,未能及时与作者取得联系,或有版权异议的,请联系管理员,我们会立即处理! 部分文章是来自自研大数据AI进行生成,内容摘自(百度百科,百度知道,头条百科,中国民法典,刑法,牛津词典,新华词典,汉语词典,国家院校,科普平台)等数据,内容仅供学习参考,不准确地方联系删除处理!;
工作时间:8:00-18:00
客服电话
电子邮件
beimuxi@protonmail.com
扫码二维码
获取最新动态
