距离2022年初级会计考试还剩66天,各位考生对于5月份的考试,真的了解吗?
各科目的重点章节在哪里,知识点的难易是如何分布的,初级会计实务如何备考才高效…
为了让同学们更高效的复习,今天,小之了就带大家一起了解下2022年初级会计考试中《初级会计实务》的基本考情和备考建议吧。
重量级干货,同学们赶快 “收藏” 起来哦~
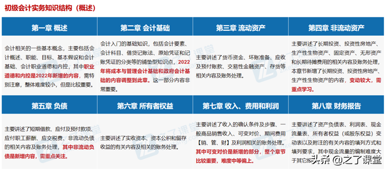
如果你现在还没有学完整本书,就先码住下面的两张表格。
掌握好每个章节的知识结构,了解难度分布及章节预估分值,可以帮助同学们更好的规划后续学习安排。
距离初级考试还剩2个月左右的时间,同学们在备考学习中一定要掌握方法,学会分析、总结、归纳,让每一次的学习都有收获。
⭐原则一:知识点分类别
《初级会计实务》包括记忆型知识点和计算型知识点,不同类型的知识点,同学们要掌握不同的学习方法,这样才能提高学习效率。
►记忆型知识点学习方法:
① 将课程中强调的重点内容进行标注,按照教材的原文学习记忆;
② 平时做好归纳总结,考前再集中复习。
►计算型知识点学习方法:
① 认真听老师的授课,从原理上理解,牢记公式;
② 多做题,遇到不理解的题目及时想办法弄懂。
⭐原则二:明确方向
备考初级会计考试,同学们要着重学习会计中最基础的知识,在备考时间较紧张的情况下,没有必要去钻牛角尖,为了一个不重要的知识深入研究。
应该把更多的注意力放在自己搞不清楚的核心问题上进行思考。
⭐原则三:找准不同
① 因大纲变动,同学们一定要重视与以往不同的知识点,特别是变动的部分一定要学明白;
② 学会总结梳理易混淆点的不同,比如存货、固定资产清查处理,大家可制作记忆表格辅助学习。
⭐原则四:分阶段
● 第一遍:通读掌握基础知识,为整个备考阶段打牢基础。
● 第二遍:重点强化。要熟练掌握每一项会计内容的会计处理,并同时加强试题训练。
● 第三遍:难点突破。不懂的、难记的、重点的知识点和章节多巩固复习,逐个突破。
所以,为了在考场上能发挥出最佳状态,同学们从现在起的每一次学习,都要带着这些思路和方法,在有效时间内,让学习效果最优。
版权声明:我们致力于保护作者版权,注重分享,被刊用文章【会计理论与实务(2022年初级会计实务考情分析及备考建议)】因无法核实真实出处,未能及时与作者取得联系,或有版权异议的,请联系管理员,我们会立即处理! 部分文章是来自自研大数据AI进行生成,内容摘自(百度百科,百度知道,头条百科,中国民法典,刑法,牛津词典,新华词典,汉语词典,国家院校,科普平台)等数据,内容仅供学习参考,不准确地方联系删除处理!;
工作时间:8:00-18:00
客服电话
电子邮件
beimuxi@protonmail.com
扫码二维码
获取最新动态
