多位专家认为,未来将有更多城市降低购房首付比例,但一线及强二线城市跟进概率不大
文|《财经》实习生 桂澜珊 记者 陈嘉瑶
编辑|王博
为了修复低迷的房地产市场,2021年底至今,地方政府、金融机构陆续出台了各种宽松政策。近日,比降低个人住房贷款利率更大的刺激政策在部分城市展开。
2月25日,山西省晋中将二套房公积金贷款的首付比例下调为20%;2月18日,广西南宁将二套房公积金贷款的最低首付款比例由40%下调至30%。
不久前,晋中、菏泽、南宁等城市还下调了首套房住房贷款首付比例。
《财经》统计发现,此轮调整中,率先出台降低住房贷款首付比例政策的基本是三四线以下低能级城市。调整后的首套房首付比例大部分可降低至20%,二套房首付比例大部分集中在20%-40%。
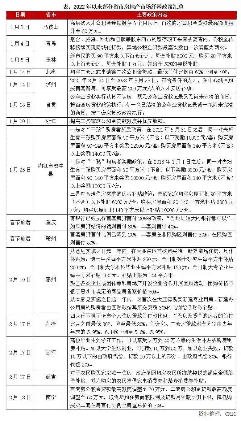
据中指研究院不完全统计,2021年12月至今,中国已有40多个城市从降首付比例、加大引才力度、发放购房补贴、提高公积金贷款额度等方面对房地产市场进行调控。
房地产市场需求端和供给端放松政策统计,图片来源:中指研究院
贝壳研究院高级分析师潘浩认为,以上一系列放松购房政策的调整都是市场出现筑底的表现。
过去十年,中国共出现过两次房地产市场筑底过程,分别为“2014年-2015年”和“2020年-2021年”。为了让商品房销售止跌回稳,在市场筑底回调过程中均伴随一系列政策调控。
但《财经》调查发现,筑底政策到位了,回调却主要在一线城市及热点二三线城市展开,其他城市的市场信心仍待恢复。
多位受访专家认为,未来可能会有更多城市出台类似政策,但一线及强二线城市大概率不会跟进。房地产市场的修复受多重因素影响,一两个政策出台后,市场不会马上好转,今年三四月份全国范围内出现“小阳春”的可能性不大。
图片来源:克而瑞
低能级城市维稳诉求强烈
潘浩分析,与高能级城市相比,赣州、菏泽等低能级城市收入来源多样性低,对土地出让收入的依赖性大。在房地产市场低迷的情况下,低能级城市地方面临的财政压力更大,所以率先出台了调整政策。
以菏泽为例,根据中指研究院数据,2021年6月以来,菏泽商品住宅销售额连续八个月出现同比下行,2021年下半年同比下滑45%;2022年1月菏泽新房房价同比下跌0.5%,二手房房价同比下跌 2.7%。
房地产市场低迷导致房企拿地意愿下降。58房产研究院数据显示,菏泽2018年土地出让金规模约为240亿元,而2021年该数据仅为67亿元。
与此同时,菏泽地方财政对于土地出让收入的依赖度日渐走高。
根据国家统计局数据,菏泽国有土地出让收入占广义财政收入的比例由2012年-2015年的21%-34%,快速提升至2017年-2020年的53%-64%。2020年的全国平均水平仅为31%。
对土地出让收入的依赖,决定了地方政府对房地产市场维稳诉求的强烈程度。
2018年末,菏泽是当时中国首个宣布取消住宅限售政策的城市;在当前这轮房地产市场下行周期中,菏泽也较早出台 了降低住房贷款首付比例政策。
近期降低购房首付比例的赣州、南宁等城,也和菏泽情况大致相同。
2018年-2020年,南宁土地出让收入占广义财政收入的比例均超过60%。2022年1月,南宁新房和二手房价格分别环比下降0.3%和0.64%。
菏泽等地是众多三四线城市的典型缩影。
华泰证券数据显示,49个三四线城市新房销售面积自2021年5月以来同比持续下降。2022年1月1日-2022年2月17日,同比下降44%。
中指研究院统计了2022年2月13日-2022年2月19日一周内,重点城市新建商品住宅成交情况。数据显示,市场整体仍处于低温状态,但成交规模环比回升,市场活跃度缓慢恢复,一线及热点二三线城市市场恢复节奏相对较快。(重点城市:北京、上海、深圳、广州、宁波、武汉、福州、大连、惠州、韶关、青岛、扬州、温州、南京、苏州)
不过,多位受访专家告诉《财经》,对购房需求本就不大的低能级城市,降低住房贷款首付比例对市场的修复效果有限。
“降低住房贷款首付比例对提振市场信心能起到一定作用,但也不能高估这一政策的影响。政策能否改变当地房地产低迷局面还是未知数。”中国社会科学院世界经济与政治研究所副所长张斌谈到。
潘浩认为,降低二套房首付比例应比降低首套房首付比例的市场修复效果更明显,因为低能级城市有改善需求的用户数量比首套刚需用户数量大。
58房产研究院分院院长张波则提醒,部分城市推出的降低二套房首付比例政策,与“房住不炒”大方向存在一定偏差,一旦操作过头,可能会面临被叫停的风险。
取消限购城市或将出现
华泰证券研报认为,非限购城市通过放松需求端政策来支撑房地产市场发展和房企现金流,已经成为趋势。
潘浩预测,下调住房贷款首付比例是一种通用的房地产市场调控手段,短期内应会有城市跟进出台类似政策,该趋势将从低能级城市向高能级城市逐步扩展。但一线及强二线城市等房地产政策较为稳定的城市,则不太可能会跟进。
华泰证券分析师陈慎认为,目前房地产市场的需求仍然很弱,市场修复需要更多角度、更大力度的政策。他预计,未来可能有城市会取消限购。
但潘浩认为,除个别限购政策过于严格的城市外,大规模城市取消限购的现象不会出现。在房地产市场真正达到平稳状态前,限购会长期存在。
张斌建议,监管层除降低住房贷款首付比例,还可以通过进一步降低MLF(中期借贷便利)利率及引入房贷利率市场竞争机制等手段,降低消费者的购房成本。
目前,全国居民住房贷款规模超40万亿元,房贷利率下降1个百分点,购房者就能减少几千亿元的利息支出。张斌认为,引入MLF利率下降和房贷利率市场竞争机制后,房贷利率下降1.5个百分点以上是完全有可能实现的。
实际上,总结过往经验,房地产市场的修复路径有规律可循。
潘浩分析,一般在传统旺季,如三四月份或九十月份,与购买资格和购买资金相关的政策会出现松动,如果购房者重拾一定的市场信心,认为买房不会亏钱,再叠加房地产企业打折促销,推出性价比高的新楼盘,市场就会逐渐回暖。多地政府陆续出台相关政策,也是为三月四月“小阳春”做准备。
“小阳春”会如期而至吗?
潘浩预计,在政策、金融、营销等多方面举措促进下,以一二线城市为主的多数城市将在三四月出现新房销售回温势头。
贝壳研究院近期对重点50城贝壳新房业务经纪人的信心进行了调研,数据显示,九成城市的经纪人对新房销量回升有信心,五成经纪人对新房价格企稳有信心。(重点50城:长沙、上海、合肥、宁波、北京、银川、厦门、成都、兰州、常州、杭州、青岛、昆明、福州、沈阳、大连、济南、西安、无锡、佛山、广州、南京、烟台、重庆、长春、贵阳、芜湖、廊坊、呼和浩特、温州、太原、南通、天津、嘉兴、泉州、绍兴、石家庄、东莞、苏州、武汉、徐州、深圳、绵阳、洛阳、南昌、哈尔滨、郑州、惠州、中山、珠海)
中指研究院数据显示,2022年2月13日-2022年2月19日,一线城市新建商品住宅成交面积环比和同比分别上涨82.6%和316.4%,二线城市环比和同比分别上涨37.7%和92.7%。一线城市中,北京、广州、深圳、上海的新房成交面积分别上涨141.0%、120.5%、92.1%、55.6%。
张波认为,一二线城市有人口流入和经济发展等基本面的支撑,只要住房贷款审核和发放节奏维持正常,三四月份成交量提高是大概率事件。
但三四线城市需求端动力不足,市场修复所需时间更长,部分城市或许会在5月迎来市场转机。另外,今年以来房企融资形势转好,房企促销力度将整体收窄,会减慢市场复苏节奏。
总之,“小阳春”或许会在部分城市和地区如期而至,但就全国范围看,在三四月份迎来整体成交高潮难度较大。
长江商学院教授刘劲也预计,今年三四月全国范围内出现交易放量、价格攀升的“小阳春”可能性不大,能保住房价不下跌已经不易。
他认为,中国房地产市场正在进行一场告别土地财政、降低供需两端杠杆的大手术。手术过程中可能会出现一些问题,比如2021年下半年以来,政策层层加码,房地产市场陷入低迷。
从2021年三季度到现在,各地政府出台的放松政策,类似手术过程中的输液,但大手术必须完成,才能最终康复出院。房住不炒,房价不出现大涨大跌,是这场手术的最终目的。
版权声明:我们致力于保护作者版权,注重分享,被刊用文章【首套房首付比例2015(多地降低首付比例)】因无法核实真实出处,未能及时与作者取得联系,或有版权异议的,请联系管理员,我们会立即处理! 部分文章是来自自研大数据AI进行生成,内容摘自(百度百科,百度知道,头条百科,中国民法典,刑法,牛津词典,新华词典,汉语词典,国家院校,科普平台)等数据,内容仅供学习参考,不准确地方联系删除处理!;
工作时间:8:00-18:00
客服电话
电子邮件
beimuxi@protonmail.com
扫码二维码
获取最新动态
