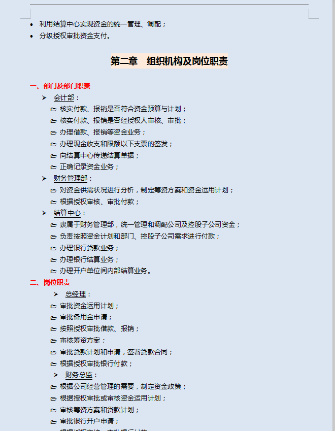
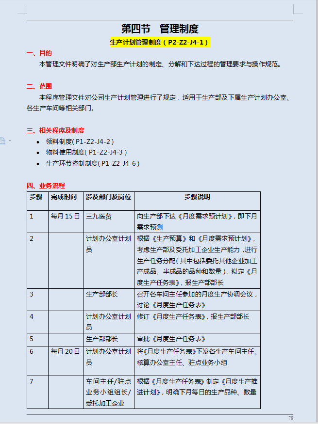
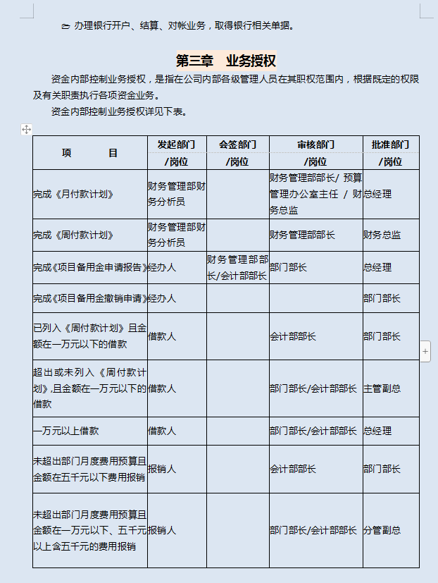
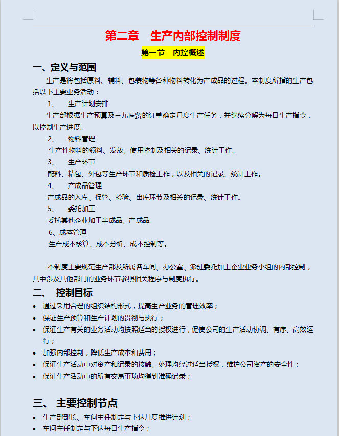
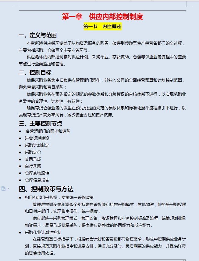
企业的发展,需要良好的制度和流程,才能发展的更长远,财务部作为企业的命门,不仅要对内保证好企业对外扩张的资金供给,更要把握好对内的管控!
今天就给大家分享一下,耗时28天才编制的企业内部控制管理手册,全文18章,详细介绍了企业管理的方方面面,参考价值极高
内容篇幅太多就不一 一展示了,希望对大家有所帮助
版权声明:我们致力于保护作者版权,注重分享,被刊用文章【内部会计(万字长文)】因无法核实真实出处,未能及时与作者取得联系,或有版权异议的,请联系管理员,我们会立即处理! 部分文章是来自自研大数据AI进行生成,内容摘自(百度百科,百度知道,头条百科,中国民法典,刑法,牛津词典,新华词典,汉语词典,国家院校,科普平台)等数据,内容仅供学习参考,不准确地方联系删除处理!;
工作时间:8:00-18:00
客服电话
电子邮件
beimuxi@protonmail.com
扫码二维码
获取最新动态
