食品质量与安全和食品科学与工程均为工学门类下设的食品科学与工程类专业。食品质量与安全主要研究生物学和食品工程学等方面的基本知识和技能,包括食品生产技术管理、食品质量检测和食品安全检测等,在食品行业内进行食品品质控制和卫生监督等。
食品科学与工程主要研究化学、生物学、食品工程和食品技术等方面的基本知识和技能,在食品领域内进行食品生产技术管理、产品开发、工程设计、品质控制、科学研究等。本文从多个方面对比展示两个专业的培养模式的差别。
2021年全国本科普通批次招收食品科学与工程和食品质量与安全的学生总计超3.6万人(含专业类招生,不含试验班招生)。全国食品科学与工程的招生规模略高于食品质量与安全,食品科学与工程招生计划占比约为42%,招生计划占比较食品质量与安全高10%。
食品科学与工程和食品质量与安全专业主要招收理科生,招收文科/历史类考生的计划占比不足5%。
图1 2021年本科普通批次招生院校及计划
数据来源:2021年本科普通批次招生计划
注:1.以上食品科学与工程类专业类招生包含招收食品质量与安全或食品科学与工程的院校;2.以上不含特殊类型招生。
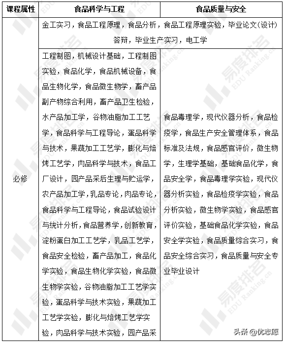
食品科学与工程、食品质量与安全专业的课程重合度较低。食品科学与工程专业的必修课程中含物理、数学等基础性理科课程,其他多为食品加工工艺相关课程。食品质量与安全专业主要多为分析检验相关课程,其课程体量远低于食品科学与工程。
表1 东北农业大学食品科学与工程和食品质量与安全课程设置
数据来源:东北农业大学本科培养方案
注:该校未拆分专业课程类型,以上仅区分必修和选修课。
食品科学与工程专业主要培养学生的食品研发等方面的技能,该专业因为有大量的理工科基础课程,该专业毕业生在升学和就业将有更多选择。食品质量与安全专业毕业生主要在食品卫生监督部门等相关单位从事食品质量和安全的管理工作。
本文为优志愿原创作品。未经著作权人授权,禁止转载和使用,否则将承担法律责任。
填志愿时在大厚本上翻找资料,很容易遗漏掉一些不错的院校,优志愿分享高考资讯、填报志愿、大学、专业等相关的信息,帮助您轻松获取历年分析。
版权声明:我们致力于保护作者版权,注重分享,被刊用文章【质量与安全(食品质量与安全专业和食品科学与工程专业)】因无法核实真实出处,未能及时与作者取得联系,或有版权异议的,请联系管理员,我们会立即处理! 部分文章是来自自研大数据AI进行生成,内容摘自(百度百科,百度知道,头条百科,中国民法典,刑法,牛津词典,新华词典,汉语词典,国家院校,科普平台)等数据,内容仅供学习参考,不准确地方联系删除处理!;
工作时间:8:00-18:00
客服电话
电子邮件
beimuxi@protonmail.com
扫码二维码
获取最新动态
