如何利用数字化工具建立私域流量,如何通过数字化工具实现门店的管理……这些问题困扰着诸多餐企。
如今,这些问题都能在腾讯智慧零售、网聚资本、红餐产业研究院、AMT企源联合推出的《食品与餐饮连锁企业数字化增长指引参考——营销与市场扩张的数字化专题》中找到答案。
本文由红餐网(ID:hongcan18)原创首发,作者:红餐产业研究院。
数字化是餐企实现自我变革、持续增长的有力手段,在充满挑战的后疫情时期,数字化转型更是关系到餐饮企业的生存。但在数字化手段的实际应用中,多数餐企都缺乏行之有效的方法:线下堂食受限期间,线上运营严重依赖平台;缺乏数字化会员管理,对于私域流量的构建无从下手……
如何把数字化营销、数字化扩张的理念落实到应用层面,有效推进相关业务的数字化转型,是餐企目前面临的重要课题。
上一期数字化报告,我们在整体的层面上讲述了餐企如何进行数字化转型,本期报告将聚焦于数字化营销和数字化扩张,详细讲述数字化思维下的餐企营销、扩张新方法。
总体来看,流量主要分为公域流量和私域流量两种形态。所谓公域流量,指的是淘宝、京东、拼多多、抖音等平台上的用户流量。而私域流量则是指品牌直接拥有的、可重复的低成本甚至免费触达的用户流量。
餐企想要在公域的流量池中获得曝光,需要支付费用和遵循平台的规则,如付费的广告流量、付费或免费的活动流量、搜索规则下的自然流量。同时,由于公域流量是依托于平台的属性而存在的,如电商平台的销售属性、抖音快手的内容属性、微信的社交属性、线下的商圈属性等,因此公域流量和餐企的联系并不紧密。
餐企只有将用户导入自己的平台建立私域用户池(如微信公众号、视频号、微信群等),才能持续和用户直接建立联系。
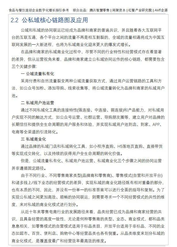
在这样的背景下,公域和私域的协同联运已经成为餐企的普遍共识。随着各大互联网平台的互联互通,全域的流量相通将成为中国互联网发展的一大新进程,也将为私域商业化带来爆发式的增长。
可是,到底要怎样打通公域和私域流量呢?
△图片来源:腾讯智慧零售
在餐企的私域商业化过程中,尽管不同的经营模式存在着显著的差异,但从运营视角来看,餐企建立公私域协同运作的核心链路,都需要包含三个关键步骤:
第一,公域流量私有化。餐企采用付费和自然流量裂变两种公域流量获取方式,通过用户运营链路的方法,如添加导购、直播等,将公域流量转化为品牌的私域用户池。
△图片来源:腾讯智慧零售
第二,私域用户池运营。餐企通过不同的私域工具如品牌公众号、品牌视频号、朋友圈等触达私域用户,建立用户对品牌的长期信任,继而实现私域用户到店、APP、电商等全渠道的引流转化。
第三,私域流量变现。餐企通过餐企的私域门店和私域转化工具,如小程序直购、H5落地页直购等实现成交转化,持续地获得用户全生命周期的转化价值。
目前,餐企在开店、闭店、管理连锁门店等门店扩张环节都存在亟待解决的问题。譬如,在门店选址时,如何利用LBS大数据进行用户画像,如何提升门店选址效率,如何建立选址商圈规划模型,如何基于规划定向开发点位资源等。
针对上述痛点,餐企可以在实际操作中,通过以下三点来实现门店扩张过程的数字化应用:
第一,加盟管理数字化。对于门店管理,传统餐企一般会制定标准的SOP手册,但随着门店数量的快速增加,门店员工难以完全按照品牌方的SOP严格执行,大量门店管理问题随之出现。
此时,就需要借助数字化管理系统来帮助餐企实现扁平管理与门店协同。品牌方将门店的标准作业SOP手册集成到协同管理数字化系统中,门店的异常问题将转化为异常数据,借助系统实时呈现并实时解决。餐企可通过信息数据的实时共享,实现门店运营管理的平台化和标准化。
△图片来源:报告截图
对于加盟门店,餐企可借助数字化系统实时监控。通过实时掌握加盟门店的运营数据,品牌方得以有效服务、管理对接加盟商。另一方面,通过数字化系统实时发布加盟政策信息,加盟商、品牌方双方信息交互沟通更加高效,大大降低了沟通成本。
第二,业务财务一体化。餐企可以在数字化系统中建立业财一体化信息处理流程,将企业的经营信息实时记录数字化系统中,将企业的财务、业务和管理信息集中于一个数据库。通过数字化建设,将企业经营中的三大主要流程,即业务流程、财务会计流程、管理流程有机融合。
△图片来源:报告截图
餐企实现业财一体化后,财务人员不再是简单的收单据和日常的财务记账,而是和业务强绑定,通过跟踪和优化业务流程,可以把财务管理工作前置。
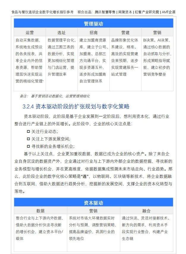
第三,经营决策数据化。随着IT技术的发展普及,部分行业龙头企业运用数据对业务发展状况进行监控,并率先使用智能决策模型指导管理决策工作的开展。
以绝味集团为例,其经过多年的实践探索,绝味已经总结出一套系统的门店扩张底层方法论:“三图三表”选址模型。该模型以POS经营系统与CRM营销平台数据为基础,多维度分层筛选确定店铺位置;通过CSC运营管控平台保障门店运营标准化与数据化,多系统一体化互通实现门店端业务的管理闭环;通过BI智能分析工具构建一套可优化的管理体系,实现业务流程、数据双驱动。
市场消费升级的趋势才刚刚开始,复杂的外部环境往往也蕴含着自我变革的窗口机会,具备强大自我修正能力的企业最终会渡过危机、重拾成长,数字化将会是餐企实现自我变革最有力的手段。因此,无论是大型餐企还是中小型餐企,均需要重视数字化体系的构建。
以上内容出自由腾讯智慧零售、网聚资本、AMT企源、红餐产业研究院联合推出的《食品与餐饮连锁企业数字化增长指引参考——营销与市场扩张的数字化专题》。
以下是该指引参考中的其他精彩内容节选:
△目录部分
△公域流量与私域流量
△公私域核心链路图
△数字化营销案例
△企业在不同阶段的扩张规划
△数字化扩张策略
△数字化扩张策略
版权声明:我们致力于保护作者版权,注重分享,被刊用文章【管理会计经营决策答案(报告发布)】因无法核实真实出处,未能及时与作者取得联系,或有版权异议的,请联系管理员,我们会立即处理! 部分文章是来自自研大数据AI进行生成,内容摘自(百度百科,百度知道,头条百科,中国民法典,刑法,牛津词典,新华词典,汉语词典,国家院校,科普平台)等数据,内容仅供学习参考,不准确地方联系删除处理!;
工作时间:8:00-18:00
客服电话
电子邮件
beimuxi@protonmail.com
扫码二维码
获取最新动态
