导语
幼升小的录取正在进行中,有的家长被录取后是欣喜,而有些家长却被分配到了意想不到的学校,心里满是疑惑和忧虑。
娃被统筹到55公里外学校?教育局回应!家门口的学校为何不能去?这一幼升小“潜规则”必须提前清楚!
近期,越来越多的家长都受到了小学录取的通知,确定了娃要上的小学本应是件值得开心的事情,但实际上却是几家欢喜几家愁。
娃被统筹到55公里外的学校?教育局回应来了!最后如何解决?多位家长反应学门口的学校不能去!原因为何?
这一幼升小“潜规则”必须提前清楚!一起来看看吧~
被统筹到55公里之外?回应来了!
最近,小学入学告知短信正在陆续发布中,各区都有部分家长收到了录取通知或是统筹信息。
上海一家长投诉,娃竟然被统筹到55公里之外的学校?
(图片来源:政府门户网站)
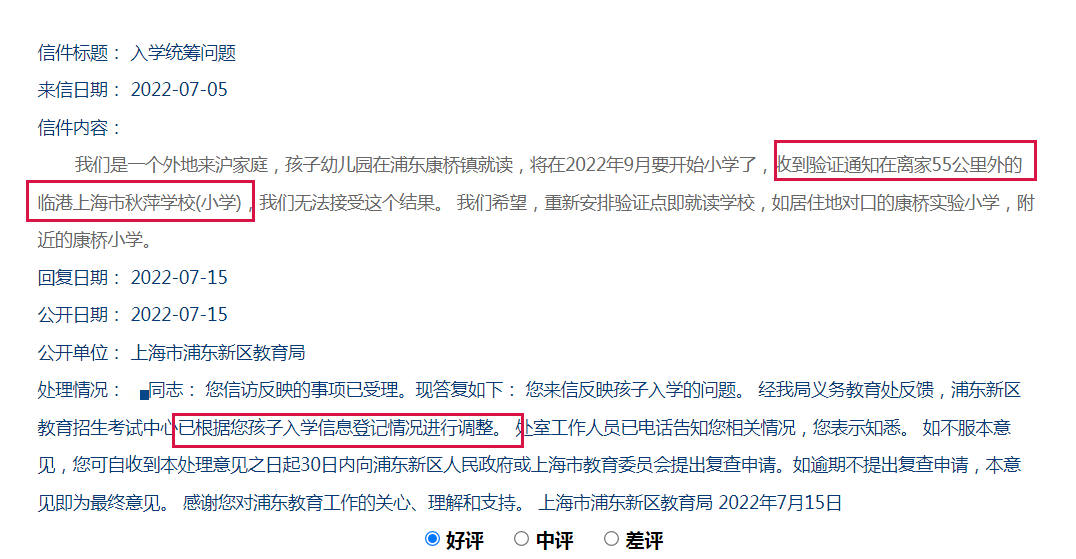
家长信访内容
我们是一个外地来沪家庭,孩子幼儿园在浦东康桥镇就读,将在2022年9月要开始小学了,收到验证通知在离家55公里外的临港上海市秋萍学校(小学),我们无法接受这个结果。 我们希望,重新安排验证点即就读学校,如居住地对口的康桥实验小学,附近的康桥小学。
处理情况:您来信反映孩子入学的问题。 经我局义务教育处反馈,浦东新区教育招生考试中心已根据您孩子入学信息登记情况进行调整。 处室工作人员已电话告知您相关情况,您表示知悉。
事实上,被统筹到55公里以外的学校确实过于遥远,目前教育局表示已经做出了调整。而有这类困扰的家长也不一而足,除这一案例外,还有不少其他的无法进入对口学校或就近入学的案例!
案例2:幼升小统筹被分到不是自己所在街道的小学。
(图片来源:政府门户网站)
家长信访内容
幼升小统筹被分到不是自己所在街道小学。本人要求,帮助我们解决统筹问题。
处理情况:您来信反映孩子入学的问题。 我局义务教育处工作人员已电话告知您相关招生政策,您表示知悉。
案例3:不能进小区周边小学,被分配到2公里以外的凌一小学就读。
(图片来源:政府门户网站)
家长信访内容
本人反映自己居住的小区周边有一所小学,孩子却只能前往2公里以外的另一小学就读。家门口的学校都不能正常入学,这是小区的家长们难以接受的不合理的招生现状,要求调整该校不合理的招生现状,保障孩子公平的就近入学的权益。
处理情况:经查,教育部办公厅就做好城市义务教育招生入学工作指出:“鉴于一些地方人口分布和学校布局具有不均匀性、街区形状具有不规则性,就近入学并不意味着直线距离最近入学。要充分考虑可能影响公平的各关键要素,确定相对科学的划片规则,确保适龄儿童、少年整体上相对就近入学。片区确定后,应在一段时期内保持相对稳定。” 我区坚持以《中华人民共和国义务教育法》和上海市的有关政策法规为依据,根据区域教育布局调整、常住人口的变化,结合义务教育优质均衡发展区创建、公建配套学校建设、紧密型学区集团建设等要求,对本区义务教育事业发展做出整体规划,确保符合条件的适龄儿童接受义务教育。您所在的居委目前实行对口入学,该校的学额可以满足您所在居委适龄儿童接受义务教育的需求。
以上的案例都比较典型,也是很多家长在幼升小时容易进入的“误区”:
就近入学≠最近入学,而是相对就近划分招生范围。且每年的小学对口范围都有可能进行轻微的调整。比如,今年的房子对口是A小学,等孩子入学时,或许对口的学校就变了。娃一定能进对口的小学?不一定!在实际学校的录取操作上,娃能不能上家门口的学校不仅受到居住地的影响,如果对口的是学位紧张的学校,录取的结果便会受到录取顺位、五年一户、入户年限、产证、户主和儿童关系等多方面的影响!所以,家长们在为娃选择学校、买房或租房时,一定要做好综合的考虑!否则就可能会让娃被统筹哦!
在各影响因素中,录取顺位所带来的影响是较为基础且具有一定决定性的!而16区的录取顺位也有轻微的不同!你家的情况排在哪一位?一起来看看吧~
2022年16区录取顺位
1
浦东新区
浦东新区部分实施五年一户。
注意!
1.房屋产权人须为适龄儿童(少年)本人(单独所有或共同共有全部产权)或其父母(单独所有或共同共有全部产权)。
2.本区在园的适龄随迁子女原则上按就读幼儿园,统筹安排入学。非在园的适龄随迁子女在规定的时间内,按居住地址就近选择区级指定登记点完成入学信息登记,统筹安排入学。
⬇️上下滑动查看详情⬇️
按照免试就近入学的原则,根据各校招生计划、招生地段及适龄儿童(少年)入学条件安排入学。
(一)入学条件及安排方式
1.本区户籍“户籍地与居住地一致”的适龄儿童(少年):户主须为适龄儿童(少年)的父母、祖父母或外祖父母之一,且户主本人须为房屋产权人(单独所有或共同共有全部产权);儿童(少年)本人为户主的,房屋产权人须为适龄儿童(少年)本人(单独所有或共同共有全部产权)或其父母(单独所有或共同共有全部产权)。按适龄儿童(少年)本区户籍所在地地址安排对口入学。户籍迁入日期、产证上的登记日期截止为2022年6月19日。
2022年,本区继续在部分学校实行“一个门牌号一居住户,五年内只安排一次同校对口入学(同一居住户多孩除外)”的政策(以下简称“五年一孩”政策)。各相关学校要建立对口入学新生信息库,加强入学新生信息比对。2022年起,部分学校对入学的适龄儿童(少年)设定入户时限要求。
如学校对口招生地段内登记入学的适龄儿童(少年)数超过招生计划数,由招考中心按照适龄儿童(少年)户籍迁入时间先后等排序安排入学,超额部分作统筹安排(详见学校后续发布的招生告示)。
2.本市户籍“人户分离”(居住地具备相应房产证)的儿童(少年):房屋产权人须为适龄儿童(少年)本人(单独所有或共同共有全部产权)或其父母(单独所有或共同共有全部产权)。待区域内“户籍地与居住地一致”儿童(少年)安排后,视学校招生情况,按房产证地址就近安排入学。产证上的登记日期截止为2022年6月19日。
3.符合入学条件的来沪人员随迁子女,其父母一方持有效期内《上海市居住证》,且积分达标准分值:居住地有相应房产证,房屋产权人须为适龄儿童(少年)本人(单独所有或共同共有全部产权)或其父母(单独所有或共同共有全部产权),参照本市户籍“人户分离”(居住地具备相应房产证)的儿童(少年)就近安排入学,产证上的登记日期截止为2022年6月19日。居住地无相应房产证的,根据实际居住地址,统筹安排入学。
4.动迁户子女:因动迁原因,户籍尚未迁移至安置地的,或居住的安置房产尚未办理产证的,如动迁安置地配套学校已具备招生条件,可凭动迁协议书安置地址就近安排入学。另行租赁房屋居住的,统筹安排入学。
5.本市户籍居住本区廉租房(经济适用房)的适龄儿童(少年):廉租房(经济适用房)的承租人(买受人)须为儿童(少年)父母(提供相关证明),可按居住的廉租房(经济适用房)地址就近安排入学。
6.本市外区户籍“人户分离”(居住地无相应房产证)的适龄儿童(少年):本市外区户籍的适龄儿童(少年)确有困难,不能在户籍地入学,凭街(镇)社区事务受理服务中心出具的《本市户籍人户分离人员居住登记(回执)》申请在本区就读的,按居住地统筹安排入学。初中阶段招生,办理申请回户籍(居住)地就读手续的截止日期为6月15日。小学阶段招生,办理申请回户籍(居住)地就读手续的截止日期为6月19日。
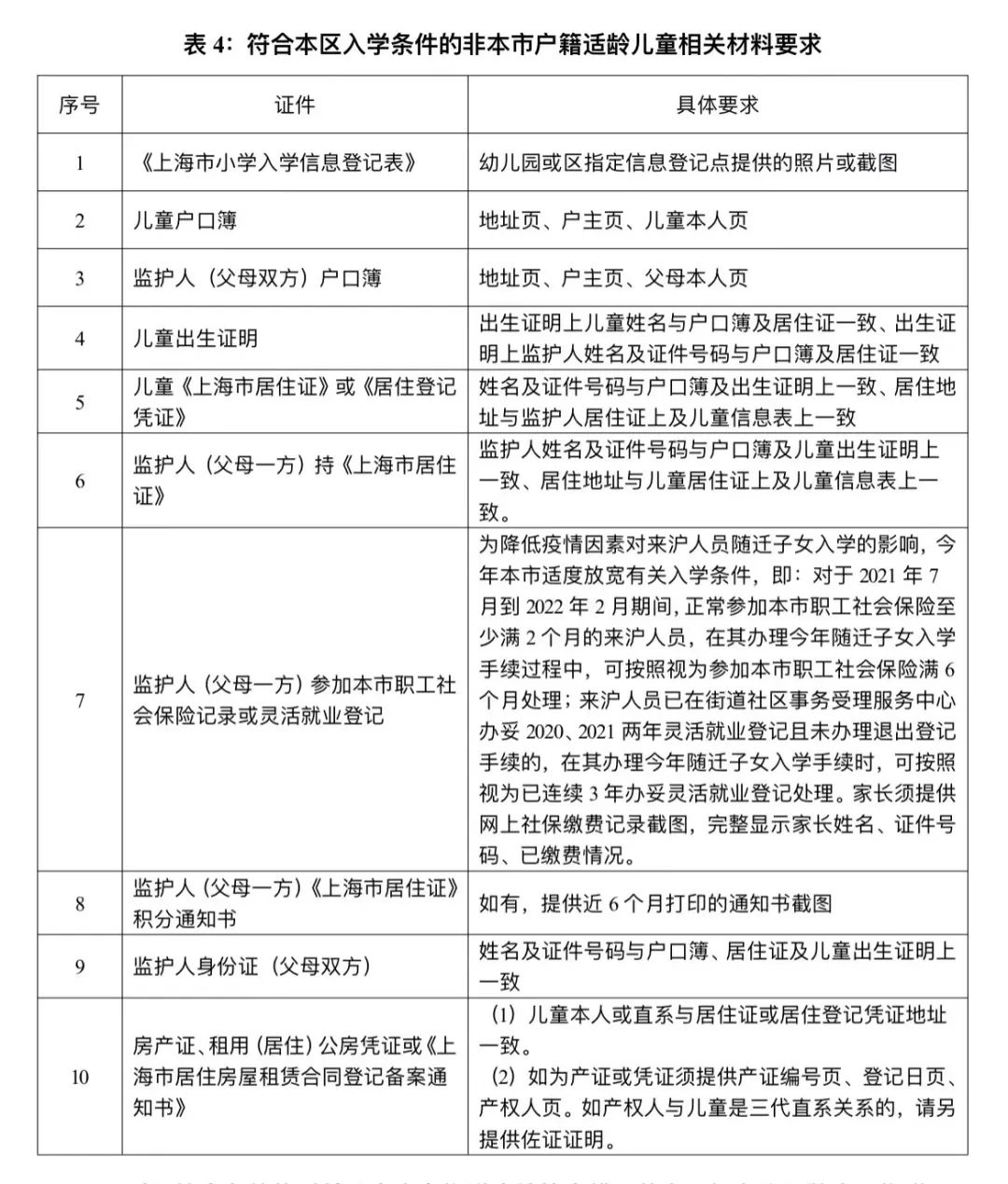
7.其余符合入学条件的来沪人员适龄随迁子女:来沪人员适龄随迁子女须持有效期内《上海市居住证》或《居住登记凭证》,父母一方须持有效期内《上海市居住证》, 且一年内参加本市职工社会保险满6个月(2021年7月1日至2022年6月30日)或连续3年(从首次登记日起至2022年6月30日)在街镇社区事务受理服务中心办妥灵活就业登记。2022年因受疫情影响将适度放宽来沪人员随迁子女入学有关条件。
符合入学条件的来沪人员随迁子女申请在本区就读的,其所持的居住证件上的居住地址,应与其父母所持居住证件上的居住地址相一致,且居住地址在本区。
本区在园的适龄随迁子女原则上按就读幼儿园,统筹安排入学。非在园的适龄随迁子女在规定的时间内,按居住地址就近通过区级指定登记点(见附件)完成入学信息登记,由招考中心统筹安排入学。
来沪人员随迁子女初中阶段入学,在本区有小学学籍、符合入学条件的随迁子女,原则上按就读小学统筹安排入学。新来沪的五年级随迁子女,需在本区就读初中六年级的,可在规定的时间向尚有学额的公办初中提供相关证件,申请办理入学手续。
8.残疾儿童(少年):有特殊教育需求的残疾儿童可直接到浦东新区特殊教育学校、浦东新区辅读学校、浦东新区致立学校或浦东新区观澜小学、浦东新区高行小学、浦东新区新场实验小学、浦东新区书院小学、上海市宣桥学校开设的特教班申请入学。2022年本区新增开设义务教育特教班的学校名单,将另行发布。
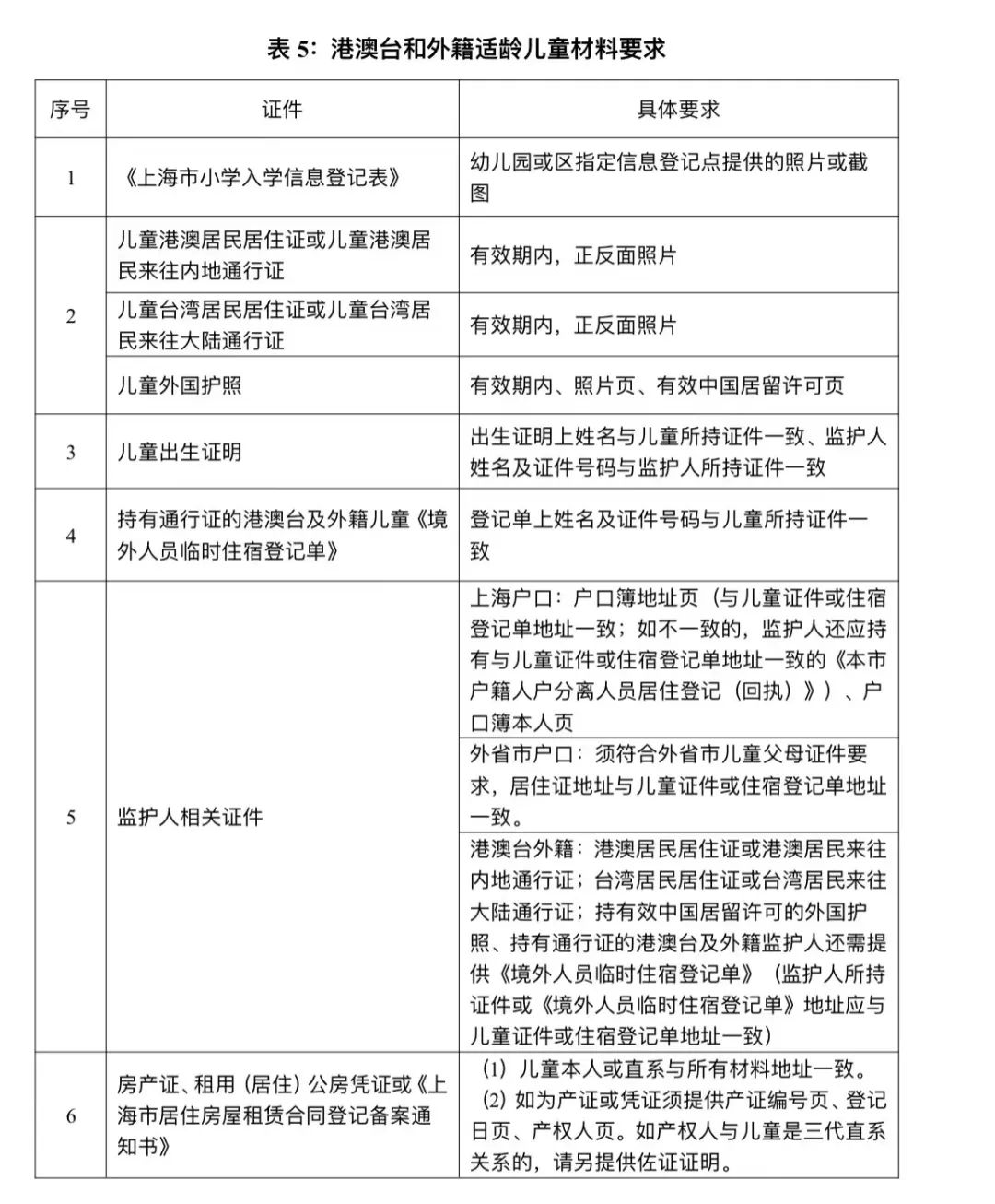
9.香港、澳门、台湾适龄儿童(少年):香港、澳门、台湾学生持本人香港或澳门永久居民身份证、《中华人民共和国港澳居民居住证》《中华人民共和国台湾居民居住证》或港澳居民来往内地通行证、台湾居民来往大陆通行证和《本市境外人员住宿登记表》,安排入学时,视学校招生情况统筹安排入学。
10.外籍适龄儿童(少年):外籍学生持本人有效签证外国护照(须有中华人民共和国外国人居留许可页,且有有效往来签证)和《本市境外人员住宿登记表》,安排入学时,视学校招生情况统筹安排入学。
11.其他符合入学条件的儿童(少年):除上述情况以外,其他符合在本区入学的儿童(少年),由招考中心视实际情况统筹安排入学。
2
黄浦区
黄浦区全区实施五年一户。
⬇️上下滑动查看详情⬇️
(一)本区户籍对口适龄儿童
第一批验证时间:7月4日-7月10日,8:30—11:30,13:30—16:00;
第二批验证时间:7月25日-7月26日,8:30—11:30,13:30—16:00;
区教育行政部门首先安排本区户籍地(户主为直系亲属或儿童本人)与居住地(产权人或承租人为直系亲属或儿童本人)一致的适龄儿童对口入学,当本区户籍适龄儿童报名人数超过对口学校招收学额时,依次按照适龄儿童与户主的关系、入户籍时间长短顺序等安排入学,超出学额部分实行区域内统筹安排入学,黄浦区每户地址五年内只享有一次同校对口入学的机会(二孩、三孩或多胞胎除外)。
未被民办小学录取的适龄儿童,根据第一批公办小学验证和已分配入学的实际情况,以本市户籍人户一致优先、同类排序靠后为原则,按照有关学校招生细则安排入学。
(二)申请本区居住地入学的本市户籍适龄儿童(含黄浦区集体户口及公共户)
第一批验证时间:7月4日-7月10日,8:30—11:30,13:30—16:00;
第二批验证时间:7月25日-7月26日,8:30—11:30,13:30—16:00;
对于申请居住地入学的适龄儿童,按照购房时间、与直系亲属同住情况、实际居住地年限等,先在所居住地街道内的小学统筹安排,黄浦区每户地址五年内只享有一次同校对口入学的机会(二孩、三孩或多胞胎除外)。若实际报名登记数大于街道内各学校计划招生总数时,则在全区小学内统筹,依次顺序为:
①适龄儿童的居住地与其直系亲属的户籍地址相一致;
②适龄儿童与其直系亲属为房产证上的产权人,并共同拥有全部产权;
③其他情况;
④未被民办小学录取的适龄儿童。
(三)符合本区入学条件的非本市户籍适龄儿童
第一批验证时间:7月4日-7月10日,8:30—11:30,13:30—16:00;
第二批验证时间:7月25日-7月26日,8:30—11:30,13:30—16:00;
对于符合条件的适龄儿童先在街道内统筹安排,若实际报名登记数大于街道内各学校计划招生总数时,则在全区小学内统筹。
(四)港澳台和外籍适龄儿童
第一批验证时间:7月4日-7月10日,8:30—11:30,13:30—16:00;
第二批验证时间:7月25日-7月26日,8:30—11:30,13:30—16:00;
符合条件的适龄儿童先在街道内统筹安排,若实际报名登记数大于街道内各学校计划招生总数时,则在全区小学内统筹。
3
徐汇区
徐汇区全区实施五年一户。
⬇️上下滑动查看详情⬇️
1.根据“相对就近、免试入学”的原则,继续实行对口入学的办法,统筹兼顾、合理安排,各校继续实施每户地址五年内只享有一 2 次同校对口入学机会(多胞胎、二胎和三胎除外)。小学班额不超过45 人。
2.对于本区户籍地(户主为直系亲属或儿童本人)与居住地(产权人为直系亲属或儿童本人)一致的适龄儿童,当报名人数不超过对口学校招收学额时,安排就近入学;当报名人数超过对口学校招收学额时,按照入户籍时间长短顺序安排入学,超出学额部分实行区域内统筹安排入学。
3.本市户籍人户分离适龄儿童选择居住地登记入学的,先安排户籍地与实际居住地一致的适龄儿童,再根据区域内实际情况统筹安排“人户分离”适龄儿童入学。本市集体户籍适龄儿童参照居住地登记入学办法就读,本市户籍居住廉租房的适龄儿童在廉租房所在地登记入学。
4.符合就读条件的非本市户籍适龄儿童,统筹安排进入义务教育阶段学校就读,优先安排持有积分达标的《上海市居住证》人员的子女。
4
静安区
静安区部分学校实施五年一户。
注意!
1.部分公办小学的对口入学条件继续执行:
(1)适龄儿童及父母的户籍须在对口地块满2年或3年;
(2)户主为儿童、父或母;房屋产权人/承租人为儿童、父或母。
(3)该类学校,每户地址5年内只享有一次同校对口入学机会。
2.来沪人员适龄随迁子女在本区就读实行“集中报名、相对就近、统筹安排”的入学办法。
3.热门学校人户一致再细分顺位,排序主要看学校制定细则。
⬇️上下滑动查看详情⬇️
(一)本市户籍适龄儿童(第一批网上验证:7 月 4 日-7 月 10 日,第二批网上验证:7 月 25 日-7 月 26 日) 1.选择在户籍地就读公办小学的,7 月 4 日-7 月 10 日由所属地块公办小学进行第一批网上验证,对适龄儿童以及家长的证件进行网上核对,“随申办市民 云”或“一网通办”网站中的电子证照与纸质证件可同等效力使用。如需进一步校验材料的,家长须提供全家户口簿、房屋产权证明、《上海市小学入学信息 登记表》等材料。未被民办小学录取的,7 月 25 日-7 月 26 日由户籍所属地块公办小学进行第二批网上验证。根据报名人数与招生计划数的实际情况,部分公办小学的对口入学条件继续执行:适龄儿童及父母的户籍须在对口地块满 2 年或 3 年;户主为儿童、父 或母;房屋产权人/承租人为儿童、父或母。该类学校,每户地址 5 年内只享有一次同校对口入学机会。执行上述政策的学校,要进一步加强对本地块学龄人 口变化趋势的预测分析和摸底调查;当出现学龄人口超出学校办学规模时,应及时向社会发布,启动预警。具体情况见学校《招生通告》。录取办法:7 月 10 日起,对第一批验证通过的适龄儿童,陆续发送公办小学入学告知信息。未被民办小学录取参加第二批验证的适龄儿童,根据第一批 公办小学验证和已分配入学的实际情况,以本市户籍人户一致优先、同类排序靠后(比如同属人户一致类,即排在此类靠后)为原则,由区教育局按照当年 度招生政策和学校招生细则统筹安排入学。公办小学 8 月 15 日开始发放入学通知书。
2.选择在居住地就读公办小学的,7 月 4 日-7 月 10 日由区教育局组织第一批网上验证,对适龄儿童以及家长的证件进行网上核对,“随申办市民云”或 “一网通办”网站中的电子证照与纸质证件可同等效力使用。如需进一步校验材料的,家长须提供户口簿、《上海市小学入学信息登记表》、《本市户籍人户分 离人员居住登记(回执)》等材料。未被民办小学录取的,7 月 25 日-7 月 26 日由区教育局组织第二批网上验证。本区户籍的集体户口适龄儿童参照居住地登记入学办法就读。本区户籍居住廉租房的适龄儿童可凭户口簿及相关居住证明在廉租房所在地登记验证,由 区教育局统筹安排就近入学。录取办法:以“相对就近、统筹安排”为原则,根据全区义务教育学校资源分布和人户分离适龄儿童报名登记数量,以及与购房人或承租人关系、购房 或租房年限等实际情况,由区教育局统筹安排入学。公办小学 8 月 15 日开始发放入学通知书。
3.本区户籍听力障碍适龄儿童提供户口簿、《上海市小学入学信息登记表》、听力测试证明及有关助听器的验配情况表,由上海市第一聋哑学校(景凤路 300 号)进行网上报名验证。本区户籍智力障碍适龄儿童提供户口簿、《上海市小学入学信息登记表》、智商测试证明,由启慧学校(保德路 1316 弄 106 号)、南阳学校(长乐路 672 弄 34 号) 进行网上报名验证。
(二)来沪人员适龄随迁子女(第一批网上验证:7 月 4 日-7 月 10 日,第二批网上验证:7 月 25 日-7 月 26 日) 对已完成入学信息登记的来沪人员适龄随迁子女,7 月 4 日-7 月 10 日由区教育局组织第一批网上验证,对适龄儿童以及家长的证件进行网上核对,“随 申办市民云”或“一网通办”网站中的电子证照与纸质证件可同等效力使用。如需进一步校验材料的,家长须提供:●全家户口簿;●适龄儿童的《上海市小学入学信息登记表》、有效期内的《上海市居住证》或《居住登记凭证》;●父母一方有效的《上海市居住证》、参加本市职工社会保险证明或《就业失业登记证》。未被民办小学录取的,7 月 25 日-7 月 26 日由区教育局组织第二批网上验证。录取办法:对符合入学条件的来沪人员适龄随迁子女,区教育局实行“集中报名、相对就近、统筹安排”的入学办法。公办小学8 月15 日开始发放入学通知书。
5
杨浦区
杨浦区全区实施五年一户。
注意!
杨浦区很多热门公办小学招生较为严格,所以录取顺位主要看学校制定细则。家长们一定要仔细阅读目标学校的招生简章,确定自己的顺序!
比如打虎山路第一小学,第一顺位要求报出生!
⬇️上下滑动查看详情⬇️
统筹居住地入学。继续做好本市户籍“人户分离”适龄儿童居住地登记入学工作。具有本市户籍的适龄儿童,户籍在外区、居住在本区,或者户籍在本区、居住地与户籍地不在同一街道的,确有困难不能在户籍地入学的,凭《本市户籍人户分离人员居住登记(回执)》(截止日为6月19日),申请居住地登记入学。区教育局根据2022年杨浦区本市户籍“人户分离”适龄儿童入学实施细则,按照“户籍与居住地一致优先”原则,先安排户籍地与实际居住地一致的适龄儿童就近入学,再根据登记入学人数和学校资源分布情况在区域内统筹安排“人户分离”适龄儿童入学。本市户籍的集体户口适龄儿童参照居住地登记入学办法就读。本市户籍居住廉租房的适龄儿童可凭户口簿及相关居住证明在廉租房所在地登记入学,由区教育局安排就近入学。来沪人员随迁子女入学。根据《上海市人民政府办公厅转发市教委等四部门关于来沪人员随迁子女就读本市各级各类学校实施意见的通知》(沪府办规〔2018〕5号)等要求,2022年来沪人员适龄随迁子女需在本市接受义务教育的,适龄儿童须持有效期内《上海市居住证》或《居住登记凭证》,父母一方须持有效期内《上海市居住证》,且一年内参加本市职工社会保险满6个月(2021年7月1日至2022年6月30 日)或连续3年(从首次登记日起至2022年6月30日)在街道社区事务受理服务中心办妥灵活就业登记。2022年因受疫情影响将适度放宽来沪人员随迁子女入学有关条件。6
长宁区
长宁区全区实施五年一户。
学校招生公告中有梯度安排的,以学校招生通告为准。
学校招生公告中无梯度安排的,原则上根据以下梯度按序安排:
注意!
1.台湾同胞优先,根据《上海市台湾同胞投资权益保护规定》执行。港澳台籍儿童均在来沪人员适龄随迁子女前。
2.本市(本区)户籍“人户分离”:本市(本区)户籍适龄儿童确有困难不能在户籍地入学的,凭回执,申请居住地登记入学,由区教育局统筹安排就读。
⬇️上下滑动查看详情⬇️
7
闵行区
闵行区部分实施五年一户。
注意!
统筹时参照适龄儿童、少年实际居住时间、与同住监护人的关系等因素先后排序。
⬇️上下滑动查看详情⬇️
2015年9月1日-2016年8月31日出生的本市户籍适龄儿童,区教育局根据“户籍地(户主为直系亲属或本人)与居住地(产权人为直系亲属或本人,且全部或共同共有)一致优先”的原则,先安排该类对象就近入学。当报名人数不超过学校招收计划数时,安排就近入学;当报名人数超过计划数时,按照适龄儿童户籍迁入时间先后排序安排入学,超出部分实行区域范围内校际间统筹安排就读学校。
对本市户籍“人户分离”的下列三类对象,原则上安排就近入学:
1、本市户籍因市政动迁、由动迁办安置在闵行区的,凭本市户籍、市政动迁安置协议等,在安排“户籍地(户主为直系亲属或本人)与居住地(产权人为直系亲属或本人,且全部或共同共有)一致”适龄儿童入学后,参照上述操作。
2、本市户籍配住廉租房家庭的适龄儿童,凭户口簿、《本市户籍人户分离人员居住登记申请回执》、配住廉租房居住协议等,在安排完成“人户分离”第一类规定情况入学后,参照上述操作。
3、本市外区户籍但持闵行区房产证(产权人为父母或本人,且全部或共同共有)的适龄儿童,在解决第二类规定情况入学后,参照上述操作。
持有效期内《上海市居住证》且积分达到标准分值人员的同住子女,参照本市户籍人户分离居住地入学政策。若居住证地址与闵行区房产证(产权人为父母或本人,且全部或共同共有)一致,凭积分达标的上海市居住证、户口簿、房产证及适龄儿童有效期内的《上海市居住证》、或《居住登记凭证》,在解决第三类规定情况入学后,参照上述操作。
除上述情况外的本市户籍“人户分离”的适龄儿童,请提供户口簿、《本市户籍人户分离人员居住登记申请回执》等(持有效期内上海市居住证且积分达到标准分值或本市集体户口在闵行区租房居住的,提供积分达到标准的上海市居住证或本市集体户口证明、租房协议、户口簿等材料),根据居住地所在区域统筹安排并由指定学校进行验证工作。
8
普陀区
普陀区部分学校实施五年一户。
⬇️上下滑动查看详情⬇️
1.公办小学网上报名时间为6月22日-6月26日。公办小学按照教育行政部门确定的招生范围和招生计划,以“户籍地与实际居住地一致优先”和“区域内统筹安排”相结合为原则,免试就近招收学生。
2. 需要办理“人户分离”手续的适龄儿童须在其居住地街道(镇)社区事务受理服务中心办理《本市户籍人户分离人员居住地登记(回执)》;本区教育行政部门根据“人户分离”适龄儿童登记入学人数和学校资源情况,按以下顺序统筹安排入学:
1.适龄儿童的居住地与其监护人的户籍地址一致,且与其监护人、本人的房产证地址相一致;
2.适龄儿童的居住地与其监护人的户籍地址相一致;
3.适龄儿童的居住地与其监护人、本人的房产证地址相一致;
4.适龄儿童的居住地与其寄居的其他直系亲属的户籍地址相一致;
5.适龄儿童的居住地为其监护人的租赁房屋;
6.其他情况。
以上6类情况中的每一类都要根据户籍或实际居住的年限长短等实际情况按顺序予以统筹安排。具体可查阅学校发布的招生公告。
9
虹口区
虹口区实施五年一户。
注意!
1.人户一致民办未录取,整体放在上述表格中排序的第3类之后。
2.虹口区部分学校要求“五年一户”。
⬇️上下滑动查看详情⬇️
1.学校应按区教育局确定的相对就近入学招生范围和招生计划,按照“相对就近、免试入学”的招生原则,招收辖区内符合入学条件的适龄儿童入学。
2.本区“人户一致”的适龄儿童,当公办小学报名人数大于招生计划数时,学校根据适龄儿童与户主关系、房产情况、户籍迁入时间等要素排序安排入学。未被民办小学录取的适龄儿童,根据第一批公办小学验证和已分配入学的实际情况,以本区户籍人户一致优先、同类排序靠后为原则,按照相关学校招生细则安排入学。未能对口入学的适龄儿童将统筹安排相对就近的公办小学就读。
3.选择申请在居住地就读的人户分离适龄儿童,按照“人户一致优先”原则,先安排户籍地与实际居住地一致的适龄儿童就近入学,再根据报名人数和已分配入学情况,统筹安排“人户分离”适龄儿童入学(居住地登记入学实施细则另行制定)。
按照“人户一致优先”原则,先安排户籍地与实际居住地一致的适龄儿童就近入学,再根据报名人数和已分配入学情况,统筹安排“人户分离”适龄儿童入学。“人户分离”适龄儿童统筹安排顺序如下:
(1)适龄儿童与户主为直系亲属关系,且适龄儿童或父母三人中至少一人为居住地房屋产权所有人;
(2)适龄儿童与户主为直系亲属关系;
(3)其他情况。
相关学校尚有招生计划时,报名民办小学未被录取的“人户分离”适龄儿童,根据第一批公办小学验证和已分配入学情况,参照上述顺序再次排序,同类情况均按入户年限长短(年限长的优先)依次排序,统筹安排入学。
4.本区集体户籍适龄儿童参照居住地登记入学办法就读。居住本区廉租房的适龄儿童可凭户口簿及相关居住证明在廉租房所在地登记就近入学。
5.来沪人员随迁子女入学安排。报名信息核对通过的,按照《上海市居住证》且积分达到标准分值、持本区房产证情况、《上海市居住证》《就业失业登记证》年限等先后顺序,统筹安排随迁子女入学。
10
宝山区
全区实施五年一户。
注意!
1.进入统筹安排程序就不能再回户籍地就学(同街镇除外)。
2.非沪籍入学,小学阶段以安排进入公办学校为主,部分地区确实无法安排公办学校入学的,统筹安排进入政府购买服务的以招收来沪人员随迁子女为主的民办小学就读。
⬇️上下滑动查看详情⬇️
按照“户籍地与居住地一致优先”原则,先安排户籍地与实际居住地一致的适龄儿童、少年就近对口入学;再根据持有《本市户籍人户分离人员居住地登记(回执)》(以下简称《居住地申请》)人数和学校资源实际情况,在镇、街道(学区)内统筹安排居住地申请适龄儿童、少年入学。
具有本市户籍的适龄儿童和少年,居住地与户籍地不一致的、确有困难不能在户籍地入学的,在进行入学信息登记、小学毕业信息核对时,家长可凭户口簿原件和《居住地申请》,选择并确定在居住地就读。区教育局按照“户籍与居住地一致优先”原则,先安排户籍地与实际居住地一致的适龄儿童、少年就近入学,再根据登记入学人数和学校资源分布情况在区域内按以下不同情况的顺序统筹安排“人户分离”适龄儿童和少年入学,顺序如下:
1.在本区购买房产,实际居住地址与房产证地址一致的。同等情况下根据房产证性质、监护人情况和办理居住登记时间长短等按序统筹安排。
2.寄居在亲属处的。同等情况下根据寄居亲属关系和办理居住登记时间长短等按序统筹安排。
3.在本区租房,实际居住地址与租房合同地址一致的。同等情况下根据户籍区域(跨区、外街镇)和办理居住登记时间长短等按序统筹安排。
根据上述顺序统筹,额满为止。超出部分的适龄儿童、少年由区教育局安排进周边学校入学。
本区办理的本市户籍的集体户口、公共户口及公租房内适龄儿童在实际居住地申请就读,按照人户分离适龄儿童居住地申请就读的办法,统筹安排入学。在本区居住廉租房的本市户籍适龄儿童可凭户口簿及相关居住证明在廉租房所在地登记,统筹安排入学。
2015年起,本区实施对口校区内同一居住户地址五年内只享有一次同校对口入学机会;适龄儿童(及父母)户籍迁入直系亲属户籍内满五年并与同住的,能享受对口入学政策。与上述政策不符的或迁入非直系亲属户籍内的由区教育局统筹安排入学。
本区户籍智力中度残疾(及以上)、听力残疾和视力残疾的适龄儿童可于7月17日由区特教指导中心安排进行咨询,安排进入相应的特殊教育学校(或普校特教班)就读。
军人子女入学按照市教委相关规定执行。
4.来沪人员随迁子女入学。根据《上海市人民政府办公厅转发市教委等四部门关于来沪人员随迁子女就读本市各级各类学校实施意见的通知》(沪府办规〔2018〕5号)等要求,2022年,来沪人员适龄随迁子女需在本市接受义务教育的,适龄儿童须持有效期内《上海市居住证》或《居住登记凭证》,父母一方须持有效期内《上海市居住证》,且一年内参加本市职工社会保险满6个月(2021年7月1日至2022年6月30日)或连续3年(从首次登记日起至2022年6月30日)在街镇社区事务受理服务中心办妥灵活就业登记。2022年因受疫情影响将适度放宽来沪人员随迁子女入学有关条件。
来沪人员随迁子女入学,小学阶段以安排进入公办学校为主,部分地区确实无法安排公办学校入学的,统筹安排进入政府购买服务的以招收来沪人员随迁子女为主的民办小学就读。
11
嘉定区
嘉定区部分实施五年一户。
注意!
1.来沪人员随迁子女入学,小学阶段统一安排进入公办学校。街镇要依据区域教育资源和入学需求制定相应入学统筹细则,并报区教育局审核备案。
2.人户分离同一档,根据房地产证办理时间先后或租房居住的时间先后排序。
⬇️上下滑动查看详情⬇️
凡是年满6周岁(2015年9月1日-2016年8月31日出生)的儿童,应当入小学一年级接受义务教育。确因身体状况等特殊原因不能当年度入学的,可向区教育局申请推迟一年入学。上一年度因身体状况等特殊原因经区教育局审批同意未入学的,可向区教育局提出入学申请。具体分类如下:
1.人户一致的适龄儿童
本区户籍的适龄儿童,户口簿户主为本人、父母、祖父母、外祖父母、同父母或继父母且未成年的兄弟姐妹,且持有相应房地产权证(含农村自有宅基地证)的产权人仅为本人、父母、祖父母、外祖父母、同父母或继父母且未成年的兄弟姐妹,在6月19日前经现就读幼儿园线上审验核实户口簿、相应的房地产权证。根据“就近免试入学”的原则,安排适龄儿童入学。当报名人数不超过对口学校招生计划数时,安排就近入学;当报名人数超过对口学校招生计划数时,按照适龄儿童户籍迁入时间先后排序安排入学,超出部分实行区域内统筹安排入学。
区教育局从2020年起对本区入学需求突出的公办小学,实施“五年限一”政策,具体为:同一居住地址五年内只享有一次同校对口入学机会(多胞胎、二胎除外),为保持政策延续性,该办法逐年过渡到位。2022年申请入学的同一居住地址未安排对口入学须满两年,依次类推,直至满五年。该政策的实施,由学校根据实际情况决定,并在招生方案中明确,报区教育局备案。
2.配住本区廉租房的本市户籍适龄儿童
配住本区廉租房的本市户籍儿童,须在6月19日前通过线上登记、审验廉租房相关材料证明、户口簿等。就读本市幼儿园的适龄儿童通过就读幼儿园进行线上审验、登记。配住本区廉租房的本市户籍儿童入学,由区教育局视公办学校招生实际情况安排就近入学。
3.申请“人户分离”的本市户籍适龄儿童
本市户籍的适龄儿童确有困难不能在户籍地入学,选择在本区申请跨区居住地入学,凭本区《本市户籍“人户分离”人员居住登记(回执)》(以下简称《回执》,截止日为6月19日),到《回执》上居住地所属街镇办理入学登记手续。本区户籍的适龄儿童确有困难不能在户籍地入学,选择跨街镇居住地入学,凭居住地所属街镇的《回执》(截止日为6月19日)与居住地址相应的房地产权证(含农村自有宅基地证,产权人仅为本人、父母、祖父母、外祖父母、同父母或继父母且未成年的兄弟姐妹),到《回执》上居住地所属街镇办理入学登记手续。
同一街镇内不接受“人户分离”申请。跨区、跨街镇“人户分离”的适龄儿童入学,将根据《上海市嘉定区教育局关于2022年本市户籍“人户分离”适龄儿童和学生的入学实施细则》统筹安排。
本区其他寄放户口(含集体户口)的适龄儿童,参照居住地登记入学办法,由区教育局视公办学校招生实际情况统筹安排。
4.来沪人员随迁子女适龄儿童
申请在本区接受小学教育的来沪人员随迁子女适龄儿童须持有效期内《上海市居住证》或《居住登记凭证》,父母一方须持有效期内《上海市居住证》,且一年内(2021年7月1日至2022年6月30日)参加本市职工社会保险满6个月(2021年7月至2022年2月期间,社会保险须满2个月)或连续3年(从首次登记日起至2022年6月30日)在街镇社区事务受理服务中心办妥灵活就业登记(含2020-2021年连续两年办理灵活就业登记且至今未退出登记手续)。
来沪人员随迁子女入学,小学阶段统一安排进入公办学校。街镇要依据区域教育资源和入学需求制定相应入学统筹细则,并报区教育局审核备案。
12
松江区
松江区部分实施五年一户。
注意!
1.2022 年,申请在上海外国语大学松江外国语学校、东华大学附属实验学校、松江区民乐学校就读的儿童和学生,同一居住类房产地址未安排对口入学须满 1年。
2.2022 年,“人户一致”适龄儿童和学生数超过学校招生计划数时,按“户籍迁入年限”或“房产证年限”中较长的一个作为排序依据。
⬇️上下滑动查看详情⬇️
(一)“人户一致”入学办法
符合条件的本区户籍“人户一致”适龄儿童和学生,根据儿童、学生在本区的常住户籍地地址安排对口入学。
本区对“人户一致”的认定为:户籍地与居住地(户主和居住类房产产权人须为直系亲属或儿童、学生本人)相一致。其中,居住类房产产权人为祖父母(外祖父母)的,户籍须为祖孙三代在一起,方可认定为“人户一致”。
2022年,“人户一致”适龄儿童和学生数超过学校招生计划数时,按“户籍迁入年限”或“房产证年限”中较长的一个作为排序依据。超出学额部分由教育考试中心就近统筹安排入学。其他情况由教育考试中心统筹安排入学。
2022年,申请在上海外国语大学松江外国语学校、东华大学附属实验学校、松江区民乐学校就读的儿童和学生,同一居住类房产地址未安排对口入学须满1年。不符合此项政策的适龄儿童和学生,由区教育考试中心统筹安排入学。
(二)本市户籍“人户分离”入学办法
本市户籍的适龄儿童和学生确有困难不能在户籍地或学籍地入学,选择在居住地登记入学的,区教育考试中心按照“人户一致”优先,先安排户籍地与房产地一致的适龄儿童和学生对口入学,再根据登记入学人数和学校资源分布情况在区域内统筹安排“人户分离”适龄儿童和学生入学,安排时参照房产证年限先后等排序,优先安排产证年限四年及以上的儿童和学生。
本市户籍人户分离适龄儿童和学生选择在居住地登记入学,在本区有居住类房产,居住地房屋产权人为其直系亲属或本人,在安排好符合条件的“人户一致”适龄儿童和学生对口入学后,视学校招生情况,就近统筹安排入学;在本区无相应房产的,视资源情况,原则上在就读区域内(城区五所街道、九亭地区或各镇)整体统筹安排入学。
因动迁原因,户籍尚未迁移至安置地的,或居住地安置房产尚未办理产证的,按安置地址就近统筹安排入学,另行租房居住的儿童或学生整体统筹安排入学;居住本区廉租房的本市户籍适龄儿童和学生(廉租房承租人须是适龄儿童、学生直系亲属),凭相关证明就近统筹安排入学。
其他情况由教育考试中心统筹安排入学。
(三)来沪人员随迁子女入学办法
符合入学条件的来沪人员随迁子女申请在本区就读的,其所持的有效居住证件上的居住地址,应与其父母所持有效居住证件上的居住地址相一致,且居住地址在本区。
积分达到标准分值且在本区有居住类房产,房屋产权人为适龄儿童、学生本人或父母,参照“本市户籍人户分离入学办法”,在安排完“人户一致”类儿童和学生后,就近统筹安排入学,优先安排产证年限四年及以上的儿童和学生。
积分未达到标准分值但在本区有居住类房产,产权人为适龄儿童、学生本人或父母,统筹安排入学。
积分达到标准分值在本区无房产的来沪人员随迁子女,视资源情况,原则上在就读区域内(城区五所街道、九亭地区或各镇)整体统筹安排入学。
其余符合入学条件的来沪人员随迁子女,小学阶段统筹安排进入政府购买服务的民办小学就读,初中阶段进入公办初中或公办初中分校就读。
(四)其他类入学办法
符合入学条件的港澳台子女、华侨子女和外籍人员子女,在本区有居住类房产,产权人为父母或适龄儿童、学生本人,在安排完“人户一致”类儿童和学生后,就近统筹安排入学;符合入学条件的港澳台子女、华侨子女和外籍人员子女,在本区无居住类房产的,视资源情况,原则上在就读区域内(城区五所街道、九亭地区或各镇)整体统筹安排入学。
本区户籍有特殊教育需求的残疾儿童和学生,完成网上信息登记后可联系松江区特教指导中心备案(联系电话:021-57852662),经区特教指导中心组织评估后,安排进入相应学校就读。
其他符合在本区入学条件的适龄儿童和学生,由区教育考试中心根据实际情况统筹安排入学。
(五)报名民办学校未录取学生入学办法
报名民办小学又未被民办小学录取的学生,以“人户一致优先、同类排序靠后”为原则安排入学。报名民办初中,又未被民办初中录取的学生,公办九年一贯制学校初中部以“本校直升优先、同类排序靠后”为原则;公办非一贯制初中以“人户一致优先、同类排序靠后”为原则,安排入学。
13
青浦区
注意!
当以上几类中遇到相同条件时,安排顺序以房产证办理时间长短(年限长的优先)依次排序,额满为止。
⬇️上下滑动查看详情⬇️
公办小学入学方式。本区所有公办小学坚持“免试入学”原则,采取户籍地段对口、居住地段对口或“电脑派位”等方式安排学生入学。根据2022年青浦区公办小学招生划片范围及青浦区义务教育阶段学校安置细则,由各校对区教育局及相关部门下发的新生名单和材料进行核对验证,在此基础上进行招生报名工作。统筹居住地入学。根据本市有关规定,继续做好本市户籍“人户分离”适龄儿童居住地登记入学工作。具有本市户籍的适龄儿童确有困难不能在户籍地入学的,凭《本市户籍人户分离人员居住登记(回执)》(截止日为6月19日),申请居住地登记入学。区教育局结合本区实际,继续实行本市户籍“人户分离”适龄儿童按居住地登记入学招生的实施细则,先安排户籍地与实际居住地一致的适龄儿童就近入学,再在区域内统筹安排“人户分离”适龄儿童入学。5月29日,公布本市户籍“人户分离”适龄儿童入学实施细则。实施细则1.户籍与房产证权利人相一致(户主为学生本人或直系亲属且户籍于2022年6月19日之前迁入的;同时,房产证权利人为学生本人或直系亲属的,且于2022年6月19日之前办理的)的本市户籍适龄儿童,根据区教育局划定的学区及“2022年青浦区义务教育阶段学校安置细则”安置入学。2.当居住地登记报名与户籍一致的适龄儿童、少年人数未达到学校计划招生人数时,按照以下顺序由区教育局统筹安排办理入学登记。(1)房产证权利人为适龄儿童、少年本人或父母的,且于2022年6月19日之前办理的;(2)房产证权利人为适龄儿童、少年父母之外的其他直系亲属的,且于2022年6月19日之前办理的;(3)户口户主为适龄儿童、少年本人或父母的,且于2022年6月19日之前迁入的;(4)户口户主为适龄儿童、少年父母之外的其他直系亲属的,且于2022年6月19日之前办理的;(5)户口户主为适龄儿童、少年旁系亲属的,且于2022年6月19日之前迁入的;(6)其他情况。以上几类情况都要根据户籍或实际居住的年限长短等实际情况予以统筹安排。本市户籍的集体户口适龄儿童参照居住地登记入学办法就读。本市户籍居住廉租房的适龄儿童可凭户口簿及相关居住证明在廉租房所在地登记入学,由区教育局安排就近入学。来沪人员随迁子女入学。各校要在教育局相关部门的统筹安排下,根据有关要求,切实做好来沪人员随迁子女招生入学工作。根据《上海市人民政府办公厅转发市教委等四部门关于来沪人员随迁子女就读本市各级各类学校实施意见的通知》(沪府办规〔2018〕5号)等要求,2022年来沪人员适龄随迁子女需在本市接受义务教育的,适龄儿童须持有效期内《上海市居住证》或《居住登记凭证》,父母一方须持有效期内《上海市居住证》,且一年内参加本市职工社会保险满6个月(2021年7月1日至2022年6月30日)或连续3年(从首次登记日起至2022年6月30日)在街镇社区事务受理服务中心办妥灵活就业登记。2022年因受疫情影响将适度放宽来沪人员随迁子女入学有关条件。14
金山区
注意!
1.居住地在滨海地区、朱泾镇等招生区域内且“人户一致”的适龄儿童按照小学、初中对口招生入学划片方案实施;居住地在其它镇且“人户一致”的适龄儿童升入所在镇小学、初中,一个镇有两所及以上小学、初中的,按撤镇前的学区对口升入小学、初中。
2.当报名人数超过对口学校招收学额时,区教育局将按照适龄儿童与户主关系、自购房年限及入户年限等要素排序安排入学,超出学额部分实行区域内统筹安排入学;本区户籍适龄儿童属于三代直系亲属以外的挂靠户口,由区教育局在区域内统筹安排入学。
3.随迁子女本人持有投靠类居住证者,在统筹安排时优先;随迁子女父母一方居住证积分达标优先。
⬇️上下滑动查看详情⬇️
1.居住地在本区且“人户一致”的适龄儿童根据其居住地所在的街镇对口安排小学、初中入学。
居住地在滨海地区、朱泾镇等招生区域内且“人户一致”的适龄儿童按照小学、初中对口招生入学划片方案实施;居住地在其它镇且“人户一致”的适龄儿童升入所在镇小学、初中,一个镇有两所及以上小学、初中的,按撤镇前的学区对口升入小学、初中。
当报名人数超过对口学校招收学额时,区教育局将按照适龄儿童与户主关系、自购房年限及入户年限等要素排序安排入学,超出学额部分实行区域内统筹安排入学;本区户籍适龄儿童属于三代直系亲属以外的挂靠户口,由区教育局在区域内统筹安排入学。
2.居住地在本区但非“人户一致”的适龄儿童根据其居住地所在的街镇由区教育局统筹安排入学。
持本区户籍且在居住地有房产者:学生本人持本区户籍且学生本人或其直系亲属在居住地有自购房产。
持本区“居住登记回执”且在居住地有房产者:学生本人在本区无户籍但持有《本市户籍人户分离人员居住登记(回执)》且学生本人或其直系亲属在居住地有自购房产。
持本区户籍或“居住登记回执”而无房产者:学生本人在居住地持有本区户籍或《本市户籍人户分离人员居住登记(回执)》以及学生本人或其法定监护人持有效的“租赁房合同”等,但在居住地学生本人和其直系亲属无自购房产。
其他符合条件者。
以上情况均根据学生与户主关系、自购房及入户年限等因素统筹安排。
15
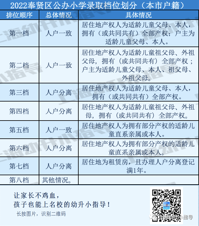
奉贤区
注意!
具备相同条件安排顺序以房产证办理时间长短(年限长的优先)依次排序;房产证办理时间长短相同的以适龄儿童入户年限长短(年限长的优先)依次排序,额满为止。
⬇️上下滑动查看详情⬇️
一、义务教育阶段公办学校招生,当网上报名人数超过对口学校招生计划数时,根据人户一致(户籍与自有房居住地一致)优先原则和本区人户分离实施方案,招生排序按以下顺序安排,额满为止:
1、适龄儿童人户一致,居住地产权人为适龄儿童父母、本人,拥有(或共同共有)全部产权;户主为适龄儿童父母、本人。
2、适龄儿童人户一致,居住地产权人为适龄儿童祖父母、外祖父母,拥有(或共同共有)全部产权;户主为适龄儿童父母、本人、祖父母、外祖父母。
3、适龄儿童人户分离,居住地产权人为适龄儿童父母、本人,拥有(或共同共有)全部产权。
4、适龄儿童人户分离,居住地产权人为适龄儿童祖父母、外祖母,拥有(或共同共有)全部产权。
5、适龄儿童人户一致,居住地产权人为拥有部分产权的适龄儿童直系亲属或本人。
6、适龄儿童人户分离,居住地产权人为拥有部分产权的适龄儿童直系亲属或本人。
7、适龄儿童人户分离,居住地为租赁房,且办理人户分离登记满1年。
8、其他情况。
二、具备相同条件安排顺序以房产证办理时间长短(年限长的优先)依次排序;房产证办理时间长短相同的以适龄儿童入户年限长短(年限长的优先)依次排序,额满为止。户口认定截止时间为2022年6月15日。
三、报名民办学校未被录取的,如对口学校尚有余额时,按照以上顺序排序,额满为止,超出部分由区教育局统筹安排入学。
一、义务教育阶段公办学校非本市户籍招生,各镇(街道、开发区、头桥集团)根据辖区内公办学校学位情况,统筹安排在公办学校起始年级就读。辖区内入学申请材料审核通过人数超过学位数时,招生排序按以下顺序安排,额满为止:
1.申请人父母一方持《上海市居住证》且积分达到标准分值,且明确其子女享受积分待遇;2.在辖区内自购产权房,产权人为申请人的父母、本人,拥有(或共同共有)全部产权。
2.申请人父母一方持《上海市居住证》;在辖区内自购产权房,产权人为申请人的父母、本人,拥有(或共同共有)全部产权。
3.申请人父母一方持《上海市居住证》且积分达到标准分值,且明确其子女享受积分待遇;在辖区内租赁房屋居住。
4、申请人父母一方持《上海市居住证》;在辖区内租赁房屋居住。
二、具备相同条件的情况下,以本市职工社会保险缴纳时间长短(年限长的优先)依次排序,额满为止。本市职工社会保险缴纳认定截止时间为2022年6月30日。
16
崇明区
崇明区实施三年一户。
注意!
1.如人户一致报名超额,将按照取得房屋产权时间先后排序安排入学。
2.在同一地址居住户内三年内原则上只有一次同校入学机会(二孩除外),同时还须经过区教育局审核。
⬇️上下滑动查看详情⬇️
1.本市户籍适龄儿童、少年的居住地与户籍所在地一致,且户主为直系亲属或学生本人。
如对口招生区域内“户籍地与居住地一致”登记入学适龄儿童网上报名公办小学人数超过学校招生计划数,将按照取得房屋产权时间先后排序安排入学,额满为止,超过部分由区教育局统筹安排入学。
经第一批公办小学验证和已分配入学,尚有余额时,报民办小学未被录取的,按照取得房屋产权时间先后再次排序,额满为止。超出部分由区教育局统筹安排入学。初中参照执行。
2.本市户籍适龄儿童、少年的居住地址与户籍地址不一致,居住地产权人为学生父母或本人,并拥有全部产权。
3.本市户籍适龄儿童、少年的居住地与户籍所在地一致,且户主是其三代以内旁系亲属。
4.本市户籍适龄儿童、少年的居住地与其父母的租房地址相一致,且居住地址与户籍地址在不同乡镇。
5.其他情况。
以上情况均要根据居住地学校学额情况和学生实际居住年限的长短等因素在区域内统筹安排,在同一地址居住户内三年内原则上只有一次同校入学机会(二孩除外),同时还须经过区教育局审核。
家长须向验证学校提供户口簿、《入学信息登记表》、《本市户籍人户分离人员居住登记(回执)》、房产证、《上海市居住房屋租赁合同登记备案通知书》等相关材料。
信息来源:政府门户网站
*本文转载自公众号:上海幼升小指导,版权归原公众号所有,若需了解更多内容,欢迎关注【上海幼升小指导】
版权声明:我们致力于保护作者版权,注重分享,被刊用文章【共同居住证明(家长投诉)】因无法核实真实出处,未能及时与作者取得联系,或有版权异议的,请联系管理员,我们会立即处理! 部分文章是来自自研大数据AI进行生成,内容摘自(百度百科,百度知道,头条百科,中国民法典,刑法,牛津词典,新华词典,汉语词典,国家院校,科普平台)等数据,内容仅供学习参考,不准确地方联系删除处理!;
工作时间:8:00-18:00
客服电话
电子邮件
beimuxi@protonmail.com
扫码二维码
获取最新动态
