你知道财务有多少种印章吗?财务印章是公司在经营管理中行使职权最重要的凭证和工具了,常见的财务印章主要有公章、合同章、发票章、财务章和法人章。(文末可抱走学习)
这些印章都各有自己的用处,这些印章所签订盖章的文件都是具有法律效力的。所以财务人员在使用财务印章的时候一定要符合财务的相关制度,合理使用。合理地使用印章不仅能够规范财务人员的行为,还能有效地防范财务风险,提高财务人员的工作效率。
今天刘会计就跟大家分享一份我们财务已经用了好久的财务印章管理制度,主要包含了财务印章的刻印、使用、保管、登记、作废、停用。一起来看看吧~
第一章:总则
第二章:印章的定义和种类
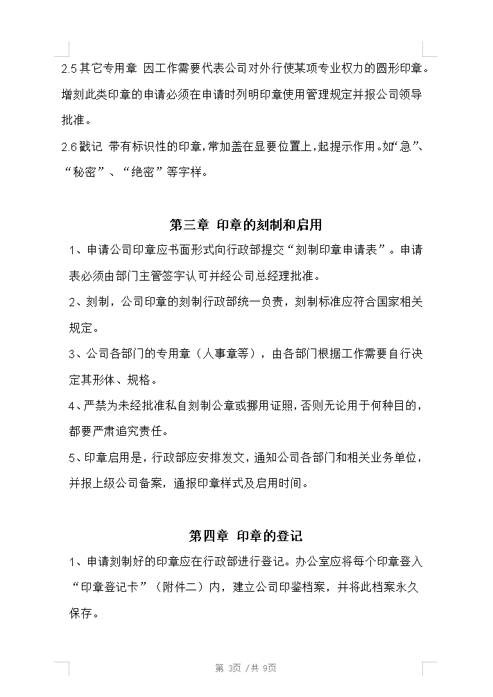
第三章:印章的刻制和启用
第四章:印章的登记
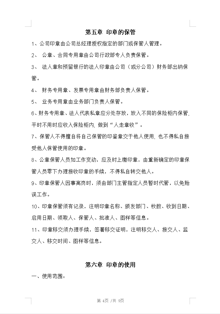
第五章:印章的保管
第六章:印章的使用
第七章:印章使用签批权限
第八章:印章的停用
第九章:印章的作废
第十章:附 则
......
篇幅有限,财务印章管理细则就先给大家整理到这里,有完整的,希望能帮到大家。
版权声明:我们致力于保护作者版权,注重分享,被刊用文章【公章管理办法(月薪2万的刘会计)】因无法核实真实出处,未能及时与作者取得联系,或有版权异议的,请联系管理员,我们会立即处理! 部分文章是来自自研大数据AI进行生成,内容摘自(百度百科,百度知道,头条百科,中国民法典,刑法,牛津词典,新华词典,汉语词典,国家院校,科普平台)等数据,内容仅供学习参考,不准确地方联系删除处理!;
工作时间:8:00-18:00
客服电话
电子邮件
beimuxi@protonmail.com
扫码二维码
获取最新动态
