CPA有“大小科”之分?当然这只是我们平时这么称呼,“大小科”也只是相对来说,通常会计、审计、财管难度较大,我们称之为“大科”,税法、经济法、战略难度相对较小,我们称之为“小科”。最难科目又属谁?我们一起来仔细分析分析~
CPA最难考的两科,2022年该如何拿下?
我们说合格率是比较能直观反应考试难度,在历年的考试中,六科合格率情况如下:
以上是2013年-2019年相关数据,其中合格率最低科目为《会计》,7年平均合格率仅17.49%,而最新一年的考试数据,2021年CPA各科考试合格率情况,中注协也已公布,具体数据如下:
合格率最低科目依然为《会计》,这也与其科目本身内容多、难度大相符合,《会计》的确是一个并不好搞的科目。尽管说其是基础科目,但是考生答题起来往往是:一看就会一做就废。高顿CPA研究院陈蓓蓓老师道出了真相:
而近年的会计考察形势,分析如下:
想要拿下会计并不是一件容易之事,以下为大家准备了《会计》备考干货,赶紧收藏起来吧~
2022年CPA备考,全新会计分录大全,优先搞定注会《会计》科目
2022注会目标:先把会计给过了!这份提前应考计划收藏好
CPA《财管》计算量是一如既往的多,但2021年的考试让考生尝到了些许的“甜头”,计算题直接减少一道,计算量降低了,然而考试成绩却不尽人意,复核结果更是令考生震惊!
“主观题分数仅个位数!”
再看今年财管考试合格率,虽然简单了不少,但合格率并没有较大提升。因此,在这里提醒广大考生,考试变简单一定不能掉以轻心,21年的考试形势也为广大考生提了一个醒,加强主观题的答题、平时备考过程中注意分步骤答题规范,同时还要确保最后结果的正确性。
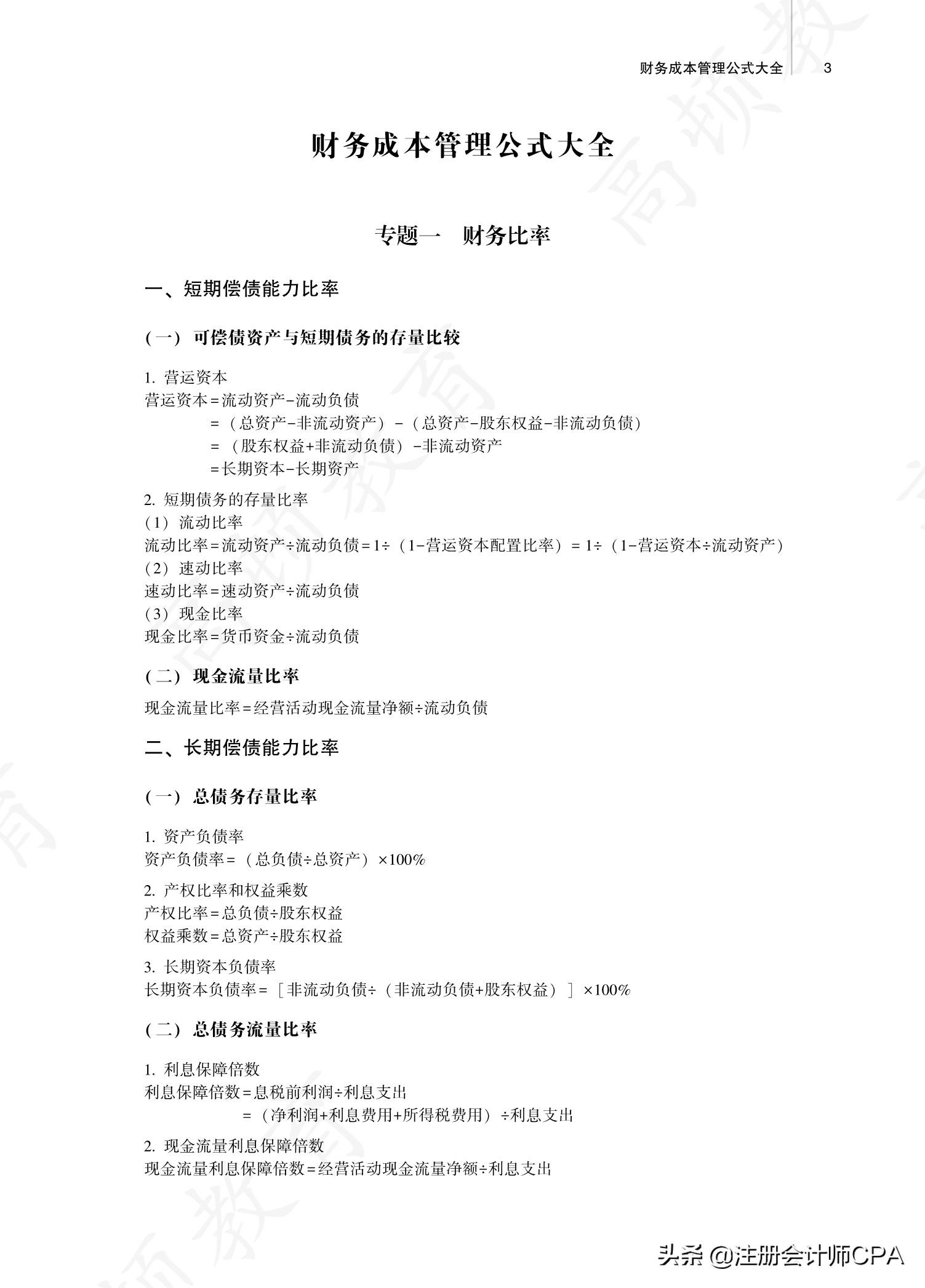
同样的,为大家准备了《财管》备考干货,32页公式大全:
完整版财管公式大全可通过以下方式获取:
当然,难度大就需早点准备,以下是2021届CPA考生黄同学学习时间安排,可参考:
搞定CPA三大科中的会计、财管,后面的备考压力也就小了很多。早鸟先飞,对于难度较大的科目还是建议大家多花时间、多练习,考试结果定不负努力的你!祝大家2022年CPA备考顺利!
▎本文由高顿CPA原创发布,如需转载或引用,请注明出处!
版权声明:我们致力于保护作者版权,注重分享,被刊用文章【cpa会计分录(2022年搞定CPA)】因无法核实真实出处,未能及时与作者取得联系,或有版权异议的,请联系管理员,我们会立即处理! 部分文章是来自自研大数据AI进行生成,内容摘自(百度百科,百度知道,头条百科,中国民法典,刑法,牛津词典,新华词典,汉语词典,国家院校,科普平台)等数据,内容仅供学习参考,不准确地方联系删除处理!;
工作时间:8:00-18:00
客服电话
电子邮件
beimuxi@protonmail.com
扫码二维码
获取最新动态
