五一假期过完,意味着2022年上半年还剩下二十多天的时间,自从知道初级会计延期后,备考的积极性不胜从前,再加上现在疫情又严峻起来,考试时间也不定,相信很多备考初级会计的小伙伴们已经进入了疲倦期,不复习吧又怕突然发布考试通知,复习吧根本没有心思能学进去,临近崩溃o(≧口≦)o(文末可抱走)
不要慌,对于已经完成复习的小伙伴来说,现在最重要的是第一调整心态,正确应对备考疲倦期;第二保持做题手感,此时做题在精不在多。
根据目前官方发布的消息,初级会计考试处于不确定的状态,大家不必太过焦虑,该吃吃该喝喝,该学习就学习,该休息就休息,静等官方动态。
不要觉得备考时间加长,备考已经完成一遍(或者有充足的时间复习第一遍)就不看书了,万万不能在此时就考试懈怠,无论知识点是否已学完,但如果不及时的复习巩固,我们的记忆仍然会有所忘记。
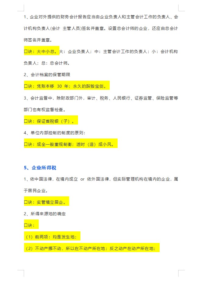
和大家分享一下几句顺口溜口诀,无聊的时候念上几句,顺带加强记忆了。
假如没有特别整段的时间去复习,那么一定要充分利用平时的零散时间,来巩固已经学完的知识,比如看看错题、背一背考点,选择适合自己的巩固方法,以免知识的遗忘。
......
以上就是初级会计备考厌倦期的部分经验分享,篇幅有限,今天先和大家分享到这里,初级会计资料有完整版,希望对大家有所帮助!
世界上真正的道理永远是实力,努力虽然感人,但终究被感动的只是自己。
版权声明:我们致力于保护作者版权,注重分享,被刊用文章【五一恢复会计证考试(初级会计考试延期)】因无法核实真实出处,未能及时与作者取得联系,或有版权异议的,请联系管理员,我们会立即处理! 部分文章是来自自研大数据AI进行生成,内容摘自(百度百科,百度知道,头条百科,中国民法典,刑法,牛津词典,新华词典,汉语词典,国家院校,科普平台)等数据,内容仅供学习参考,不准确地方联系删除处理!;
工作时间:8:00-18:00
客服电话
电子邮件
beimuxi@protonmail.com
扫码二维码
获取最新动态
