财务税务管理制度,建议收藏!
企业财务税务制度该如何制定?
我做了5年的税务会计,成功月薪1.2W。从最初的入门税务会计到资深的税务会计,毫不夸张地说,我已经把企业税务的那点事都摸清楚了。(文末可抱走)
自从我当上税务会计我才知道,税务会计可不好当。首先税务会计要负责公司财务的税务筹划,做过税务筹划的都知道,这是一件需要小心且不能“翻车”的事情。另一方面,税务会计都得听老板的,老板让你干啥你就得干啥,要是老板让你做一些不符合规定的税务处理你干不干?
从税务会计走到现在我终于明白了,想要安安稳稳地工作,税务会计必须要找一家靠谱的公司。今天我就把我做税务会计的那些经验分享给大家一点,一起来看看吧。
(一)目的:为了加强公司的税务管控、统一税务业务管理
适用范围:国家税收税种
(二)职责划分:集团职责与下属公司职责
(三)工作程序:
税务筹划的管理:税务筹划的组织与职责、税务筹划的制定、税务筹划的执行
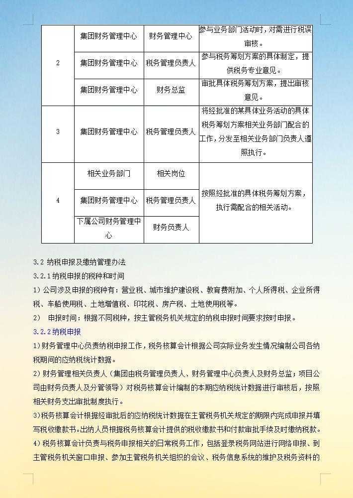
纳税申报及缴纳管理办法:纳税申报的税种和时间、纳税申报的负责人
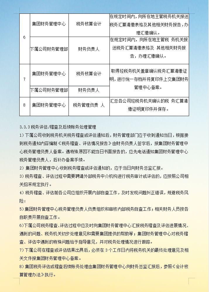
税务汇算清缴管理:税务汇算清缴的原则、税务清缴的办理、税务稽查及后续账务处理的管理
税务信息管理:建立税务信息平台、信息平台的维护
税务问题处理管理:建立税务问题处理机制
(四)考核标准
税费申报期限表
税收档案管理时间表
税收申报属地表
篇幅有限、企业税务管理制度就先到这里,希望能帮到大家。
(本文由今日头条@技能界扛把子原创发布)
版权声明:我们致力于保护作者版权,注重分享,被刊用文章【税务会计岗位职责(月薪1)】因无法核实真实出处,未能及时与作者取得联系,或有版权异议的,请联系管理员,我们会立即处理! 部分文章是来自自研大数据AI进行生成,内容摘自(百度百科,百度知道,头条百科,中国民法典,刑法,牛津词典,新华词典,汉语词典,国家院校,科普平台)等数据,内容仅供学习参考,不准确地方联系删除处理!;
工作时间:8:00-18:00
客服电话
电子邮件
beimuxi@protonmail.com
扫码二维码
获取最新动态
