(参考2019年)
(一)类型一(加普高线的10%)
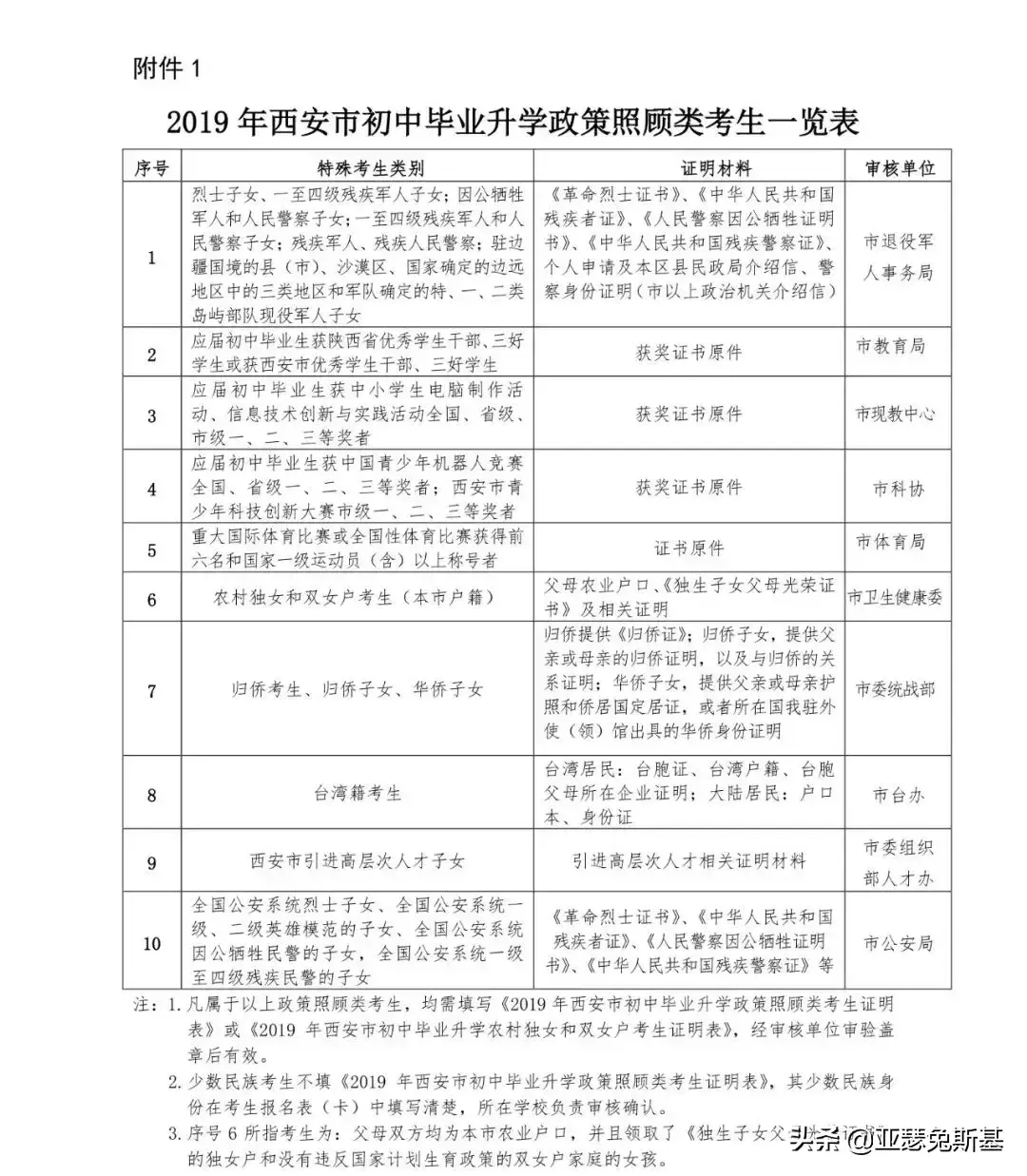
烈士子女。(类型代码:11)
(二)类型二(加10分)
1. 一至四级残疾军人子女(退役);因公牺牲人民警察子女;一至四级残疾人民警察子女;残疾人民警察。(类型代码:21)
2. 归侨考生、归侨子女、华侨子女、台湾籍考生。(类型代码:22)
3. 初中阶段获西安市优秀学生干部或省级三好学生、优秀学生干部荣誉者。(类型代码:23)
4. 初中阶段在教育行政部门批准举办的中小学生电脑制作活动、信息技术创新与实践活动中获全国一、二等奖和省级、市级一等奖者;初中阶段在中国青少年机器人竞赛中获全国一、二等奖和省级一等奖者;初中阶段在西安市青少年科技创新大赛中获一等奖者。(类型代码:24)
5. 初中阶段在重大国际体育比赛或全国性体育比赛中获得前六名者,或为国家一级运动员者。(类型代码:25)
6. 父母双方均为本市农业户口,并且领取了《独生子女父母光荣证书》的独女户和没有违反国家计划生育政策的双女户家庭的女考生。(类型代码:26)
7. 西安市引进的A类高层次人才子女。(类型代码:27)
(三)类型三(同等条件下优先录取)
1. 少数民族考生。(类型代码:31)
2. 初中阶段在教育行政部门批准举办的中小学生电脑制作活动、信息技术创新与实践活动中获全国三等奖和省级、市级二、三等奖者;初中阶段在中国青少年机器人竞赛中获全国三等奖和省级二、三等奖者;初中阶段在西安市青少年科技创新大赛中获二、三等奖。(类型代码:32)
3. 初中阶段获西安市三好学生荣誉者。(类型代码:33)
4. 西安市引进的B、C类高层次人才子女。(类型代码:34)
5. 全国公安系统一级、二级英雄模范的子女。(类型代码:35)
享受以上政策照顾均为中考当年应届初中毕业生,同一考生具有照顾政策的多项条件,按最高一项给予照顾。
一、优待对象
参加西安市初中毕业升学考试的西安学籍应届考生,其父亲(或母亲)为西安市驻军部队(或西安籍)现役军人(含综合性消防救援队伍人员)、烈士军人、因公牺牲军人。
二、优待对象按下列条件和标准,给予优待。
1、驻国家确定的三类(含三类)以上艰苦边远地区和西藏自治区军人子女;(加普高线的10%)
2、解放军总部划定的二类(含二类)以上岛屿部队军人子女;
(加普高线的10%)
3、在飞行、潜艇、航天、涉核等高风险、高危害岗位工作的军人子女;
4、烈士军人子女;(加普高线的10%)
5、作战部队军人子女;(加普高线的10%)
6、驻国家确定的一类、二类艰苦边远地区军人子女;(加普高线的5%)
7、解放军总部划定的三类岛屿部队军人子女;(加普高线的5%)
8、因公牺牲军人子女;(加普高线的5%)
9、一至四级残疾军人子女;(加普高线的5%)
10、平时荣获二等功或者战时荣获三等功以上奖励的军人子女;(加普高线的5%)
11、其他现役军人子女。(同等条件下优先录取)
三、军人子女优待所需证明材料
(一)军人家属户口簿、身份证、结婚证,军人子女户口簿、军人军官证、士兵证的原件及复印件;亲子关系证明(出生证);现工作岗位证明。(工作单位在外地的西安籍现役军人还需提供入伍批准书复印件,加盖师以上政治部门公章)
(二)部队驻地属于国家划分确定的艰苦边远地区、西藏自治区和解放军总部划定的三类以上岛屿的军人,在飞行、潜艇、航天、涉核等高风险、高危害岗位工作的军人,以及作战部队军人,需提供军人所在师级以上单位政治部出具的证明及在特定地区和岗位工作期间的军官任免表复印件(正反复印,加盖师级以上政治部公章)。有岗位津贴的军人,需提供工资单,加盖师级以上后勤部公章。
(三)平时荣获二等功或战时荣获三等功以上奖励的军人,需提供立功或授予荣誉称号表彰通令、个人奖励登记报告表复印件(加盖师级以上政治部公章)、奖章、证书(不含集体功),军人所在军级单位政治部门的证明。
(四)烈士子女需提供《革命烈士通知书》原件及复印件、烈士生前所在师级以上单位政治部门的证明。
(五)因公牺牲军人,需提供《革命军人因公牺牲证明书》原件及复印件、军人生前所在师级以上单位政治部门的证明。
(六)一至四级残疾军人,需提供《中华人民共和国残疾军人证》和《军人残疾等级评定表》原件及复印件、军人所在军级单位政治部门的证明。
①查出来的中考成绩包含加分吗?
不包含。
7月份在官网查询到的中考成绩,或者是学校发的成绩单,都是考生的原始分数,不包含加分在内。所以,符合加分项的考生,可以在原始分数上加上加分项去定位目标校。
②我孩子符合加分政策,在填报志愿的时候要勾选什么才能加分?
除了少数民族这一项在中考报名时就确认以外,其他加分项都是需要走提交材料、审核的这一流程的。在中考填报志愿的时候,并没有那么一项选择是让你勾选、然后上传材料什么的,这些工作都是在中考之前就结束的。
③中考加分,高中学校认不认?
简单说,学校不认、系统认!
在中考成绩公布以后,你带着孩子的成绩条去学校咨询,说孩子有加分项,能不能报考贵校?——一般情况下,重点学校是不认可加分项的,并不会以加分后的分数跟你签约,学校要的是实打实的成绩。
但是在事实上,这并不影响你们正常填报该校和顺利投档,只要孩子的成绩加上加分能够达到学校的录取分数,就可以正常投档录取!因为中招系统会自动给孩子的成绩进行加分投档。
但是,学校不认加分这一项,对孩子还是有影响——分班。不认加分的学校,在分班的时候,会按照孩子原始分进行分班。
④同分优先录取有什么用呢?
西安市8万多考生,中考时同分、同志愿的情况大有存在,而且很可能数量会不少,那么假设某个志愿的名额只剩下最后1个,而填报该校的同分考生还有很多,该投哪一个呢?这个时候优先投档的作用就出来了。也就是说,假设在中考录取的时候,两名考生同样的分数620分,都符合A校录取要求,但是系统投档到620分的时候,A校招生名额只剩下最后一个了,有优先录取条件的考生则会被录取,而另一名考生则会滑到下一志愿。
附件一:2019年西安市初中毕业升学政策照顾类考生一览表
附件二:2019年西安市初中毕业升学政策照顾类考生证明表
附件三:2019年西安市初中毕业升学农村独女和双女户考生证明表
版权声明:我们致力于保护作者版权,注重分享,被刊用文章【双女户证明模板(西安中考这三大类考生可享受政策照顾)】因无法核实真实出处,未能及时与作者取得联系,或有版权异议的,请联系管理员,我们会立即处理! 部分文章是来自自研大数据AI进行生成,内容摘自(百度百科,百度知道,头条百科,中国民法典,刑法,牛津词典,新华词典,汉语词典,国家院校,科普平台)等数据,内容仅供学习参考,不准确地方联系删除处理!;
工作时间:8:00-18:00
客服电话
电子邮件
beimuxi@protonmail.com
扫码二维码
获取最新动态
