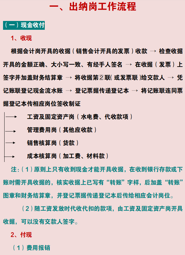
无论公司规模大小,都有自己的一套工作流程,尤其是我们财务部门,作为公司重要的组成部分,更应该有一套完整的工作体系。
今天就给大家分享一套财务部各岗位工作流程,一共包含11个工作岗位,内容非常的详细,很有参考价值,接下来就一起来看看吧~
.......篇幅有限,更多岗位的工作流程在这里就不一一展示了,希望能够帮你更好地了解财务部门各岗位的工作流程~
版权声明:我们致力于保护作者版权,注重分享,被刊用文章【会计日常工作内容(财务部门注意)】因无法核实真实出处,未能及时与作者取得联系,或有版权异议的,请联系管理员,我们会立即处理! 部分文章是来自自研大数据AI进行生成,内容摘自(百度百科,百度知道,头条百科,中国民法典,刑法,牛津词典,新华词典,汉语词典,国家院校,科普平台)等数据,内容仅供学习参考,不准确地方联系删除处理!;
工作时间:8:00-18:00
客服电话
电子邮件
beimuxi@protonmail.com
扫码二维码
获取最新动态
