加盟和直营是快递业的两种基本组织方式,目前以顺丰和 EMS 为代表的直营阵营和以“四通一达”为代表的加盟阵营同时存在。
对比来看,两种模式各有优缺点:直营模式便于企业统一管理,更能保证服务水准,但扩大网点覆盖率较为困难;而加盟模式可以低成本增强网店密度,满足较广的配送范围要求,但同时就要面临监管难度大的问题。
顺丰诞生于 1993 年,在当时的快递市场,EMS 一家独大的快递市场,依靠自有资金进行直营扩张不利于公司的初期发展,而加盟模式则可以快速布设网点,达到快速抢占市场的效果。
对于初创的顺丰,加盟模式是最好选择。但随着业务的高速发展,加盟模式的弊端逐步显现:客户资源集中在地方加盟商手中,随时可以单干或他投;业务流程不规范,绕过母公司自己接私活;服务质量和运输价格难以统一。
于是,在之后三年多时间里,顺丰通过“先合作,后收购”的方式强势整合了所有的地方加盟商,向直营转变。值得注意的是,当时淘宝尚未成立,且当地竞争对手较少,这样的市场环境给顺丰的转变提供了足够的准备时间。
乐晴智库(微信公众号:lqzk168 )行业深度研究;全网3000份深度研究报告免费下载www.767stock.com
赶上电商风口,“四通一达”切入中低端快递市场,采用加盟模式迅速扩张。“四通一达”中,除了申通成立于 1993 年,韵达成立于 1999 年,其他三家成立于 2000 年以后(圆通 2000 年,中通 2002 年,百世汇通2003 年)。以 2003 年淘宝网创立为时间节点,我国电商购物开始迎来爆发式的增长。03 年淘宝成交额 0.34 亿元,到 2012 年已经突破一万亿元。
在网购爆发前夕,行业内竞争加剧的情况下,如何抢占市场、迅速扩张是快递公司共同面临的问题。而加盟模式以轻资产运营,投资小回报快,另外在总部足够强势的情况下,可以避免加盟商权势过大的问题,并成功将风险转嫁给加盟商。通过加盟模式,“四通一达”专注于以电商件为主的中低端业务,规模迅速扩张。
传统第三方物流市场呈现两极化发展,顺丰开拓中高端市场,”四通一达”等垄断国内经济型电商快递市场。从目前国内传统第三方快递市场的竞争格局来看,顺丰速运在国内商务快递和中高端电商快递市场处于领导地位,而“四通一达”等民营第三方快递在经济型电商快递市场处于主导地位。
传统第三方快递市场“野蛮生长”导致行业内部竞争加剧,一边面单价快速下降,一边人力成本不断上升,业务利润不断被压缩,亟需技术变革。
正如前文提及的,在国内电商高速发展的同时国内第三方快递行业借势腾飞,但国内第三方快递基础不扎实,由此埋下的“隐患”便是行业主体多元化,采用“价格战”策略排挤对手以达到行业龙头的“战略目的”,最明显的便是快递平均单价的快速下滑。
另一边则是快递企业仍属于劳动密集型企业,成本端人工成本不断上升,行业利润水平正不断被压缩。再叠加国内电商市场增速的放缓,快递企业盈利空间正在面临考验,亟需通过技术对产业链进行整合,以达到降低成本的效果。
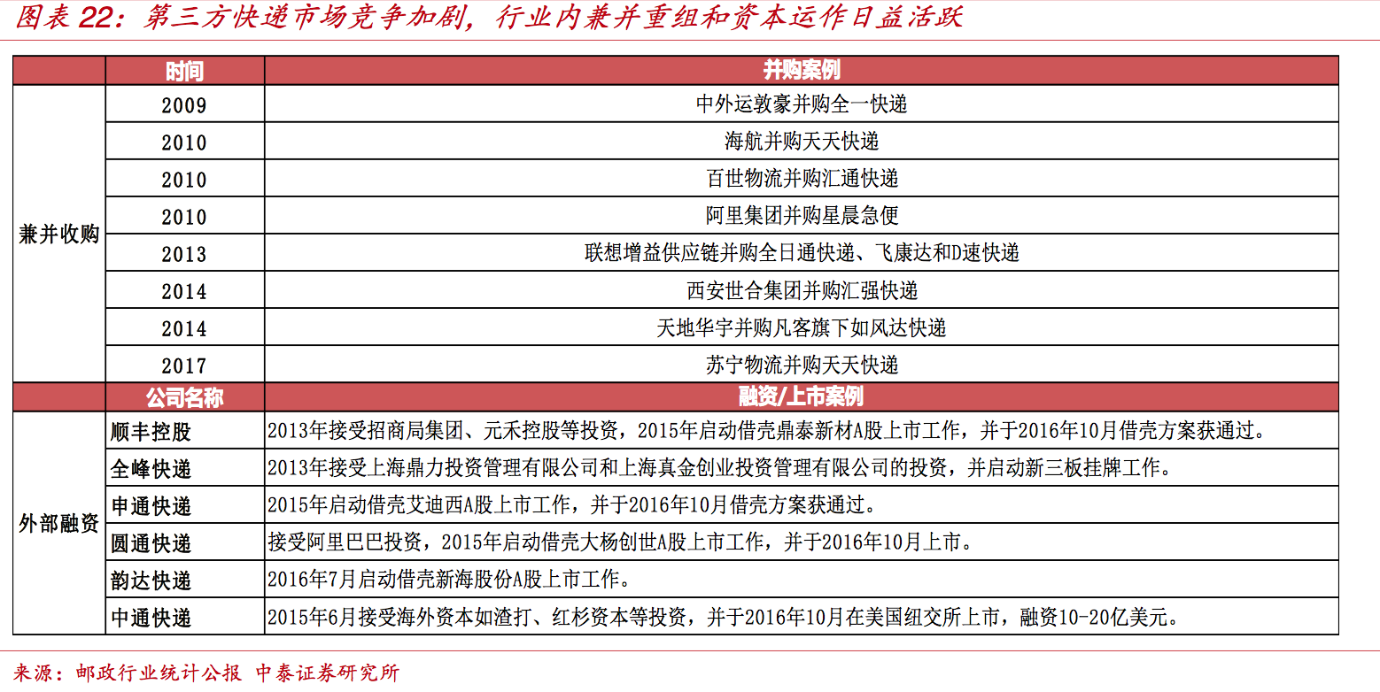
传统第三方快递行业竞争加剧,兼并重组和资本运作日益活跃,资源集中化趋势显现。随着行业内部竞争的加剧,尤其利润空间的缩减,第三方快递市场格局的“重新洗牌”难以避免。
1)兼并重组,“大鱼吃小鱼”,通过兼并中小快递企业抢夺市场份额,积累规模效应和品牌效益;
2)资本运作,通过融资甚至上市取得外部资本,以完成向重资产型企业和综合物流服务商的转变。
前者是注重“量”的提升,而后者则是注重“质”的飞跃,存在本质区别。截止 2014 年,我国前八大快递品牌占据着全国快递业务量的 83.3%,业务收入的 77.9%,其余品牌均呈现“小、散、弱”特点,业务覆盖范
巨头开放物流能力,构建物流共享生态圈,引领行业标准化、集约化发展,物流效率提升可期。2016 年是快递行业发展的分水岭,申通、圆通、韵达以及顺丰登陆资本市场,京东开启物流社会化进程,快递行业由快速野蛮式跑规模阶段进入重资产化精细运营阶段,而前期的跑马圈地决定了物流生态圈体系的盘子大小。
与此同时,阿里系看到传统快递行业的资源整合空间广阔,携手第三方快递、商家、消费者打造一站式物流服务提供平台,助力传统快递企业“+互联网”,打造菜鸟网络。
阿里定位菜鸟网络为轻资产化的“天网”,利用信息流、物流以及资金流,整合快递行业资源,轻资产化运营。而在线下,阿里系苏宁云商拥有仓储资源,收购天天快递补齐配送短板,构建新零售物流生态体系,对阿里来说形成了“天网+地网”组合拳,符合产业发展趋势,促进阿里系新零售战略进程。
本文完整报告《电商快递物流行业深度报告 》40页
乐晴智库全网3000份行业深度研究报告免费下载
下载地址:www.767stock.com
乐晴智库,深度行业研究
微信号:乐晴智库(ID:lqzk168)
版权声明:我们致力于保护作者版权,注重分享,被刊用文章【顺丰网点加盟代理(快递行业深度报告)】因无法核实真实出处,未能及时与作者取得联系,或有版权异议的,请联系管理员,我们会立即处理! 部分文章是来自自研大数据AI进行生成,内容摘自(百度百科,百度知道,头条百科,中国民法典,刑法,牛津词典,新华词典,汉语词典,国家院校,科普平台)等数据,内容仅供学习参考,不准确地方联系删除处理!;
工作时间:8:00-18:00
客服电话
电子邮件
beimuxi@protonmail.com
扫码二维码
获取最新动态
