建筑会计的普遍薪资都是要高于普通会计岗位的,入职一家建筑公司做建筑会计,有幸碰到一位资历比较深的老师傅,听同事说老师傅快退休了,但是他的辉煌事迹全公司都知道,从他手里边走出来的徒弟,一个个都成了公司的一把手,同事说我比较幸运。
老师傅确实有一套带人的手段,不仅用真账实操带我,还结合自己用心血总结出来的PPT辅助学习,真的很幸运能够遇到这样一位师傅。
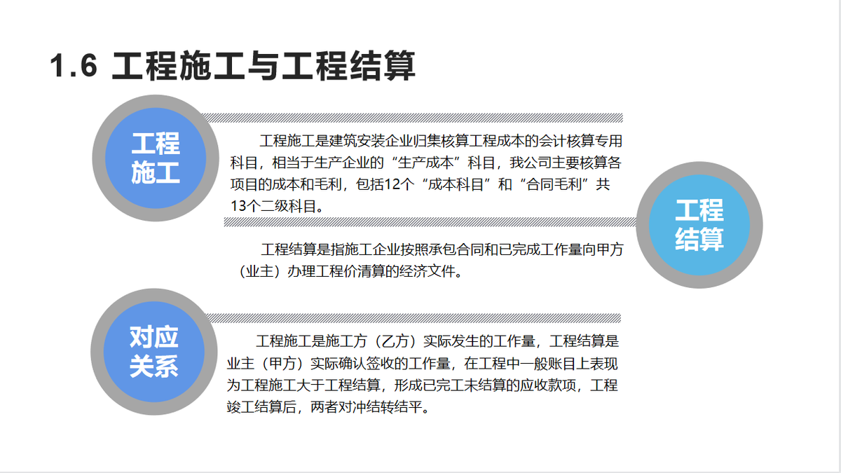
今天就把师傅交给我的真账处理和PPT分享出来,希望能够帮助大家学习。
版权声明:我们致力于保护作者版权,注重分享,被刊用文章【建筑业营改增会计核算(建筑老师傅说)】因无法核实真实出处,未能及时与作者取得联系,或有版权异议的,请联系管理员,我们会立即处理! 部分文章是来自自研大数据AI进行生成,内容摘自(百度百科,百度知道,头条百科,中国民法典,刑法,牛津词典,新华词典,汉语词典,国家院校,科普平台)等数据,内容仅供学习参考,不准确地方联系删除处理!;
工作时间:8:00-18:00
客服电话
电子邮件
beimuxi@protonmail.com
扫码二维码
获取最新动态
