相信每一位写过财务分析报告的财务人员都清楚,财务分析是一项非常复杂的工作,需要财务人员耗费大量的时间,自己用尽心思编撰出来的财务分析报告,也不一定能得到领导的重视。
那么该如何写出高质量的财务分析报告呢?首先,我们要清楚财务分析报告应该涵盖哪些内容?从各种对比分析为起点,提出概括性总结,进一步发现问题,提出建议。
具体该怎么写?小编整理了一份范文模板,大家可以参考借鉴,一起来看看吧!
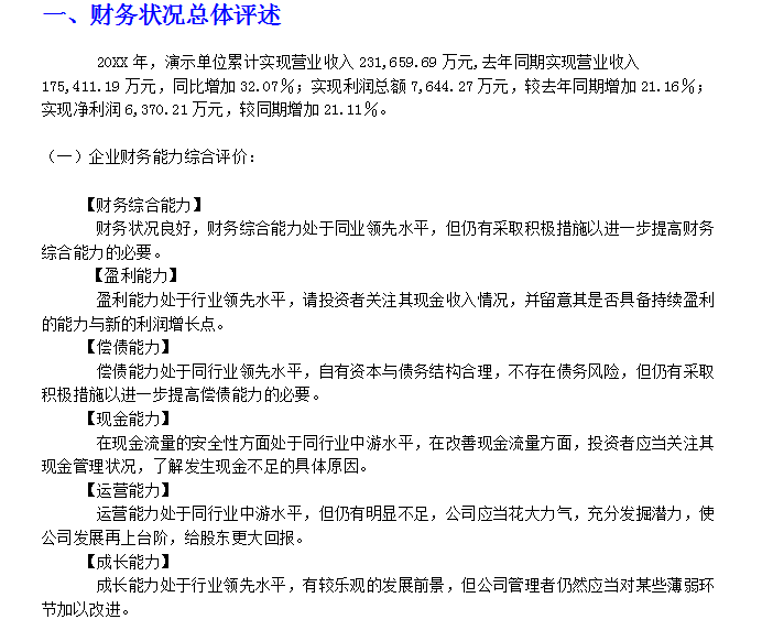
(一)企业财务能力综合评价
(二)行业标杆单位对比分析
(一)资产负债分析
(二)利润表分析
(三)现金流量表分析
(一)盈利能力分析
(二)成长性分析
(三)现金流指标分析
(四)偿债能力分析
(五)经营效率分析
(六) 经营协调性分析
.......
内容较多,在此就不一一展示了,大家有需要参考借鉴的可以按照以下步骤进行操作哦!
版权声明:我们致力于保护作者版权,注重分享,被刊用文章【企业财务会计报告(2021企业年度财务分析报告范文)】因无法核实真实出处,未能及时与作者取得联系,或有版权异议的,请联系管理员,我们会立即处理! 部分文章是来自自研大数据AI进行生成,内容摘自(百度百科,百度知道,头条百科,中国民法典,刑法,牛津词典,新华词典,汉语词典,国家院校,科普平台)等数据,内容仅供学习参考,不准确地方联系删除处理!;
工作时间:8:00-18:00
客服电话
电子邮件
beimuxi@protonmail.com
扫码二维码
获取最新动态
