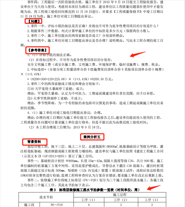
明天就要考二建建筑了,大家都准备好了吗?这时候可千万别手忙脚乱啥都背,我找来了赵爱林建筑实务10道案例,最后1天我们一起提分,案例背景资料+答案都有,一共12页,能做几道是几道,考前抢分就看它了!
图表结合,每个二建建筑案例踩分点都非常清楚,上考场前尽量把这10道赵爱林老师精心整理的案例题吃透,做题才能心中有数一点不慌,紧贴今年命题方向,含金量没的说。
二建考试我真的会谢!赵爱林说,考前1天吃透这10道案例就行,考前抢分就靠它了!工友们都要一次过啊!
版权声明:我们致力于保护作者版权,注重分享,被刊用文章【二建实务案例题(二建考试我真的会谢)】因无法核实真实出处,未能及时与作者取得联系,或有版权异议的,请联系管理员,我们会立即处理! 部分文章是来自自研大数据AI进行生成,内容摘自(百度百科,百度知道,头条百科,中国民法典,刑法,牛津词典,新华词典,汉语词典,国家院校,科普平台)等数据,内容仅供学习参考,不准确地方联系删除处理!;
工作时间:8:00-18:00
客服电话
电子邮件
beimuxi@protonmail.com
扫码二维码
获取最新动态
