初入会计行业,工作经验难免不足,马上面临第一次自己报税,心里非常忐忑,还好我们财务经理,分享给我全套的纳税申报表,还有详细的填表说明,申报流程,太实用了!
附表五份:本期销售情况明细、本期进项税额明细、应税服务扣除项目明细、税额抵减情况表不动产分期抵扣计算表
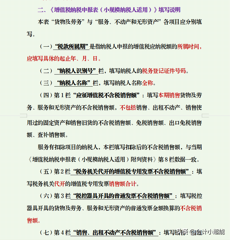
由于篇幅问题,填报说明仅截图部分内容展示,需要的可以文末获得完整电子版
本纳税申报表及其附列资料填写说明(以下简称本表及填写说明)适用于增值税小规模纳税人(以下简称纳税人)。
一、名词解释
二、《增值税纳税申报表》填写说明
三、《增值税纳税申报表(小规模纳税人适用)附列资料》填写说明
由于篇幅问题,抄报税流程仅截图部分内容展示,需要的可以文末获得完整电子版
抄税日期为每月8日以前,增值税报税日期为10日以前,所得税为15日以前
抄报税不成功的处理
抄报税操作流程
非正常抄税的处理指引
税务会计的报税程序(一般纳税人)
新办企业如何办理纳税申报
网上纳税申报流程
……
1.评论区留言:纳税申报
2.点击小编头像,私我“123”
完成以上两步,即可获取上图资料!
版权声明:我们致力于保护作者版权,注重分享,被刊用文章【会计怎么报税(抄报税问题搞不定)】因无法核实真实出处,未能及时与作者取得联系,或有版权异议的,请联系管理员,我们会立即处理! 部分文章是来自自研大数据AI进行生成,内容摘自(百度百科,百度知道,头条百科,中国民法典,刑法,牛津词典,新华词典,汉语词典,国家院校,科普平台)等数据,内容仅供学习参考,不准确地方联系删除处理!;
工作时间:8:00-18:00
客服电话
电子邮件
beimuxi@protonmail.com
扫码二维码
获取最新动态
