知名快充品牌ANKER安克在推出了Nano氮化镓超能充后,最新推出了一款具备100W输出功率的氮化镓充电器。这款充电器提供两个USB-C接口,支持100W功率盲插,并提供一个USB-A接口,支持22.5W快充输出。这款100W充电器支持同时为三个设备充电,体积小巧性能强悍。
充电头网已经拿到了ANKER安克736氮化镓超能充,在支持三个输出接口的同时,体积还能大幅缩小,为手机和笔记本充电都能很好的支持。下面我们就对这款充电器进行拆解,看看内部用料和设计如何。
包装盒依旧是经典蓝白配色,正面印有ANKER品牌。
背面印有充电器卖点、名称、型号以及认证等信息。
包装内含充电器和使用说明书。
充电器延续超能充系列外观样式设计,不过受接口配置、功率影响不再为长条柱状造型,不过整体仍做得比较小巧。
机身外壳磨砂抗指纹,正面中心设计有ANKER品牌logo。
输入端外壳印有充电器参数
型号:A2145
输入:100-240V~50/60HZ 2.1A
单口输出:
USB-C1/C2:5V3A、9V3A、15V3A、20V5A、3.3-16V5A
USB-A:4.5V5A、5V4.5A、5V3A、9V2A、12V1.5A
双口输出:
C1+C2:60W+40W
(USB-C1:5V3A、9V3A、15V3A、20V3A、3.3-16V3.75A
USB-C2:5V3A、9V3A、15V2.67A、20V2A、3.3-16V2.5A)
C1/C2+A:80W+18W或60W+22.5W
三口输出:
C1+C2+A:45W+30W+18W
总输出:100W Max
充电器已经通过了TUV、PSE认证,以及VI级能效认证。
充电器配备可折叠美规插脚,携带方便且不会刮伤包里其它设备。
另一端设有银色装饰板,这也是超能充的一大特色。配备有2C1A接口,均为蓝色胶芯,接口旁印有笔电、手机和以及安克独有的IQ3快充标识,方便用户在使用多口充电时进行区别。
测得充电器机身高度为57.07mm。
宽度为67.42mm。
厚度为31.2mm。
和苹果96W充电器对比大小,安克这款要小很多。
拿在手上的大小直观感受。
充电器净重约为205g。
使用ChargerLAB POWER-Z KT002测得USB-C1口支持QC2.0/3.0、FCP、SCP、PE2.0、PD3.0和PPS快充协议。
此外还具备5V3A、9V3A、15V3A、20V5A四组固定电压档位,以及3.3-16V5A一组PPS电压档位。
另外测得C2口兼容协议和C1口的一样。
PDO报文也完全相同,即两个C口单口输出性能一样,都支持最大100W PD快充,单口使用情况下,可盲插使用,十分方便。
最后测得USB-A口支持QC2.0/3.0、AFC、FCP、SCP、PE2.0快充协议,兼容性也很好。
对ANKER安克100W氮化镓超能充的外观、大小、性能等有了基本了解后,下面进行详细拆解,看看内部做工用料如何。
沿输入侧外壳接缝拆开充电器,外壳采用超声波焊接固定。
充电器PCB正面覆盖纯铜散热片,散热片上粘贴胶带绝缘,与外壳之间粘贴泡棉胶缓冲。
PCB背面也采用纯铜散热片和黑色隔离板散热。
输入端导线焊接连接,并涂导热胶固定。
散热片均焊接到PCB上固定。
使用游标卡尺测得PCBA模块长度约为51.1mm。
宽度约为62.6mm。
厚度约为26.5mm。
焊接取下电路板两面的散热片,电路板元件大面积打胶填充成为一个整体,固定元器件的同时加强散热。
电路板背面使用导热胶固定一片隔离片,穿过PCB隔离开槽,用于初级次级绝缘。
充电器正面电路板一览,左侧为输入保险丝、EMI滤波电路、整流桥,左侧下方为PFC升压电感。右上角是变压器,变压器上方贴有热敏电阻检测温升,变压器左侧是高压滤波电容。下方为输出二次降压电路,用于调节输出电压并输出。
检测变压器温度的热敏电阻特写,导线缠绕高温胶带绝缘。
充电器背面电路板一览,上方为PFC升压电路,左侧为反激开关电源,右下角隔离开槽位置为次级二次降压电路。PFC和反激开关电源均使用了一颗纳微的氮化镓功率芯片。两颗光耦分别用于输出电压反馈以及PFC控制。
通过观察发现,这款充电器采用PFC+QR开关电源架构设计,PFC进行功率因数校正,QR反激电源进行固定电压输出,最后由二次降压电路通过协议识别调节接口输出电压。下面我们从输入端开始了解各器件。
充电器PCBA模块右侧为输入端,设有输入保险丝、EMI滤波电路和整流桥。
交流输入经过输入端保险丝进入充电器,延时保险丝来自贝特电子,出料号932,规格为3.15A 250V。
第一级共模电感,采用绿色磁环绕制,用于抑制EMI干扰。共模电感采用漆包线和绝缘线并绕,底部胶水固定电木板绝缘。
安规X2电容来自东莞成希电子,容量为0.47μF。
第二级共模电感同样采用漆包线和绝缘线并绕,底部胶水固定电木板,并缠绕马拉胶带绝缘。
交流输入经过EMI电路后送至整流桥,由整流桥整流成脉动直流电。整流桥来自PY平伟,型号为D8KBR10,8A 1000V规格。
整流桥输出通过两颗薄膜电容和电感组成的滤波电路为PFC级供电,第一颗薄膜滤波电容规格为1.2μF 450V。
磁环电感特写,引出线打胶固定。
第二颗滤波电容来自东莞成希电子,为MPP电容,规格为1μF 450V。
PFC功率因数校正电路通过升压的方式,来补偿输入电流与电压之间的相位差,减小大功率充电器中大容量电解电容充电时的冲击电流,避免冲击电流对电网波形的影响。同时PFC通过升压还可以减小初级电解电容的容量,减小充电器的体积。
PFC升压控制器采用安森美NCP1622BEC,是一颗增强型高效率升压PFC控制器,运行在临界模式,将整流桥输出脉动直流电升压进行功率因数校正,为开关电源供电。
PFC升压采用纳微NV6136A,这是纳微最新推出的GaNFast系列氮化镓功率芯片,内置GaNSense无损电流采样技术,支持无损电流检测输出,无需外置取样电阻,节省面积的同时还能提升转换效率。
纳微NV6136A内置170mΩ氮化镓开关管,采用QFN6*8封装,内置的驱动器支持10-30V供电,支持2MHz开关频率。同时芯片内部还集成了更高效的保护与驱动电路,具备全面的保护功能。
纳微 NV6136A 详细资料。
充电头网通过拆解了解到,纳微GaNFast功率芯片此前已被摩托罗拉68W氮化镓充电器、戴尔60W氮化镓快充、OPPO 50W饼干氮化镓快充、小米65W 1A1C氮化镓快充充电器、努比亚65W氘锋三口氮化镓快充、联想YOGA 130W双USB-C口快充、安克65W氮化镓充电器(英雄联盟版)等知名品牌的数十款产品采用。
PFC升压整流管丝印MUR4JGR,是一颗快恢复二极管。
次级侧根据输出功率控制PFC级开关的光耦,型号EL1018。
PFC升压电感特写。
充电器内部使用一颗AiSHi艾华电解电容用于PFC输出滤波,WH系列耐热105℃,规格为420V120μF,电容套胶帽缠绕高温胶带绝缘。
通过电解电容滤波后输出的直流电进入变压器初级侧,由PWM控制器控制氮化镓功率管进行高频开关,通过变压器转换成低压交流电输出。
初级主控芯片采用南芯半导体SC3022D,是一颗高频准谐振反激控制器,芯片内部集成X电容放电和高压启动,具备极低的待机功耗。SC3022具备自适应频率折返功能,可在整个负载范围内实现更高的效率,支持谷底开通以降低开关损耗。
SC3022集成了南芯特有的分段式供电,有效简化宽电压输出下的控制器供电设计,并降低元件数量,芯片集成自适应的过电流保护,可在初级控制最大输出电流,专为USB PD电源设计。芯片支持内部过热保护,支持外接NTC热敏电阻进行过热保护,芯片支持供电过压、欠压保护,支持逐周期电流限制,支持两级过电流保护,支持输出过压、短路和过载保护。
南芯半导体SC3022 详细介绍。
充电头网拆解了解到,南芯快充芯片可应于充电器、车充、移动电源、储能电源等产品,此前已被安克PowerHouse II 400户外电源、羽博300W便携式储能电源、三星45W PD快充车充、紫米20号200W PD快充移动电源、紫米65W 2C1A桌面PD快充、安克Nano 20W PD快充充电器等数十款产品采用,品质获得客户高度认可。
初级开关管采用纳微NV6136A,与PFC开关管同一型号,充电器内部共使用两颗。
开关变压器特写,使用绝缘胶带严密缠绕,输出线采用多层绝缘线。
用于输出电压反馈的EL1018光耦,上面是一颗贴片Y电容,来自鞍山奇发电子。
另一颗贴片Y电容同样来自鞍山奇发电子。
同步整流管来自威兆半导体,型号VSP007N12MS-G,NMOS,耐压120V,导阻6.5mΩ,采用PDFN5060封装,使用两颗并联进行同步整流。
威兆半导体 VSP007N12MS-G 详细资料。
同步整流控制器丝印903A,采用SOT23-6封装。
输出使用两颗永铭NPT 125℃耐热固态电容滤波,该系列电容具有小体积、低ESR、高额定纹波电流、高可靠性、耐开关冲击等特点。
一颗规格为470μF 25V。
另一颗规格为680μF 25V,两颗电容外壳均缠绕高温胶带进行绝缘。同步整流输出的脉动直流电经过电容滤波后送至二次降压小板。
充电器两个接口均支持100W输出,支持功率盲插,两块二次降压小板电路完全相同。
另一面也是相同的布局,滤波电容缠绕胶带绝缘,降压电感与PCB之间垫有青稞纸绝缘,电感包裹热缩管绝缘。
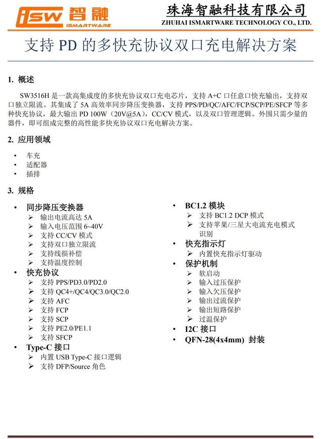
两个USB-C口和USB-A口的降压电路主控芯片均采用智融SW3516H,用于进行降压控制和协议识别。智融SW3516H是一款高集成度的多快充协议双口充电芯片,支持A+C口任意口快充输出,支持双口独立限流。
SW3516H集成了5A 高效率同步降压变换器。支持PPS/PD/QC/AFC/FCP/SCP/PE/SFCP等多种快充协议,最大输出PD 100W,CC/CV模式,以及双口管理逻辑。外围只需少量的器件,即可组成完整的高性能多快充协议双口充电解决方案。
充电头网通过拆解发现,SW3516H还被华硕65W 2C1A氮化镓充电器、努比亚65W氘锋三口氮化镓快速充电器、雷柏65W GaN快充、绿联65W 4C口氮化镓快充充电器、联想90W闪充双口氮化镓充电器、鸿达顺120W四口2C2A快充等多款产品采用,此外智融的快充芯片还可用于USB PD快充移动电源、快充车充等领域。
小板侧面一颗MOS管来自AOS万代,型号AONR21357,PMOS,耐压30V,导阻6.3mΩ,用于USB-C接口20V输出直通开关。
两颗同步降压管丝印S4480,用于同步整流降压。
输出VBUS开关管采用AOS AON7544,耐压30V,DFN3x3 EP封装。
USB-C母座采用蓝色胶芯,过孔焊接。
磁环降压电感特写。
输出滤波电容采用永铭NPT系列固态电容,规格为220μF 25V。
USB-A降压小板也采用二次降压电路。
滤波电容和降压电感采用同样的方式绝缘。
USB-A降压小板与USB-C降压小板同样使用智融SW3516H,用于协议识别与降压控制。
两颗同步降压管丝印S4480,用于同步整流降压。
输出滤波电容采用永铭NPT系列固态电容,规格为220μF 25V。
USB-A母座采用蓝色胶芯,过孔焊接固定。
次级侧还使用了一颗芯海科技的单片机,用于接口功率分配,过热保护以及PFC控制功能。单片机型号为CSU38F20,是一颗8位单片机,内置12位ADC以及LED驱动,采用QFN24封装。
芯海科技 CSU38F20 详细资料。
单片机外置的排阻和保护器件。
用于检测变压器温度的热敏电阻。
全部拆解完毕,来张全家福。
安克100W氮化镓超能充采用了家族式的外观设计,黑色外壳加顶部银灰色装饰板,相比传统充电器显得更加个性。充电器双C口支持盲插,支持5V3A、9V3A、15V3A、20V5A固定电压输出,PPS支持3.3-16V 5A,最高16V的输出,满足手机、笔记本快充需求。
充电头网通过拆解了解到,充电器内置两颗纳微NV6134A新一代氮化镓功率芯片,内置无损电流采样,节省面积同时提高效率。PFC控制器采用安森美NCP1622,反激控制器采用南芯SC3022D,支持高频开关。PFC+QR开关电源固定电压输出。
充电器内部初级电容来自AiSHi艾华,次级滤波固态电容来自永铭,同步整流管采用威兆VSP007N12MS-G,搭配智融SW3516H组成的降压电路实现各个接口的快充输出,使用芯海科技CSU38F20单片机进行过热保护和智能功率分配,用料扎实可靠。
充电器内部二次降压电路使用一颗MOS管进行直通控制,有助于提高20V满载输出的转换效率,降低发热。充电器内部大面积灌胶填充,正反面均有纯铜散热片增大散热面积,大功率输出更稳定。变压器上固定有一颗热敏电阻,在检测到内部过热时,会控制充电器停止输出,确保安全。
版权声明:我们致力于保护作者版权,注重分享,被刊用文章【充一百送一百(一个顶三个)】因无法核实真实出处,未能及时与作者取得联系,或有版权异议的,请联系管理员,我们会立即处理! 部分文章是来自自研大数据AI进行生成,内容摘自(百度百科,百度知道,头条百科,中国民法典,刑法,牛津词典,新华词典,汉语词典,国家院校,科普平台)等数据,内容仅供学习参考,不准确地方联系删除处理!;
工作时间:8:00-18:00
客服电话
电子邮件
beimuxi@protonmail.com
扫码二维码
获取最新动态
