白衣天使还奋战在一线,他们的精神值得我们学习,世界各地也在向医院捐助医疗物资,那这些物资怎么做账呢?会计分录怎么写?在医院做会计的你,是不是也在发愁?不要担心,小编今天为大家整理了完整的实务操作要点+会计分录大全,帮你轻松应对工作!
(文末可免费领取完整版课件)
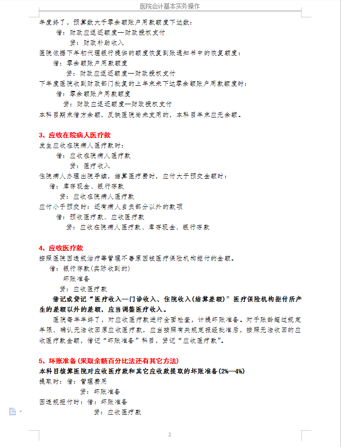
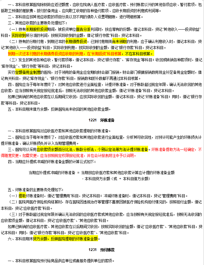
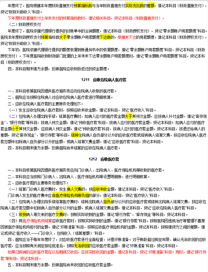
一、 医院会计基本实务操作要点(32页)
......
二、 医疗系统会计分录(23页)
......
由于篇幅有限,不能展示完全,想要领取完整版学习的小伙伴,看下方领取方式进行操作就可以了!
1. 下方评论区留言:学习。并转发收藏
2. 点击小编头像,私我回复:资料。即可免费领取!
版权声明:我们致力于保护作者版权,注重分享,被刊用文章【医药行业会计做账(医疗行业会计实务操作要点)】因无法核实真实出处,未能及时与作者取得联系,或有版权异议的,请联系管理员,我们会立即处理! 部分文章是来自自研大数据AI进行生成,内容摘自(百度百科,百度知道,头条百科,中国民法典,刑法,牛津词典,新华词典,汉语词典,国家院校,科普平台)等数据,内容仅供学习参考,不准确地方联系删除处理!;
工作时间:8:00-18:00
客服电话
电子邮件
beimuxi@protonmail.com
扫码二维码
获取最新动态
