刚来公司没几天,就听说我们财务部有个大神王会计,月薪2万,我就很好奇,大家都是会计,为啥人家薪资那么高?
后来才知道,是因为之前公司财务部费用报销乱成一团,后来还是王会计站出来,编制了一套财务费用报销及实施细则,才将这个难题解决了!看完27岁王会计的报销制度及实施细则,终于明白人家为啥月薪2万了!
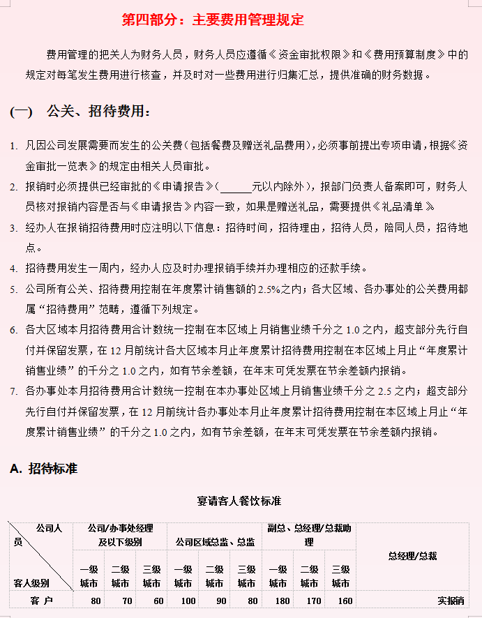
今天给大家看一下:王会计编制的财务报销及流程,大家可以相互借鉴一下~~
好了,篇幅有限,就不和大家一一展示了。
版权声明:我们致力于保护作者版权,注重分享,被刊用文章【会计月薪(看完27岁王会计的报销制度及实施细则)】因无法核实真实出处,未能及时与作者取得联系,或有版权异议的,请联系管理员,我们会立即处理! 部分文章是来自自研大数据AI进行生成,内容摘自(百度百科,百度知道,头条百科,中国民法典,刑法,牛津词典,新华词典,汉语词典,国家院校,科普平台)等数据,内容仅供学习参考,不准确地方联系删除处理!;
工作时间:8:00-18:00
客服电话
电子邮件
beimuxi@protonmail.com
扫码二维码
获取最新动态
