(文末可免费领取完整电子版课件)
【温馨提示】
如您觉得这份资料对您有帮助
希望获取完整的电子版内容参考学习
看下方领取方式进行操作就可以啦
1、下方评论区留言:学习。并转发收藏
2、点击小编头像,私我回复:资料,即可免费领取!
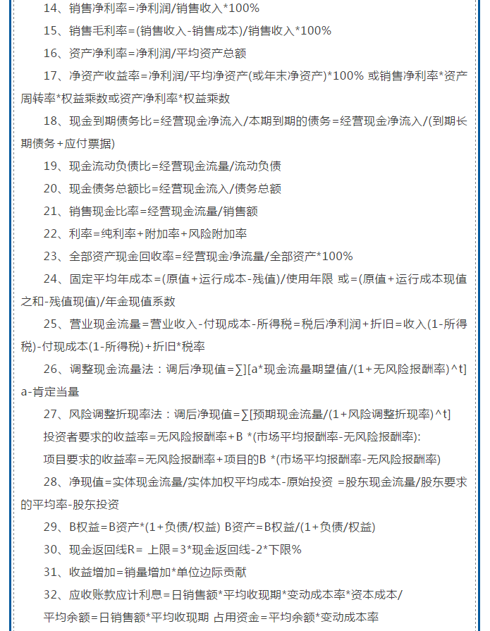
版权声明:我们致力于保护作者版权,注重分享,被刊用文章【会计常用公式(你是会计吗)】因无法核实真实出处,未能及时与作者取得联系,或有版权异议的,请联系管理员,我们会立即处理! 部分文章是来自自研大数据AI进行生成,内容摘自(百度百科,百度知道,头条百科,中国民法典,刑法,牛津词典,新华词典,汉语词典,国家院校,科普平台)等数据,内容仅供学习参考,不准确地方联系删除处理!;
工作时间:8:00-18:00
客服电话
电子邮件
beimuxi@protonmail.com
扫码二维码
获取最新动态
