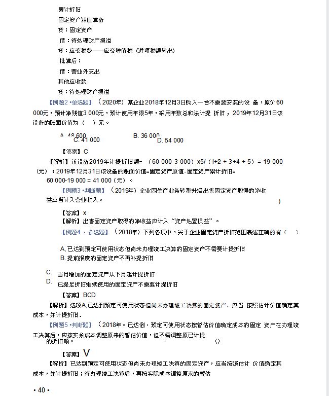
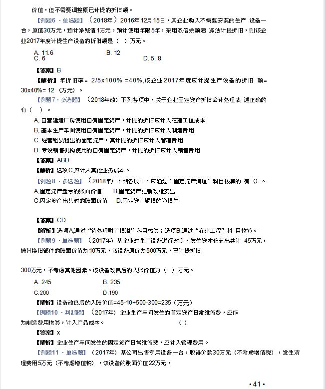
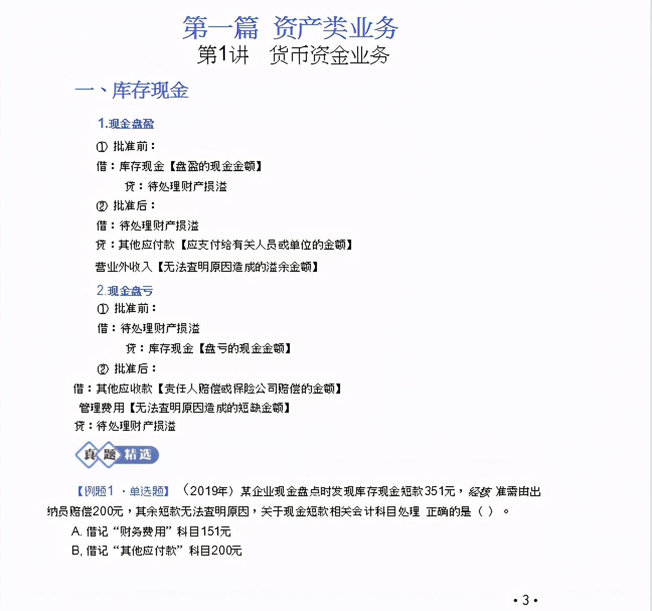
距离2021初级会计考试最后12天了,到了冲刺阶段,翻书就来不及了,最好的方法就是:刷题。刷历年真题!
想过初级,刷题少不了!今天和大家分享一下:2021初级实务会计分录汇总及历年考试真题精选!
一个考点对应一道真题练习,考点+真题相结合,好对自己查漏补缺。
利用晚饭后1个小时的休闲时间,一周就可以刷完!
每一份努力都是为了不留遗憾,既然选择了考证,就一定要把它拿下!赶紧学起来吧!
好了,篇幅有限,内容较多,就不和大家一一展示了。
版权声明:我们致力于保护作者版权,注重分享,被刊用文章【会计笔试题目及答案(2021)】因无法核实真实出处,未能及时与作者取得联系,或有版权异议的,请联系管理员,我们会立即处理! 部分文章是来自自研大数据AI进行生成,内容摘自(百度百科,百度知道,头条百科,中国民法典,刑法,牛津词典,新华词典,汉语词典,国家院校,科普平台)等数据,内容仅供学习参考,不准确地方联系删除处理!;
工作时间:8:00-18:00
客服电话
电子邮件
beimuxi@protonmail.com
扫码二维码
获取最新动态
