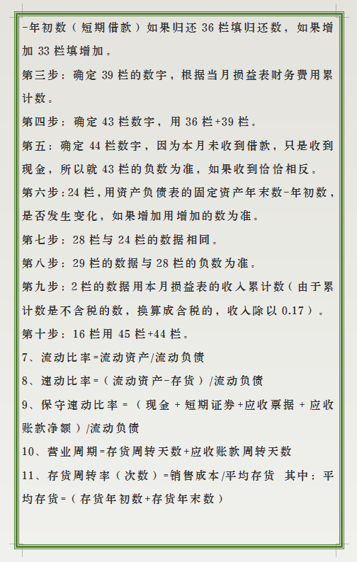
初级会计考试要用到的公式多,在书本里公式的知识点也分散,各位小伙伴在复习的时候,要把公式都记下来呀,不要到用的时候才急急忙忙翻书本,今天帮大家把初级会计考试中常用到的公式都整下来了,希望小伙伴们提前备考时加油哦。(文末可分下给你完整版)
由于篇幅有限,小编就不一一展示了,对于初级会计一次考试是俩科,需要一次性通过,所以在初级考试没来临之前,要早早的进入备考,这样下来学习的时间久了,学的越扎实!!已经全部在整理好了,想要许欸小完整版的可以按照以下方式进行操作哦。
版权声明:我们致力于保护作者版权,注重分享,被刊用文章【会计计算题(2022年初级会计考试常用公式大全)】因无法核实真实出处,未能及时与作者取得联系,或有版权异议的,请联系管理员,我们会立即处理! 部分文章是来自自研大数据AI进行生成,内容摘自(百度百科,百度知道,头条百科,中国民法典,刑法,牛津词典,新华词典,汉语词典,国家院校,科普平台)等数据,内容仅供学习参考,不准确地方联系删除处理!;
工作时间:8:00-18:00
客服电话
电子邮件
beimuxi@protonmail.com
扫码二维码
获取最新动态
