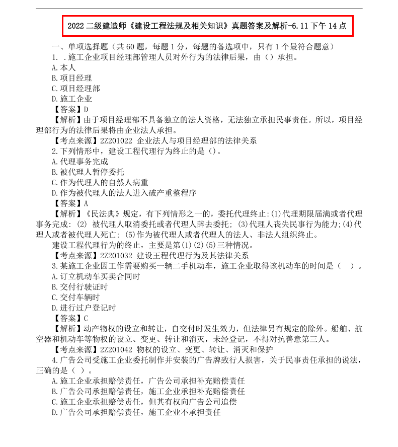
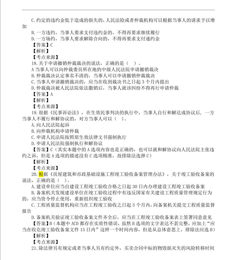
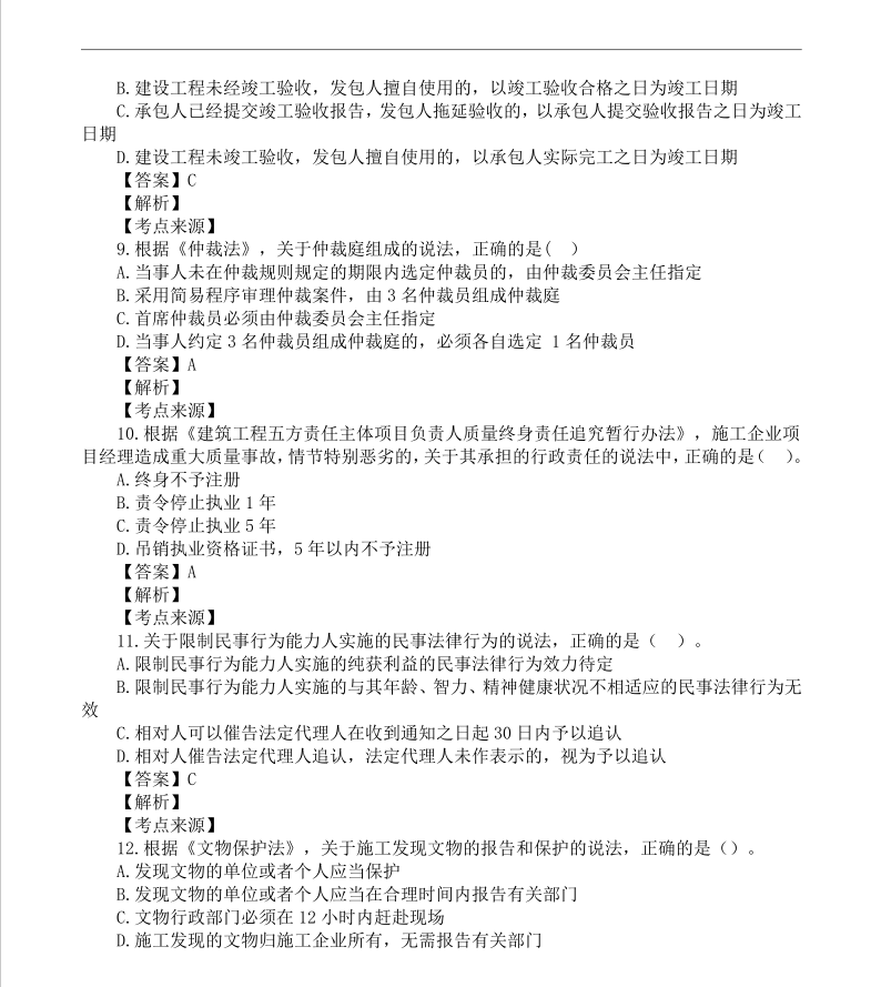
2022年二级建造师考试第一天正式结束,管理据考生反馈比较简单,法规却难出新高度?不管是简单还是难,从考场出来的那一刻心态就要调整好,迎接明天的挑战!我知道大家都想知道自己考场发挥得怎么样,能拿多少分。
所以第一时间整理好二建《法规》答案及解析,快来看看你考了多少分,上午场的《施工管理》和1天3科考试地区的全部科目完整版答案也整理好了,需要的朋友一并拿去,估分了!
【电子版领取见尾图!!】
由于篇幅有限,无法上传全部答案。祝大家逢考必过呀,二建人!二建魂!冲冲冲!
【真题及答案完整版获取见下图!】
版权声明:我们致力于保护作者版权,注重分享,被刊用文章【二建法规(官方首发)】因无法核实真实出处,未能及时与作者取得联系,或有版权异议的,请联系管理员,我们会立即处理! 部分文章是来自自研大数据AI进行生成,内容摘自(百度百科,百度知道,头条百科,中国民法典,刑法,牛津词典,新华词典,汉语词典,国家院校,科普平台)等数据,内容仅供学习参考,不准确地方联系删除处理!;
工作时间:8:00-18:00
客服电话
电子邮件
beimuxi@protonmail.com
扫码二维码
获取最新动态
