都说出纳是会计行业最简单的岗位,但出纳也是跟钱和老板接触最多的工作,很多新手不懂内容和工作流程很容易出现差错!
今天就给大家分享一套超详细全面的出纳实操手册(需要末尾可抱去)
(篇幅有限,本文只展示部分章节内容)
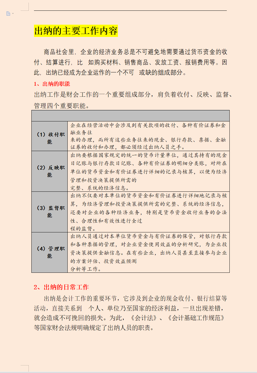
1.出纳的主要工作内容
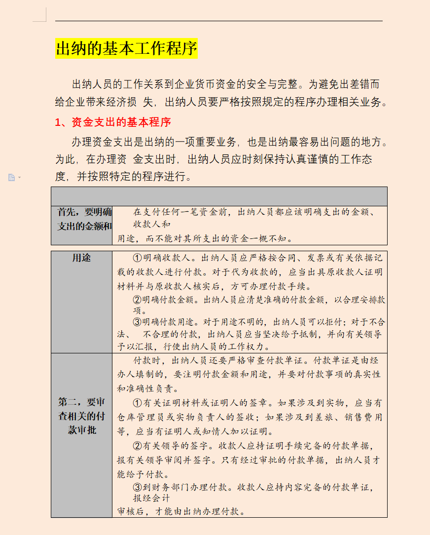
2.出纳的工作程序
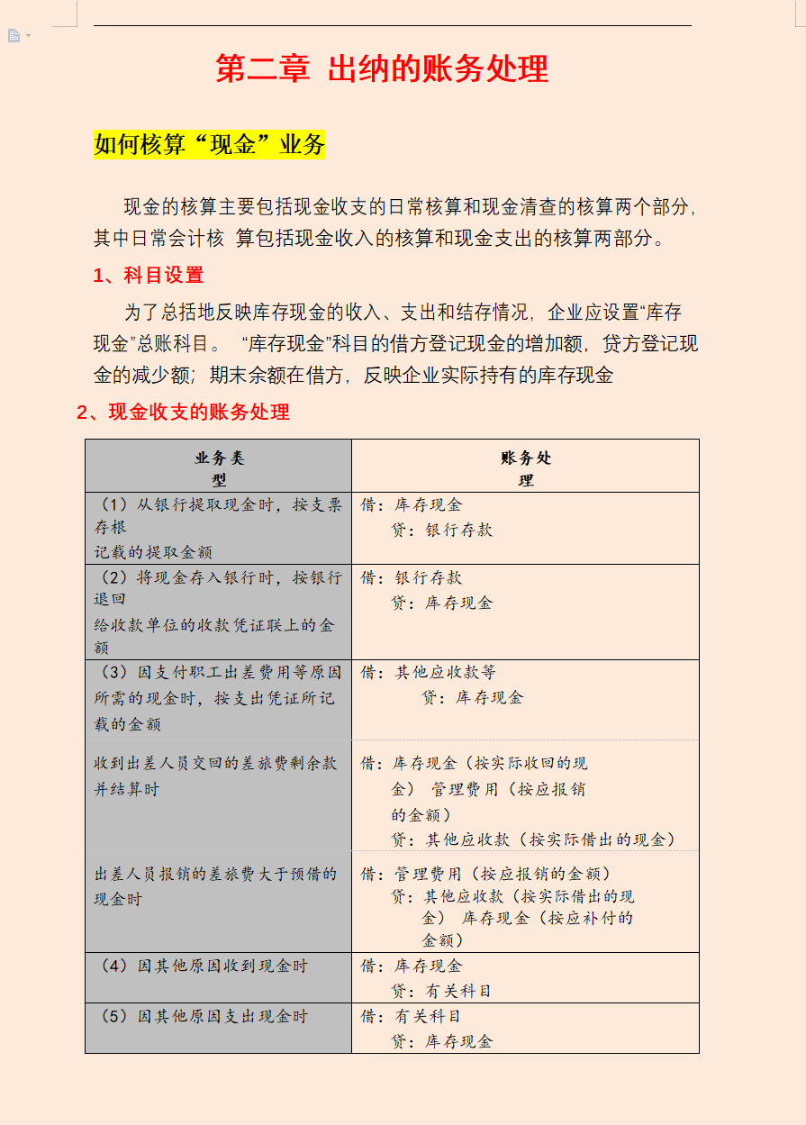
1.现金业务核算
2.现金业务账务处理
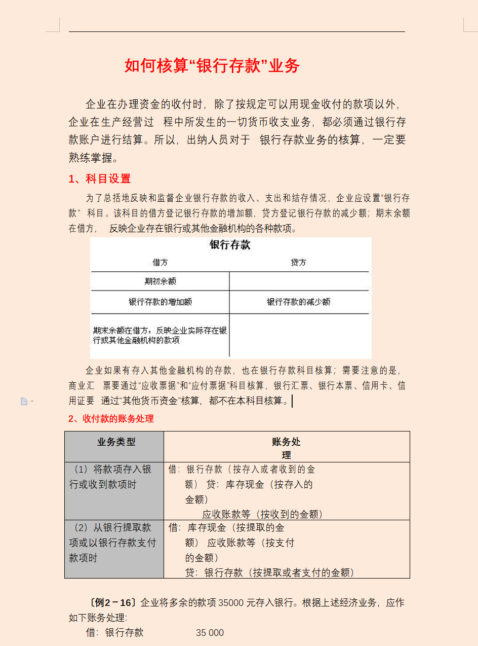
3.银行存款业务核算
…………篇幅有限,就不一 一展示了。
版权声明:我们致力于保护作者版权,注重分享,被刊用文章【会计人员的工作内容(出纳)】因无法核实真实出处,未能及时与作者取得联系,或有版权异议的,请联系管理员,我们会立即处理! 部分文章是来自自研大数据AI进行生成,内容摘自(百度百科,百度知道,头条百科,中国民法典,刑法,牛津词典,新华词典,汉语词典,国家院校,科普平台)等数据,内容仅供学习参考,不准确地方联系删除处理!;
工作时间:8:00-18:00
客服电话
电子邮件
beimuxi@protonmail.com
扫码二维码
获取最新动态
