建筑会计天天跑工地处理业务。很苦很累。工作没有不辛苦的。跑工地也是有的,大多数的业务还是在公司完成,本身建筑所涉猎的东西就多,这也就要求建筑会计需要掌握所涉猎的知识才好,因此和别的行业的会计拉开了差距,这就是建筑会计难的原因,再没有个工作经验,会更加的艰难。
【文末有完整版内容可带走】
建筑企业施工会计科目
建筑企业73笔真账业务账务处理案例分析
企业可根据自身不同的情况,使用相适应的会计科目,也可根据自身的需要,对于重点的会计科目进行重新确定会计科目编号。
账务处理得好也是真本事。归结到底,会计能把手中的账务处理得漂亮,才是最重要的。
好了,今日的内容就到这里。建筑会计科目也好,建筑会计业务账务处理案例也好,都是为了让自己尽快的账务建筑账务处理。
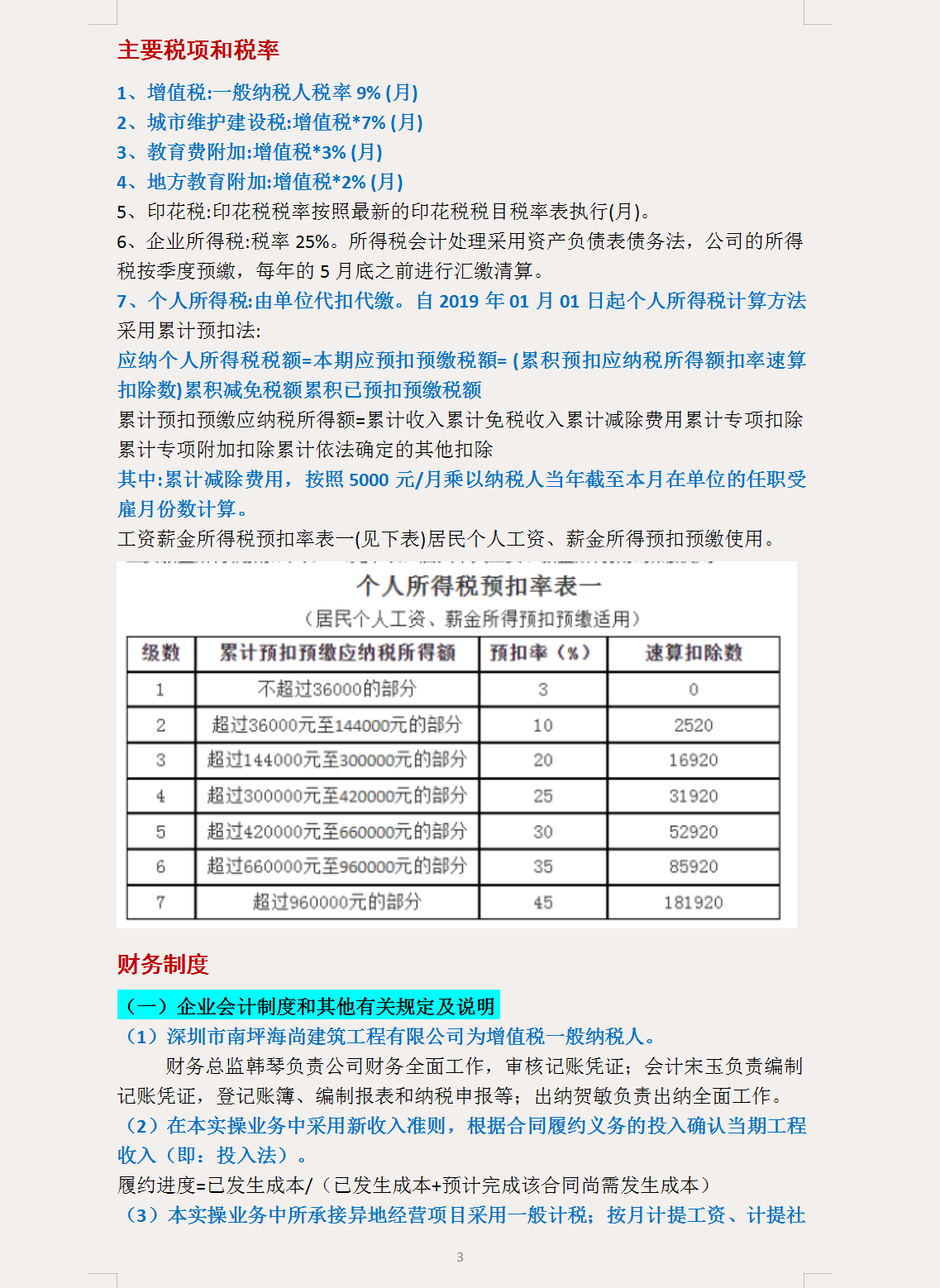
版权声明:我们致力于保护作者版权,注重分享,被刊用文章【建筑会计做账(建筑会计难做)】因无法核实真实出处,未能及时与作者取得联系,或有版权异议的,请联系管理员,我们会立即处理! 部分文章是来自自研大数据AI进行生成,内容摘自(百度百科,百度知道,头条百科,中国民法典,刑法,牛津词典,新华词典,汉语词典,国家院校,科普平台)等数据,内容仅供学习参考,不准确地方联系删除处理!;
工作时间:8:00-18:00
客服电话
电子邮件
beimuxi@protonmail.com
扫码二维码
获取最新动态
