作者:赵昱东
2020年7月24日,苏州工业园区管理委员会和中国(江苏)自由贸易试验区苏州片区管理委员会发布《苏州工业园区外商投资股权投资企业试点办法》(苏园管规字〔2020〕2号,下称“《苏州QFLP办法》”)。该办法取代原《关于开展苏州工业园区外商投资股权投资企业试点工作的暂行办法》(苏园管规字〔2015〕3号),对于在苏州工业园区设立外商投资股权投资管理企业和外商投资股权投资企业的要求和程序进行了详细规定。本文将结合其他城市合格境外有限合伙人(Qualified Foreign Limited Partner,即“QFLP”)试点政策,介绍《苏州QFLP办法》的要点和特色,供相关企业参考。
自2010年上海成为第一个试点城市以来,截止目前,全国已有12个城市出台了QFLP的试点政策,其核心法规、规章名称如下[1]:
结合其他城市的QFLP试点政策,我们总结了《苏州QFLP办法》对于试点企业的管理模式、设立条件、境内外投资者准入门槛等方面的政策要点。
1、QFLP基金的管理模式
QFLP相关政策规制的企业包括两类:外商投资股权投资管理企业(“外资管理人”)和外商投资股权投资企业(“QFLP基金”)。值得注意的是,QFLP基金的基金管理人未必是外资管理人,有的试点城市允许境内私募股权、创业投资基金管理企业(“内资管理人”)发起设立或受托管理QFLP基金。
在上海QFLP试点政策最初出台时,QFLP基金的管理模式仅限于“外资管外资”,即QFLP管理人需为外资管理人且仅被允许向境外投资者募集资金。随着其他城市QFLP政策的出台,“外资管内资”和“内资管外资”的管理模式逐步被允许。“外资管内资”管理模式允许外资管理人面向境内外投资者同时募集资金,允许的城市包括北京、深圳、珠海等。“内资管外资”管理模式允许符合条件的内资管理人面向境外投资者募集资金设立QFLP基金,允许的城市包括青岛、深圳、珠海等。
根据《苏州QFLP办法》,允许的QFLP管理模式包括“外资管外资”“外资管内资”和“内资管外资”所有三种模式。
2、试点企业的设立条件
《苏州QFLP办法》对设立外资管理人和QFLP基金设置了一定的条件,相较于其他试点政策,《苏州QFLP办法》要求的外资管理人的注册资金较低,且未明确规定首次出资比例、出资期限等条件,具体如下:
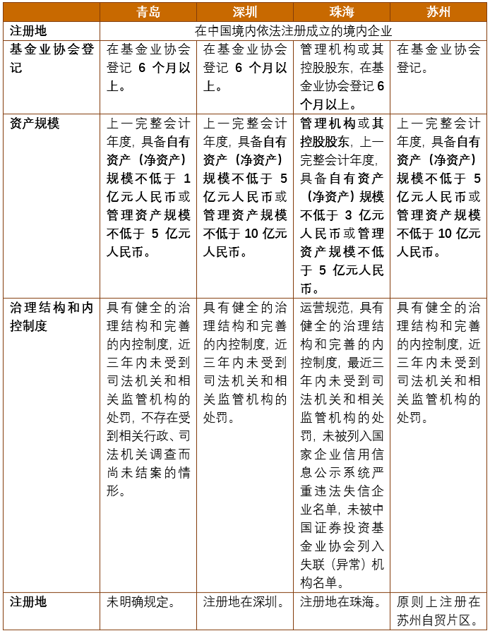
在“内资管外资”的管理模式下,内资管理人参与设立苏州工业园区QFLP基金需要满足在中国证券投资基金业协会(“基金业协会”)登记、资产规模、治理结构和内控制度等方面的条件。与其他试点地区相比,苏州工业园区对其自有资产规模或管理资产规模的要求较高。以下我们整理了主要城市试点政策对内资管理人的相关要求:
3、境内外投资者准入门槛
对于境内外投资者投资设立外资管理人和担任QFLP基金的有限合伙人,《苏州QFLP办法》设置了具体的资质条件,其中对外资管理人的境内股东设置了较高的准入门槛,具体如下:
1、明确规定QFLP基金实行负面清单管理
如果QFLP基金只向境内投资者募集资金,由外资管理人作为QFLP基金的普通合伙人,该QFLP基金对外投资时是否适用外商投资的负面清单,是QFLP政策下通常被讨论的问题。根据上海市的QFLP政策,获准试点的外商投资股权投资管理企业可使用外汇资金对其发起设立的股权投资企业出资,金额不超过所募集资金总额度的5%,该部分出资不影响所投资股权投资企业的原有属性。根据此规定,如果外资管理人对QFLP基金的出资不超过其募集资金总额的5%,QFLP基金在对外投资时不受外商投资的限制,从而享受“国民待遇”。
但是,2012年4月23日,国家发改委向上海市发改委下发了《国家发展改革委办公厅关于外资股权投资企业有关问题的复函》。国家发改委认为,对于上海黑石股权投资合伙企业(有限合伙)及此类普通合伙人是外资、有限合伙人是内资的有限合伙制股权投资企业,应按照外资政策法规进行管理,其投资项目适用《外商投资产业指导目录》。
为明确QFLP基金的投资范围,《苏州QFLP办法》特别规定,QFLP基金实行负面清单管理。该规定与QFLP基金对外投资适用负面清单的实践操作一致。
2、未明确限制QFLP基金的投资范围
根据《苏州QFLP办法》,QFLP基金可从事如下业务:(一)在国家允许的范围内,以自有资金进行股权投资,具体投资方式包括新设企业、向已设立企业投资、接受已设立企业投资者股权转让以及国家法律法规允许的其他业务;(二)为所投资企业提供管理咨询;(三)经审批或登记机关许可的其他相关业务。
同时《苏州QFLP办法》对于QFLP基金的定义为“经领导小组认定的、在园区依法由外国企业或个人投资设立的、以非公开方式向境内外投资者募集资金,投资非公开交易的企业股权的企业”。因此是否能进行债务类资产的投资尚不明确。
相较于苏州工业园区,其他部分试点城市明确禁止QFLP基金以基金中的基金(FOF)模式进行投资,如青岛、珠海。
值得注意的是,2020年4月27日,《解放日报》头版刊登了《看好上海,外资股权投资热情不减》。其中,上海市金融工作局副局长李军介绍,上海支持QFLP试点企业由原来单一的股权投资,扩展到可投资优先股、定增、可转债、夹层、不良债务等领域。实践中,亦有试点城市允许QFLP基金投资于定增、可转债等投资标的。《苏州QFLP办法》未明确扩展QFLP基金的股权投资标的,建议拟在苏州工业园区设立QFLP基金的企业与苏州工业园区主管机关提前就QFLP基金的投资标的等进行沟通。
3、不允许内资管理人“异地管理”苏州工业园区QFLP基金
如前文所述,在“内资管外资”的管理模式下,符合条件的内资管理人可以发起设立或受托管理QFLP基金。但大多试点政策要求该内资管理人亦需注册在该试点城市,仅少部分城市(如青岛)允许在其他城市注册成立的内资管理人在该试点城市设立QFLP基金。根据我们的咨询,虽然有些试点城市的QFLP政策未明确规定,但在实践中不允许外地内资管理人到该试点城市设立QFLP基金,如广州和厦门。根据《苏州QFLP办法》,QFLP基金的管理人原则上需要注册在苏州自贸片区。
4、明确试点企业扶持政策
根据《苏州QFLP办法》,试点企业可按照《园区管委会关于推进苏州自贸片区金融开放创新的若干意见》申请办理备案并享受相关扶持政策。相关的扶持政策包括但不限于:金融人才可享受优先申请薪酬补贴、培训补贴、人才购房等优惠政策,符合条件的企业可获得政府资金支持和补贴等。
结语
实践中,QFLP基金已经成为境外投资人参与境内私募股权基金投资的重要方式。自上海2011年成为第一个QFLP试点城市以来,多地先后出台QFLP试点政策。苏州园区股权投资高度集聚,截止2020年7月29日,苏州园区共集聚各类私募基金超过700家,管理资金规模超2300亿元人民币,在中国证券投资基金业协会备案的私募基金管理机构,占到江苏省的15%左右[3]。《苏州QFLP办法》的出台,将进一步吸引优秀资本落地苏州园区,对推动苏州园区金融发展具有现实意义
[注]
[1] 根据《海南日报》于2020年9月16日的报道,交通银行引进海南交银国际科创盛兴股权投资合伙企业(有限合伙)在海口江东新区完成注册,成立海南自贸港首支合格境外有限合伙人(QFLP)基金。省地方金融监管局相关负责人表示,海南省将加快推动QFLP的暂行办法出台,对QFLP企业的登记注册不设最低准入门槛,并将对内外资实行无差别待遇,投资实施负面清单管理。
[2] 实践中天津的QFLP政策已终止执行。
[3] 苏州工业园区管理委员会:http://www.sipac.gov.cn/dept/xzspj/xxfb/zxxw/202007/t20200729_1284406.htm
特别声明:
以上所刊登的文章仅代表作者本人观点,不代表北京市中伦律师事务所或其律师出具的任何形式之法律意见或建议。
如需转载或引用该等文章的任何内容,请私信沟通授权事宜,并于转载时在文章开头处注明来源于公众号“中伦视界”及作者姓名。未经本所书面授权,不得转载或使用该等文章中的任何内容,含图片、影像等视听资料。如您有意就相关议题进一步交流或探讨,欢迎与本所联系。
版权声明:我们致力于保护作者版权,注重分享,被刊用文章【苏州出名的律师事务所(QFLP试点跟进)】因无法核实真实出处,未能及时与作者取得联系,或有版权异议的,请联系管理员,我们会立即处理! 部分文章是来自自研大数据AI进行生成,内容摘自(百度百科,百度知道,头条百科,中国民法典,刑法,牛津词典,新华词典,汉语词典,国家院校,科普平台)等数据,内容仅供学习参考,不准确地方联系删除处理!;
工作时间:8:00-18:00
客服电话
电子邮件
beimuxi@protonmail.com
扫码二维码
获取最新动态
