笔记作者:明冬亮
《财务数字化转型:大型企业财务共享服务中心建设实践》从实际出发,在数字化转型的背景下结合多年实践经验将财务共享服务中心建设、运营、创新等主要内容总结提炼成一套方法论。本书主要内容为企业经营集团财务转型的方法,介绍了财务共享服务的基本理论和框架、战略定位、组织设计、业务流程、信息系统、数据规范、运营管理、变革管理,以及建设方法和未来发展等,为大型企业财务共享服务中心建设与运营提供参考。本书可供大型企业的管理人员和财务人员参考,也可作为高校或专业培训机构的教材。
资源目录
第1章、企业集团财务转型
第2章、财务共享服务中心的基本理论
第3章、财务共享服务中心架构
第4章、财务共享服务中心战略定位
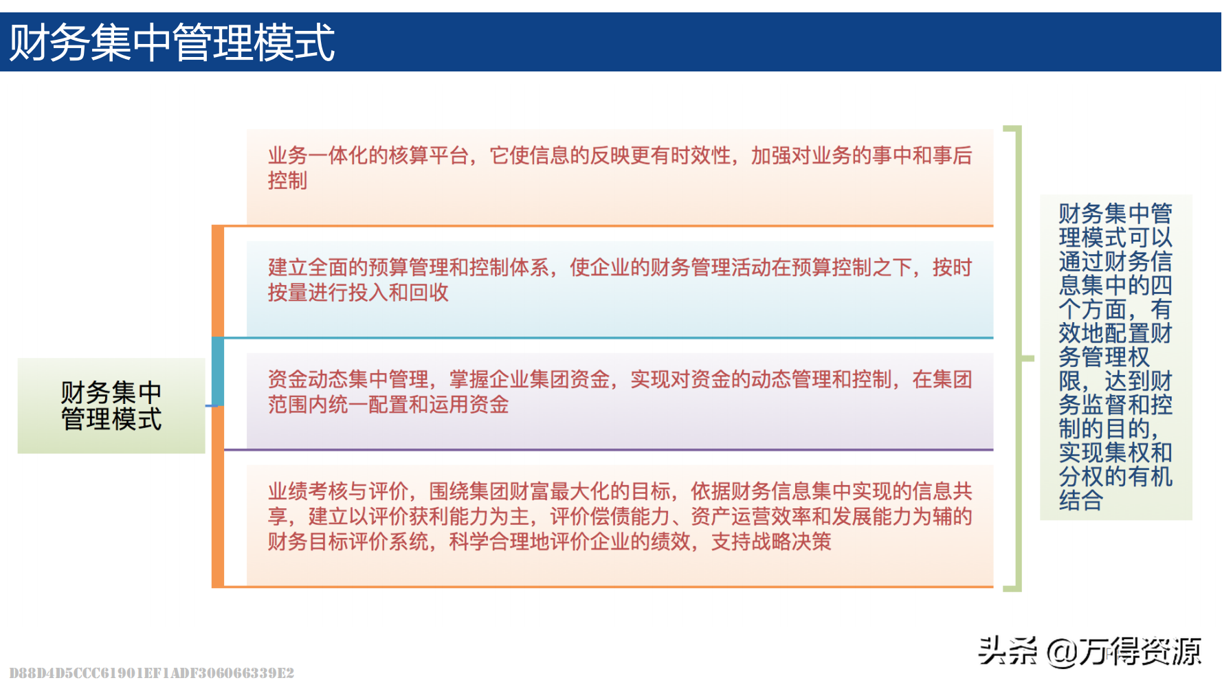
第5章、财务共享服务中心组织设计
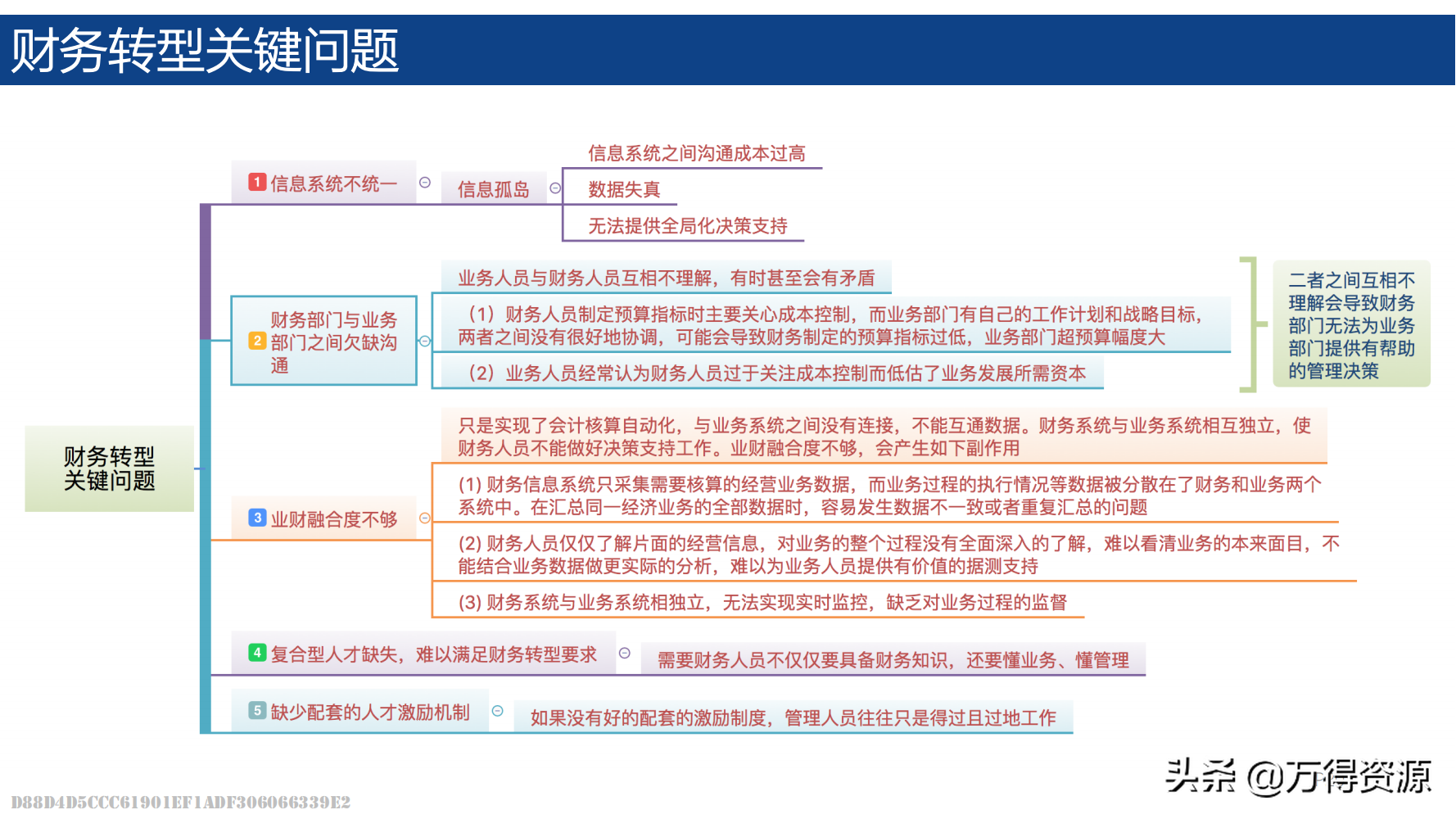
第6章、财务共享服务中心业务流程
第7章、财务共享服务中心信息系统
第8章、财务共享服务中心数据规范
第9章、财务共享服务中心运营管理
第10章、财务共享服务中心变革管理
第11章、财务共享服务中心建设
第12章、财务共享服务中心未来发展
【完整版资料领取方式见文末】
完整版领取方式
该份资料共109页
如需获取完整的电子版内容参考学习
您可以关注+评论+转发
然后私信我:资料
版权声明:我们致力于保护作者版权,注重分享,被刊用文章【财务共享中心案例(财务数字化转型)】因无法核实真实出处,未能及时与作者取得联系,或有版权异议的,请联系管理员,我们会立即处理! 部分文章是来自自研大数据AI进行生成,内容摘自(百度百科,百度知道,头条百科,中国民法典,刑法,牛津词典,新华词典,汉语词典,国家院校,科普平台)等数据,内容仅供学习参考,不准确地方联系删除处理!;
工作时间:8:00-18:00
客服电话
电子邮件
beimuxi@protonmail.com
扫码二维码
获取最新动态
