今天一进办公室就看到财务总监对着主管大发雷霆,原来是因为招了个临时会计处理年底的工作,结果连基本的财务流程都不知道!财务工作流程是做财务的基础我们一定要熟练掌握。
今天就给大家分享一套完整的财务部岗位流程(末尾可抱去)
1..出纳岗位工作流程
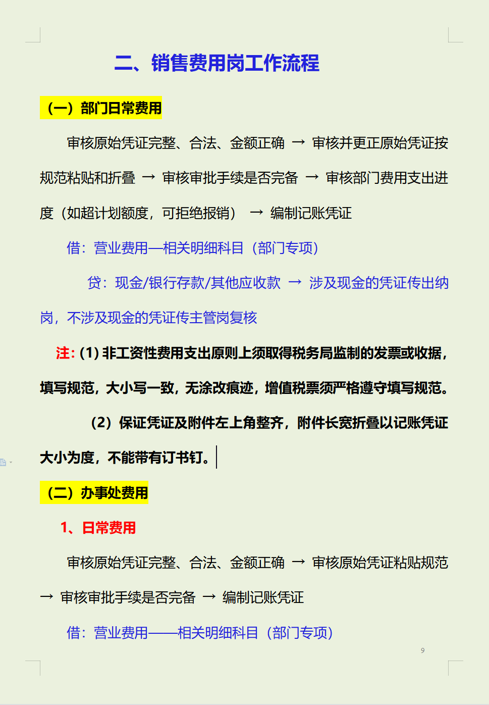
2.销售费用岗位
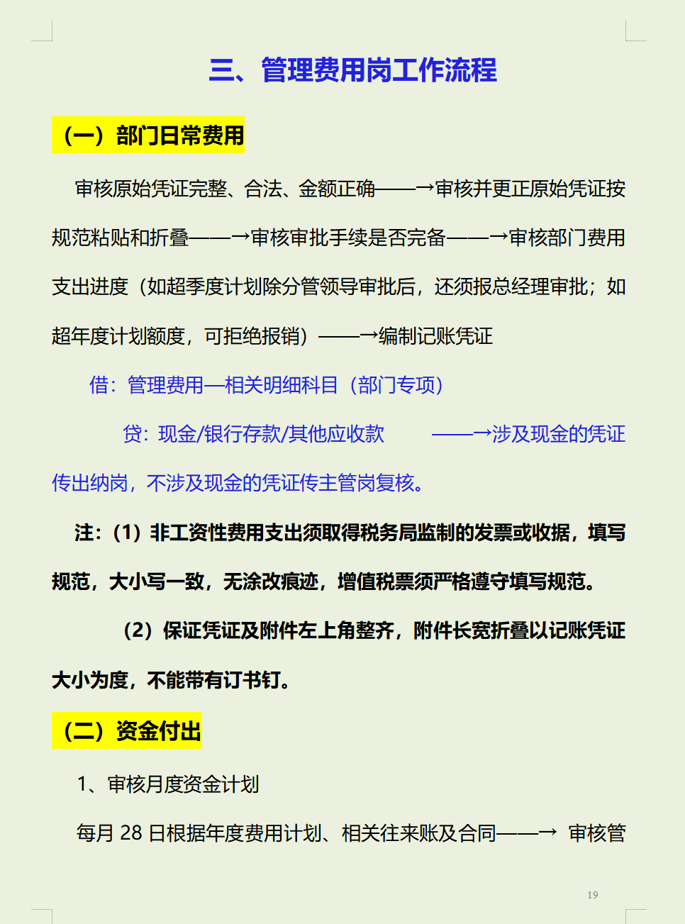
3.管理费用岗位
………………
工资会计岗位说明书
…………篇幅有限,就不一 一展示了。
版权声明:我们致力于保护作者版权,注重分享,被刊用文章【会计职位说明书(财务总监)】因无法核实真实出处,未能及时与作者取得联系,或有版权异议的,请联系管理员,我们会立即处理! 部分文章是来自自研大数据AI进行生成,内容摘自(百度百科,百度知道,头条百科,中国民法典,刑法,牛津词典,新华词典,汉语词典,国家院校,科普平台)等数据,内容仅供学习参考,不准确地方联系删除处理!;
工作时间:8:00-18:00
客服电话
电子邮件
beimuxi@protonmail.com
扫码二维码
获取最新动态
