2022考研预调剂工作已有多个学校发布了正式开始的通知。不过调剂信息发布时间不准确,且每个院校接受调剂的专业、名额都各不相同,想要在有限的时间内准确找到适合自己的学校并申请调剂,无异于大海捞针。
为了能给大家的调剂信息收集做一些参考,老吕总结了一些去年发布过调剂申请的高校,有调剂意向的同学可以重点关注一下。
注意!去年调剂情况仅供参考!想要获取今年最新的调剂消息,一定要多多关注各大院校的官网及官方账号!
申请条件:
(1)符合调入专业的报考条件。
(2)初试成绩符合第一志愿报考专业在调入地区的全国初试成绩基本要求。
(3)调入专业与第一志愿报考专业相同或相近,应在同一学科门类范围内。
(4)初试科目与调入专业初试科目相同或相近,其中初试全国统一命题科目应与调入专业全国统一命题科目相同。
(5)第一志愿报考照顾专业的考生若调剂出本类照顾专业,其初试成绩必须达到调入地区该照顾专业所在学科门类(类别)的全国初试成绩基本要求。第一志愿报考非照顾专业的考生若调入照顾专业,其初试成绩必须符合调入地区对应的非照顾专业学科门类(类别)的全国初试成绩基本要求。照顾专业之间调剂按照顾专业内部调剂政策执行。
(6)第一志愿报考工商管理、公共管理、旅游管理、工程管理、会计、图书情报、审计专业学位硕士的考生,在满足调入专业报考条件的基础上,可申请相互调剂,但不得调入其他专业;第一志愿报考法律(非法学)专业学位硕士的考生不得调入其他专业,其他专业的考生也不得调入该专业。
(7)调剂考生应符合调入学院的调剂原则和要求。
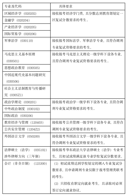
2021可调剂专业:
2021可调剂专业:
申请条件:
根据《2021年全国硕士研究生招生考试考生进入复试的初试成绩基本要求》A类分数标准、各招生专业招生计划及生源情况,测算各专业调剂缺额情况,确定拟接收调剂专业。
2021可调剂专业:
申请条件:
1.符合《黑龙江八一农垦大学2021年硕士研究生招生简章》中调入专业的报考条件。
2.初试成绩(各单科及总成绩)符合第一志愿报考专业的国家A区线。
3.调入专业与第一志愿报考专业相同或相近,应在同一学科门类范围内。
4.初试科目与调入专业初试科目相同或相近,其中初试全国统一命题科目应与调入专业全国统一命题科目相同。
5.第一志愿报考工商管理、公共管理、旅游管理、工程管理、会计、图书情报、审计专业学位硕士的考生,初试各单科满足全国初试成绩基本要求(A区线)且总成绩不低于185分,在满足我校非全日制会计专业学位硕士报考条件的基础上,可申请调入该专业,但不得调入其他专业。
6.非全日制硕士研究生只接受报考类别为定向就业的调剂考生。
定向就业:指考生已有或已确定了工作单位,且须由考生工作单位、录取学校、考生本人三方签署定向培养协议,并在拟录取名单公示期内提交至研究生招生办公室。其人事档案、工资关系、组织关系等仍留在原工作单位,考生毕业后回原单位工作。在校期间不享受国家规定的奖助学金和其他生活待遇。
2021可调剂专业:
会计专硕(非全日制)
2021可调剂专业:
1.科学学位:应用经济学、统计学、管理科学与工程
2.专业学位:
全日制:金融、应用统计、工商管理硕士(MBA)、公共管理(MPA)
非全日制:会计硕士(MPAcc)、工商管理硕士(MBA)
申请条件:
凡报考经济、管理、统计、应用数学类的学术型及专业学位硕士研究生的考生,达到国家统一规定的硕士生复试线(A类地区),符合国家调剂政策,如有意愿,均可申请调剂到我院相关专业。其中金融硕士可接收396经济类联考和数学三考生的调剂申请。
2021可调剂专业:
2021年南京林业大学经济管理(学术型硕士,代码120300)、
应用经济学(学术型硕士,代码020200)、
管理科学与工程(学术型硕士,代码120100),
金融硕士(专业学位,代码025100)、
会计硕士(专业学位,非全日制,代码125300)、
MBA(专业学位,非全日制,代码125100)接受部分调剂生
申请条件:
1、符合我校2021年硕士研究生招生简章中的各项规定,初试成绩达到2021年全国硕士研究生入学考试A类地区复试分数线,且符合教育部调剂政策要求。(会计硕士需达到南京林业大学复试分数线)
2、考生调入专业与第一志愿报考专业相同或相近,且在同一学科门类范围内。
3、初试科目与调入专业初试科目相同或相近,其中初试全国统一命题科目相同。(调剂金融硕士业务课一需为数学三,考生本科专业需为金融或金融相近专业)。
4、MBA接受报考工商管理(MBA)、公共管理(MPA)、工程管理(MEM)、旅游管理(MTA)、会计(MPAcc)、审计(MAud)、图书情报(MLIS)专业学位硕士的考生调剂。
申请条件:
1. 符合教育部《2021年全国硕士研究生招生工作管理规定》调剂相关规定。
2. 所申请调剂专业的初试总成绩和各科成绩必须达到我校对应专业2021年复试最低分数线要求。
2021可调剂专业:
2021可调剂专业:
申请条件:
考生必须符合国家调剂政策,硕士研究生入学考试初试成绩通过第一志愿报考专业国家线(单科及总分)。
2021可调剂专业:
2021可调剂专业:
2021年会计学院会计学学术硕士、会计专硕(MPAcc)非全日制
申请条件:
1.成绩要求。初试成绩总分、单科分均达到国家教育部规定的A类考生复试分数线要求,以国家公布的2021年研究生复试基本分数线为准。
2.专业要求。调入专业与第一志愿报考专业相同或相近,统考科目要相同。
2021可调剂专业:
会计硕士(非全日制)
2021可调剂专业:
2021可调剂专业: MPAcc(非全日制)
申请条件:
1、符合教育部规定MPAcc(非全日制)报考条件:
(1)本科毕业后具有1年以上工作经验的人员;
(2)获得国家承认的高职高专毕业学历或大学本科结业后,达到大学本科毕业同等学力并有3年以上工作经验的人员;
(3)已获硕士学位或博士学位并有1年以上工作经验的人员。
2、初试分数(含单科分数)在会计专业学位A类考生初试分数线以上(179分/46分/92分)。
3、接收符合上述条件的全日制一志愿考生调剂至非全日制。
2021可调剂专业:
学术硕士:企业管理、会计学、技术经济及管理专业
专业硕士:MBA、MPAcc(非全日制)
2021可调剂专业:非全日制MAPcc
2021可调剂专业:
2021可调剂专业:
申请条件:
1. 调剂复试分数线:2021年国家A类复试分数线公布后,以我院公布复试分数线为准。
2. 我院非全日制研究生原则上招收在职定向就业考生,定向就业考生在录取前必须与学校、用人单位分别签订定向就业协议,定向就业研究生毕业后回定向单位就业。
2021可调剂专业:MBA、MPAcc(非全日制)
2021可调剂专业:MPacc/mba/mem
2021可调剂专业:
申请条件:
国家A线调剂
第一志愿报考工商管理、公共管理、工程管理、旅游管理、会计硕士(MBA、MPA、MEM、MTA、MPACC)等管理类联考考生,初试成绩达到国家A线分数的考生可申请调剂我校以下工商管理、工程管理、旅游管理硕士(MBA、MEM、MTA、MPACC)。
目前我校可调剂的A线院校有华东交通大学MPACC、上海大学MBA、浙江财经大学MBA、杭州电子科技大学MBA、华东交通大学MBA、华东交通大学MEM。
国家B线调剂
第一志愿报考工商管理、公共管理、工程管理、旅游管理、会计硕士(MBA、MPA、MEM、MTA、MPACC)等管理类联考考生,初试成绩达到国家B线分数的考生均可申请调剂西部地区B线就读。
调剂原则:
初试成绩达到2021年国家一区和二区(A类、B类地区)复试分数线的考生。参考2020年国家录取分数线:国家A线分数线:总分175分、英语44分、综合88分。 国家B线分数线:总分165分、英语39分、综合78分。
版权声明:我们致力于保护作者版权,注重分享,被刊用文章【辽宁石油化工大学会计专硕(22考研调剂参考)】因无法核实真实出处,未能及时与作者取得联系,或有版权异议的,请联系管理员,我们会立即处理! 部分文章是来自自研大数据AI进行生成,内容摘自(百度百科,百度知道,头条百科,中国民法典,刑法,牛津词典,新华词典,汉语词典,国家院校,科普平台)等数据,内容仅供学习参考,不准确地方联系删除处理!;
工作时间:8:00-18:00
客服电话
电子邮件
beimuxi@protonmail.com
扫码二维码
获取最新动态
