通知了,初级会计8.1-8.7日考试,终究是“卷土重来”了,好多友友摆烂了,认为好久没准备,肯定不行了。其实,只要你认真准备过,只要稍加温习,结合重难点进行记忆,练习冲刺卷相结合,还是能1个月上岸的。
这7页纸背会,你还能提30分(文末0quan套)
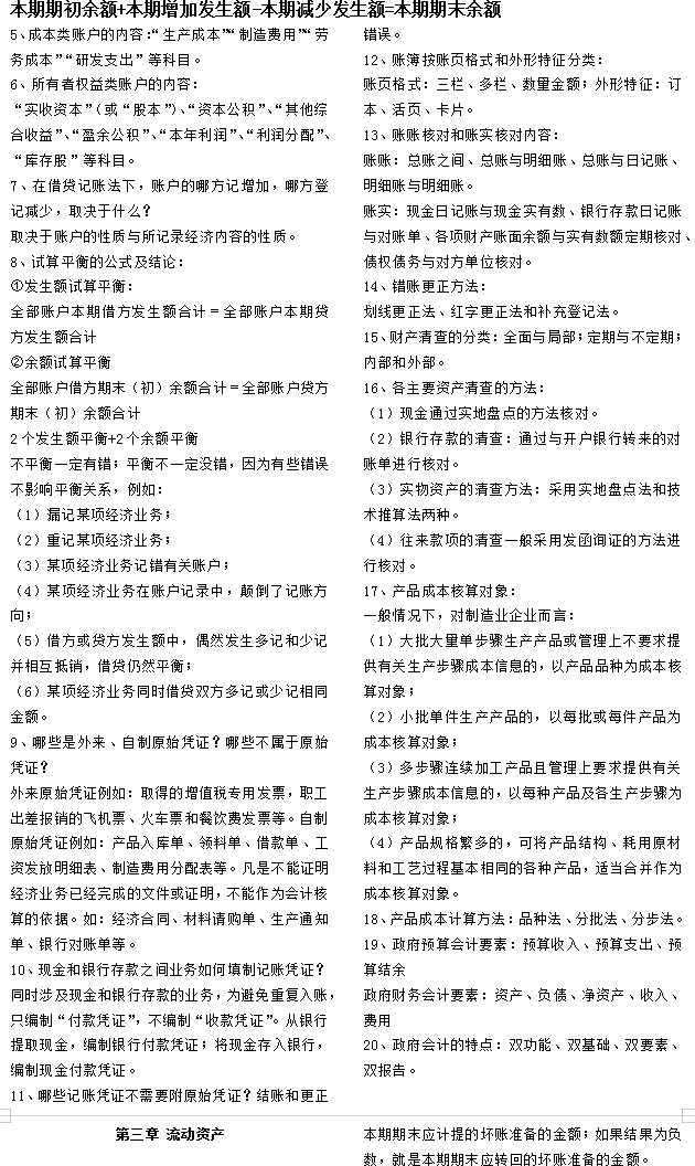
一、初级会计实务7页纸
二、经济法基础7页纸
是辅助你记忆重难点知识的好帮手。
初级会计实务背诵口诀
计经济法基础背诵口诀
……今天的内容就暂时到这里了。希望能给的备考冲刺带去帮助,全套看下0,无偿song
版权声明:我们致力于保护作者版权,注重分享,被刊用文章【初级会计证考试(2022年初级会计8月考试已定)】因无法核实真实出处,未能及时与作者取得联系,或有版权异议的,请联系管理员,我们会立即处理! 部分文章是来自自研大数据AI进行生成,内容摘自(百度百科,百度知道,头条百科,中国民法典,刑法,牛津词典,新华词典,汉语词典,国家院校,科普平台)等数据,内容仅供学习参考,不准确地方联系删除处理!;
工作时间:8:00-18:00
客服电话
电子邮件
beimuxi@protonmail.com
扫码二维码
获取最新动态
