小公司有小公司的管理方法,大公司有大公司的管理方法。从部门、人数的增多,企业的管理办法也是需要革新和进步的。
我们常听过的扁平化管理、垂直化管理、精细化管理等等。从小企业到大企业,其中有很多企业都有一个上市的目标,顺便也能实现财务自由。但企业想要上市可不是那么容易的,首先企业要有能够成功的盈利模式,第二就是企业能够稳健地发展,不然是不会有人给你投资的。
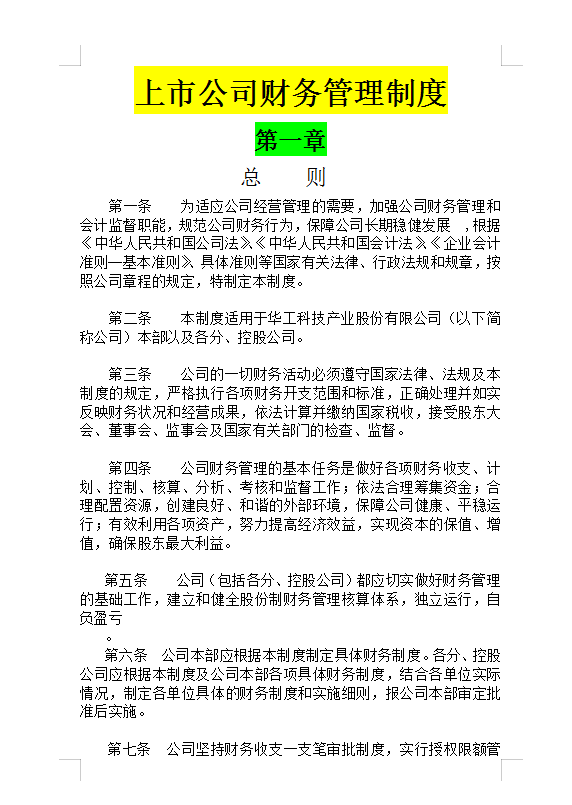
今天我就带大家了解一下上市公司使用的财务管理制度是什么样子的,要是你们公司需要完善自己的财务制度、或是要上市,那值得参考。
(文末可抱走)
......
篇幅有限,上市公司的财务管理制度就先整理到这里,总共有15页,希望能帮到大家。
版权声明:我们致力于保护作者版权,注重分享,被刊用文章【企业财务管理制度(世界500强都在用的上市公司财务管理制度15页范本)】因无法核实真实出处,未能及时与作者取得联系,或有版权异议的,请联系管理员,我们会立即处理! 部分文章是来自自研大数据AI进行生成,内容摘自(百度百科,百度知道,头条百科,中国民法典,刑法,牛津词典,新华词典,汉语词典,国家院校,科普平台)等数据,内容仅供学习参考,不准确地方联系删除处理!;
工作时间:8:00-18:00
客服电话
电子邮件
beimuxi@protonmail.com
扫码二维码
获取最新动态
