建设工程施工合同是依法保护发承包双方权益的法律文件,是发承包双方在工程施工过程中的最高行为准则。为防范合同纠纷,在签订过程中,以下10个方面需要注意。
1、发包方需要满足两方面内容:①主体资格,即建设相关手续是否齐全。例:建设用地是否已经批准?是否列入投资计划?规划、设计是否得到批准?是否进行了招标等。②履约能力即资金问题。施工所需资金是否已经落实或可能落实等。
2、承包方需要满足的内容有:①资质情况;②施工能力;③社会信誉;④财务情况。承包方的二级公司和工程处不能对外签订合同。上述内容是体现履约能力的指标,应认真的分析和判断。
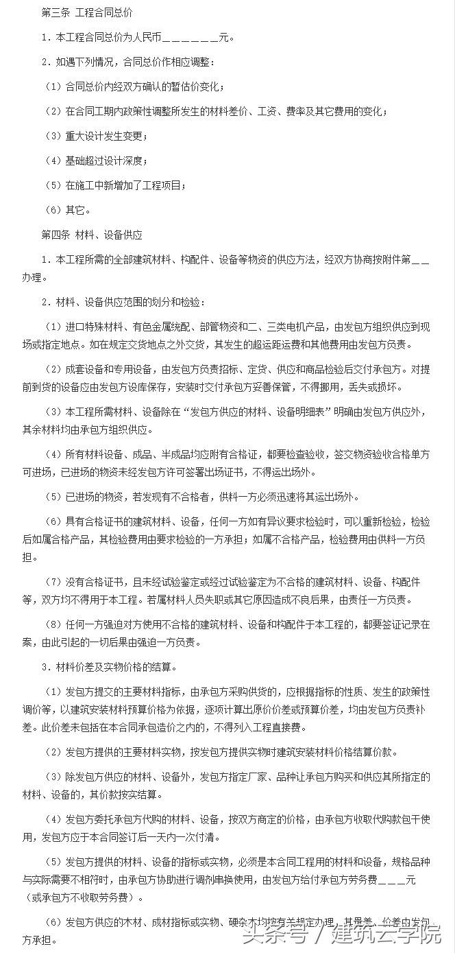
1、“合同价款”的填写,应依据住建部规定,招标工程的合同价款由发包人、承包人依据中标通知书中的中标价格在协议书内约定。非招标工程合同价款由发包人承包人依据工程预算在协议书内约定。
2、合同价款是双方共同约定的条款,要求第一要协议,第二要确定。暂定价、暂估价、概算价、都不能作为合同价款,约而不定的造价不能作为合同价款。
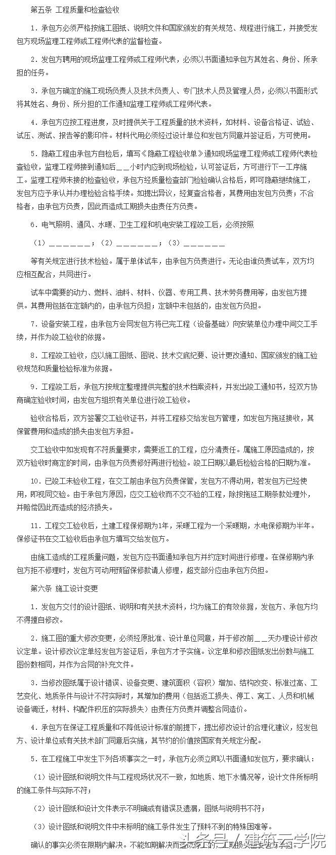
1、双方各自工作的具体时间要填写准确。
2、双方所做工作的具体内容和要求应填写详细。
3、双方不按约定完成有关工作应赔偿对方损失的范围、具体责任和计算方法要填写清楚。
1、填写合同价款及调整时应按《通用条款》所列的固定价格、可调价格、成本加酬金三种方式,约定一种写入本款。
2、采用固定价格应注意明确包死价的种类。如:总价包死、单价包死,还是部分总价包死,以免履约过程中发生争议。
3、采用固定价格必须把风险范围约定清楚。
4、应当把风险费用的计算方法约定清楚。双方应约定一个百分比系数,也可采用绝对值法。
5、对于风险范围以外的风险费用,应约定调整方法。
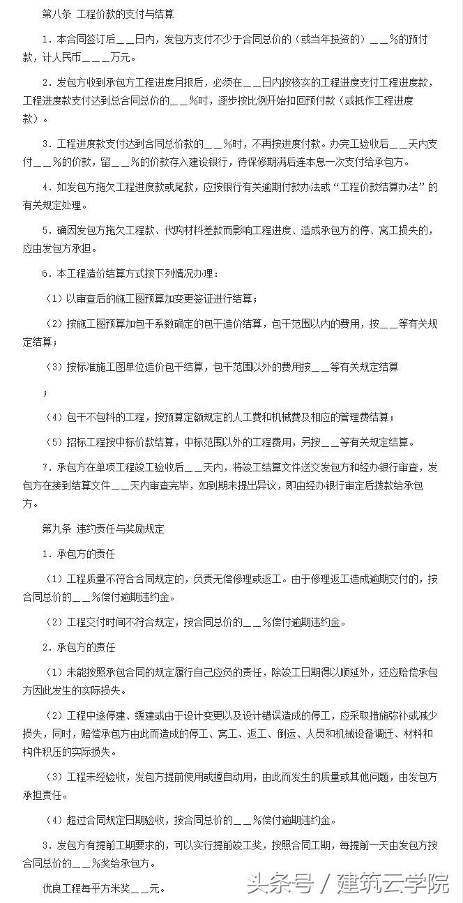
1、填写约定工程预付款的额度应结合工程款、建设工期及包工包料情况来计算。
2、应准确填写发包人向承包人拨付款项的具体时间或相对时间。
3、应填写约定扣回工程款的时间和比例。
1、工程进度款的拨付应以发包方代表确认的已完工程量,相应的单价及有关计价依据计算。
2、工程进度款的支付时间与支付方式以形象进度可选择:按月结算、分段结算、竣工后一次结算(小工程)及其它结算方式。
1、应详细填写材料设备供应的具体内容、品种、规格、数量、单价、质量等级、提供的时间和地点。
2、应约定供应方承担的具体责任。
3、双方应约定供应材料和设备的结算方法(可以选择预结法、现结法、后结法或其他方法)。
1、在合同中首先应约定发包人对《通用条款》中的预付款、工程进度款、竣工结算的违约应承担的具体违约责任。
2、在合同中应约定承包人对《通用条款》违约应承担的具体违约责任。
3、还应约定其他违约责任。
4、违约金与赔偿金应约定具体数额和具体计算方法,要越具体越好,具有可操作性,以防止事后产生争议。
1、争议的解决方式是选择仲裁方式,还是选择诉讼方式,双方应达成一致意见。
2、如果选择仲裁方式,当事人可以自主选择仲裁机构。仲裁不受级别地域管辖限制。
3、如果选择诉讼方式,应当选定有管辖权的人民法院(诉讼是地域管辖)。
4、分包的工程项目须经发包人同意,禁止分包单位将其承包的工程再分包。
1、需要补充新条款或哪条、哪款需要细化、补充或修改,可在《补充条款》内尽量补充,依次按顺序排列。
2、补充条款必须符合国家、现行的法律、法规,另行签订的有关书面协议应与主体合同精神相一致。要杜绝“阴阳合同”。
合同履行过程中应注意的问题
《施工合同》示范文本通用条款第31条“确定变更价款”内对承包人提出变更价款报告和发包人工程师确认变更价款报告做出了明确的时限规定(均为14天),其中的第31.2条内并规定了若承包人在双方确定变更后14天内不向工程师提出变更工程价款报告,则视为该项变更不涉及合同价款的变更。
故施工企业办理洽商变更时应充分重视所述的14天时限限制,并遵循此等程序性约定而建立动态的、系统的洽商变更内部管理台帐,在接到洽商后于台帐中载明洽商发生的时间,妥善保管原件,适时将复印件提交给相关的预算人员计算具体费用,并在14天内报出《洽商变更费用报审表》,及同时请监理工程师或者甲方代表在《工程变更洽商编报登记表》上履行文件接收的签署手续,包括在签收表上填妥变更单编号、变更内容、变更日期、调整价款、编报日期、签收时间、签收人等内容,签收表的每一条内容都应按时间顺序而与《洽商记录》一一对应。
否则,逾期不提交获得确认的《洽商变更费用报审表》,可能构成承包人对合同赋予的价款请求权的放弃。
当出现如甲供材料延迟供货、指定分包合同延误、重大设计变更等情况和付款延迟等发包人违约情况时,承包人可向发包人提出工期延长和直接损失补偿的索赔;在此等情况下,施工企业须注意遵循合同约定的索赔提出时限。
根据《施工合同》示范文本通用条款第36条“索赔”的约定,承包人应在索赔事件发生后28天内向工程师发出索赔意向通知,并在发出索赔意向通知后28天内向工程师提出延长工期和/或直接损失补偿的索赔报告及有关资料。
施工企业应注意掌握发生索赔事件的原因、确定有权索赔的合同条款依据、准备索赔金额计算的相关证据和人材机费用的计算方法等,从而使索赔的提出具有法律依据和事实依据。施工企业还需注重诚信履约,为索赔的解决创造良好的合作基础,并防止对方提出反索赔。施工企业并应正确掌握索赔的尺度,既不能关系至上、义气第一,从而忽视应有的合理索赔;也不能过分斤斤计较而影响到融洽的项目合作关系。施工企业应将当前利益与长远利益、工作关系与企业信誉相互权衡而做出所需的合理取舍,以实现预期的管理目标。
项目实践中常常存在由于建设单位的推诿而迟迟不能顺利进行工程结算的情况,最高人民法院为此出台了《关于审理建设工程施工合同纠纷案件适用法律若干问题的解释》,其中的第20条规定:当事人约定,发包人收到竣工结算文件后在约定期限内不予答复,视为认可竣工结算文件的,按照约定处理。
该司法解释确立了“过期视为认可”的原则,其立法用意即有效制约发包人逾期不结算工程价款,从而鼓励合同双方对结算期限的法律后果作出明确约定。施工企业应善于利用此条款的规定,在备案合同中写明“工程竣工验收后,乙方提出工程结算并将相关资料移交甲方,甲方自接到上述资料后 天内审核完毕,到期未提出异议,视为已方提交的结算已获得甲方的认可”,或者在合同结算条款中约定执行《建设工程价款结算暂行办法》规定。
施工过程会形成各种类型的大量工程资料,其中对诉讼工作具有较高价值的资料主要有:招投标文件、合同、洽商记录、认(限)价单、会议纪要、工作联系单、竣工验收单、图纸等。
施工企业应在合同履行中做好此等资料原件的收集和保管。法律规定:无法与原件核对的复印件不能单独作为认定案件事实的依据;在只有复印件而没有原件、对方当事人又对该证据予以否认的情况下,复印件不能单独作为认定事实的依据,需要其他相关证据进行证据补强。
施工企业还应规范相关文件的签字、签收手续,洽商记录、索赔报告、结算书应有接收单位授权签收人的签收记录,会议纪要应有与会人员的亲笔签名,打印的名字不具法律效力。在对方拒绝签收情况下,可采用特快专递或者公证送达的方式完成相关的证据保全。
施工企业在注重工程资料积累的同时,还应注意每份证据是否具有证明力以及所具有证明力的大小。例如对于同样一份工期延期协议,有的协议为“××工程竣工时间×年×月×日”,下附甲方盖章;而另一份协议则为“××工程双方协商同意工期延期至×年×月×日竣工”或“应甲方要求,竣工日期延至×年×月×日”。第一份协议显然仅能证明工程的实际竣工时间,发包人仍有权追究承包人的工期延误赔偿责任;而第二份协议则说明了承包人不承担相关的工期延长责任,只要承包人在顺延后的竣工日期前完工,即不承担相关的工期延误赔偿责任。
《会议纪要》的内容反映了施工过程的实际进展情况,其上有发包人、承包人、监理单位三方的签字,故每份会议纪要实质上相当于一份协议,在诉讼中具有很强的证明力,特别是对于索赔事件的处理。施工企业应对监理单位整理的《会议纪要》认真逐条的审阅、修改及谨慎签字,并应努力将甲供货物延迟供货、指定分包工程滞后等情况尽可能的载入《会议纪要》中,以作为日后索赔或反索赔的依据。
提请诉讼或者仲裁后,施工企业应恰当地运用诉讼技巧。例如通过使用录音公证而证明施工中签字人的身份及相关的施工决议事项等;适时申请诉前财产保全,采取查封房产、冻结账号等措施而保证将来判决的执行;运用《合同法》第286条款及相关司法解释的规定而向法院申请确认工程款的优先受偿权;恰当的运用公证,邮寄送达等保全公证手段而对《催款函》等进行证据保全以防止丧失诉讼时效。
随着目前建筑市场法律体系的逐步完善、各种合同标准文本的推广使用,以及施工企业内部印章管理、合同会签、合同交底等制度的建立和完善,施工企业的合同管理工作在预防和减少纠纷产生,降低经营风险和成本、促进企业健康发展上越来越发挥着巨大的作用。施工企业只有遵循合同的约定正确履行合同义务、并通过自身合同管理水平的不断提高,才能满意实现预期的管理目标。
附:工程施工合同范本
版权声明:我们致力于保护作者版权,注重分享,被刊用文章【建筑工程施工合同(建设工程项目施工合同签订)】因无法核实真实出处,未能及时与作者取得联系,或有版权异议的,请联系管理员,我们会立即处理! 部分文章是来自自研大数据AI进行生成,内容摘自(百度百科,百度知道,头条百科,中国民法典,刑法,牛津词典,新华词典,汉语词典,国家院校,科普平台)等数据,内容仅供学习参考,不准确地方联系删除处理!;
工作时间:8:00-18:00
客服电话
电子邮件
beimuxi@protonmail.com
扫码二维码
获取最新动态
