会计科目多,会计分录总是写错,特别是对于一个新手会计来讲。如果是考初级,初级会计实务主要考点内容多半都是在考分录了。不少人在复习的时候就是记不住呀,总把科目弄混淆了。不光是考证的,一些新手会计在工作中也难免会出现用错会计科目的情况。
今天就在这里分享:老会计精心汇总的最新330个会计分录流程图,好记又好背,工作考证都可以看看!
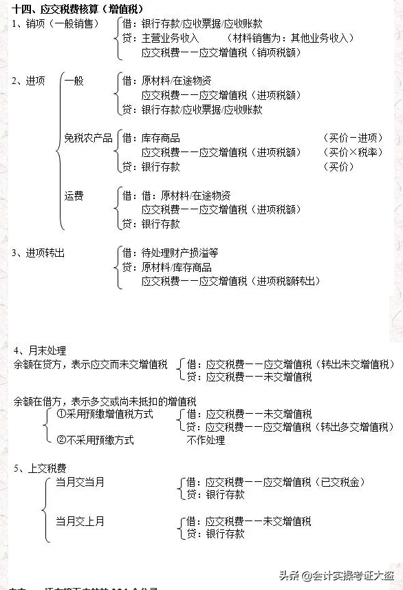
看到这里,以上就是这330个会计分录流程图了,希望对大家日常的学习和工作有帮助哦。
不管是考证还是工作,需要积累更多会计知识的,可以关注我哦,每天都会在这里更新!
版权声明:我们致力于保护作者版权,注重分享,被刊用文章【取得短期借款会计分录(老会计精心汇总)】因无法核实真实出处,未能及时与作者取得联系,或有版权异议的,请联系管理员,我们会立即处理! 部分文章是来自自研大数据AI进行生成,内容摘自(百度百科,百度知道,头条百科,中国民法典,刑法,牛津词典,新华词典,汉语词典,国家院校,科普平台)等数据,内容仅供学习参考,不准确地方联系删除处理!;
工作时间:8:00-18:00
客服电话
电子邮件
beimuxi@protonmail.com
扫码二维码
获取最新动态
