前两天,我在朋友圈看到一条消息:“创业以后,能不能离婚不一定是两口子说了算喔!——“土豆条款”引发的对股权的思考。”读后感慨万千,平时在股权架构设计和股权激励的尽职调查中,我们通常要求被访谈的股东、高管如实告知其婚姻状况,大部分企业家都能积极配合。但是,就是有一小部分企业家认为婚姻状况是个人隐私,与公司股权毫不沾边,抵触情绪很大。那么,今天我们就聊一聊,为什么股权律师一定要问婚姻状况,婚姻状况的变动真的会对公司股权结构造成重大影响吗?
我们首先来解剖一下“土豆条款”。简单说,“土豆条款”就是公司创始人的婚姻变动须经公司董事会批准。法律实务界普遍认为,“土豆条款”限制了创始人的婚姻自由,对其效力提出了质疑。咱们暂且不谈“土豆条款”的法律效力,先来听听它背后的故事。
土豆网原首席执行官王微与杨蕾有过不到三年的婚史,尽管土豆网不是二人共同创立的,但土豆网的5次融资过程和快速发展均发生在他们二人婚姻存续期间。2010年3月,二人由于性格不合劳燕分飞,上海徐汇法院仅调解离婚,未对财产作出处理,这为土豆网的上市埋下了“地雷”。2010年11月10日,前妻杨蕾向法院起诉分割财产并保全冻结了王微所持土豆网的部分股份,土豆网只能对上市进程踩下“急刹车”,令人扼腕。自此,投资界吸取教训,前期项目考察时把项目公司创始人的夫妻关系是否良好作为考察因素之一。“土豆条款”的称呼则源自上海PE(私募)业界人士朱威廉的微博:
故事摘录自:长河说股权设计与投资
婚姻状况的变动除了会在关键的时间节点上对公司的上市计划造成重大影响,那么是否还会造成其他重大影响呢?答案是肯定的,它还会对公司的控制力造成根本性的影响。
1、现代股权结构精细化:牵一发而动全身。现代企业在股权结构设置、股权融资和股权激励中,为了平衡各方的利益诉求和利益最大化,一般股权比例的设置极其精细,股权结构的一些微小变动,就会对公司的控制力造成根本性的影响,会对公司的绝对控制权、相对控制权、防御性控制权造成根本性的改变,进而影响公司的治理结构。
2、公司控制力的3大关键节点:
(1)66.67%(三分之二以上)绝对控制权,所有重大事项均有一票通过权;
(2)50.01%(二分之一以上) 相对控制权,管理型控制权,多数事项有一票通过权;
(3)33.34%(三分之一以上)防御性控制权,对重大事项有一票否决权。
这三个数据仿佛一道道红色的警戒线,当某个股东的持股比例或某几个股东的持股比例之和接近这些数值的时候,其他股东便会万分警惕,因为这是公司控制权波澜骤起的预兆。我们可以预想,如果股东婚姻状况发生变动,被界定为夫妻共同财产的股权将被分割,这通常不是一个可以忽略的比例。婚姻变动就转化为了股权危机,处理不当,整个公司精心设计的股权架构也将动摇。
3、必备知识:关于婚内投资和离婚时股权分割的法律规定
1、约定婚内股权。夫妻双方在股东、投资人的见证或由公证处公证下,约定婚内股权归属,离婚时给配偶合理的经济补偿。
2、公司章程作出规定。可在公司章程中明确规定,股东的股权系其个人财产,其配偶出具相应的声明放弃所有权,但股东应与配偶协议约定离婚时给予配偶合理的经济补偿。
3、股东和配偶可以事先约定,离婚时保留配偶股权的财产性权利,但放弃股东权利。也就是说,离婚时配偶不能直接获得股权,但可以获得婚姻股权的财产性权利。
4、部分上市公司控股股东与配偶离婚时,协议约定配偶取得相应的股票,但配偶通过投票权委托、一致行动人协议或持股平台等方式将其继受股权对应的投票权交给控投股东行使。
夫妻婚姻感情本是家事,但它的影响却不止于小家,会波及到公司及其他投资人,影响大家的利益。每个家庭的和睦幸福是大家的美好愿景,但是愿景难以阻却纠纷,为了社会的和谐,希望大家未雨绸缪,运用法律的规定明确行为的边界,运用法律的手段消除未来的隐患!
专业领域:金融融资、股权投资并购、建设工程、公司法
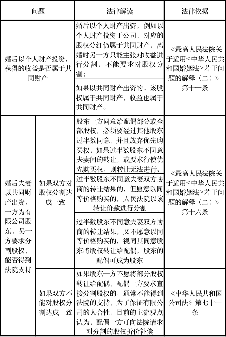
1、《最高人民法院关于适用<中华人民共和国婚姻法>若干问题的解释(二)》第十一条规定“婚姻关系存续期间,一方以个人财产投资取得的收益,属于夫妻共同财产”。
2、《最高人民法院关于适用<中华人民共和国婚姻法>若干问题的解释(二)》第十六条明确规定:人民法院审理离婚案件,涉及分割夫妻共同财产中以一方名义在有限责任公司的出资额,另一方不是该公司股东的,按以下情形分别处理:(一)夫妻双方协商一致将出资额部分或者全部转让给该股东的配偶,过半数股东同意、其他股东明确表示放弃优先购买权的,该股东的配偶可以成为该公司股东;(二)夫妻双方就出资额转让份额和转让价格等事项协商一致后,过半数股东不同意转让,但愿意以同等价格购买该出资额的,人民法院可以对转让出资所得财产进行分割。过半数股东不同意转让,也不愿意以同等价格购买该出资额的,视为其同意转让,该股东的配偶可以成为该公司股东。
3、《公司法》第十六条 公司向其他企业投资或者为他人提供担保,依照公司章程的规定,由董事会或者股东会、股东大会决议;公司章程对投资或者担保的总额及单项投资或者担保的数额有限额规定的,不得超过规定的限额。
公司为公司股东或者实际控制人提供担保的,必须经股东会或者股东大会决议。
前款规定的股东或者受前款规定的实际控制人支配的股东,不得参加前款规定事项的表决。该项表决由出席会议的其他股东所持表决权的过半数通过。
4、《公司法》第四十三条 股东会的议事方式和表决程序,除本法有规定的外,由公司章程规定。
股东会会议作出修改公司章程、增加或者减少注册资本的决议,以及公司合并、分立、解散或者变更公司形式的决议,必须经代表三分之二以上表决权的股东通过。
5、《公司法》第七十一条 有限责任公司的股东之间可以相互转让其全部或者部分股权。
股东向股东以外的人转让股权,应当经其他股东过半数同意。股东应就其股权转让事项书面通知其他股东征求同意,其他股东自接到书面通知之日起满三十日未答复的,视为同意转让。其他股东半数以上不同意转让的,不同意的股东应当购买该转让的股权;不购买的,视为同意转让。
经股东同意转让的股权,在同等条件下,其他股东有优先购买权。两个以上股东主张行使优先购买权的,协商确定各自的购买比例;协商不成的,按照转让时各自的出资比例行使优先购买权。
公司章程对股权转让另有规定的,从其规定。
6、《公司法》第九十条 发起人应当在创立大会召开十五日前将会议日期通知各认股人或者予以公告。创立大会应有代表股份总数过半数的发起人、认股人出席,方可举行。
创立大会行使下列职权:
(一)审议发起人关于公司筹办情况的报告;
(二)通过公司章程;
(三)选举董事会成员;
(四)选举监事会成员;
(五)对公司的设立费用进行审核;
(六)对发起人用于抵作股款的财产的作价进行审核;
(七)发生不可抗力或者经营条件发生重大变化直接影响公司设立的,可以作出不设立公司的决议。
创立大会对前款所列事项作出决议,必须经出席会议的认股人所持表决权过半数通过。
7、《公司法》第一百零三条 股东出席股东大会会议,所持每一股份有一表决权。但是,公司持有的本公司股份没有表决权。
股东大会作出决议,必须经出席会议的股东所持表决权过半数通过。但是,股东大会作出修改公司章程、增加或者减少注册资本的决议,以及公司合并、分立、解散或者变更公司形式的决议,必须经出席会议的股东所持表决权的三分之二以上通过。
8、《公司法》第一百二十一条 上市公司在一年内购买、出售重大资产或者担保金额超过公司资产总额百分之三十的,应当由股东大会作出决议,并经出席会议的股东所持表决权的三分之二以上通过。
9、《公司法》第一百八十一条 公司有本法第一百八十条第(一)项情形的,可以通过修改公司章程而存续。
依照前款规定修改公司章程,有限责任公司须经持有三分之二以上表决权的股东通过,股份有限公司须经出席股东大会会议的股东所持表决权的三分之二以上通过。
10、《公司法》第二百一十六条 本法下列用语的含义:
(一)高级管理人员,是指公司的经理、副经理、财务负责人,上市公司董事会秘书和公司章程规定的其他人员。
(二)控股股东,是指其出资额占有限责任公司资本总额百分之五十以上或者其持有的股份占股份有限公司股本总额百分之五十以上的股东;出资额或者持有股份的比例虽然不足百分之五十,但依其出资额或者持有的股份所享有的表决权已足以对股东会、股东大会的决议产生重大影响的股东。
(三)实际控制人,是指虽不是公司的股东,但通过投资关系、协议或者其他安排,能够实际支配公司行为的人。
(四)关联关系,是指公司控股股东、实际控制人、董事、监事、高级管理人员与其直接或者间接控制的企业之间的关系,以及可能导致公司利益转移的其他关系。但是,国家控股的企业之间不仅因为同受国家控股而具有关联关系。
版权声明:我们致力于保护作者版权,注重分享,被刊用文章【徐汇离婚律师(创业者离婚不能自主决定)】因无法核实真实出处,未能及时与作者取得联系,或有版权异议的,请联系管理员,我们会立即处理! 部分文章是来自自研大数据AI进行生成,内容摘自(百度百科,百度知道,头条百科,中国民法典,刑法,牛津词典,新华词典,汉语词典,国家院校,科普平台)等数据,内容仅供学习参考,不准确地方联系删除处理!;
工作时间:8:00-18:00
客服电话
电子邮件
beimuxi@protonmail.com
扫码二维码
获取最新动态
