你知道工作中常用的会计分录有哪些吗?简单地说会计分录就是对企业产生的经济业务进行有规则记账的一种记录。
包括资产类、负债类、所有者权益类、成本类和费用类。俗话说的“有借必有贷,借贷必相等”就是会计做账的最基本的记账规则之一。
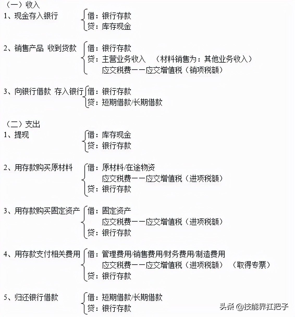
会计分录不管是在企业正常财务工作中,还是在初级会计、中级会计,都是重点。会计分录的条目有很多,而且不同的行业会计分录还有差别,不过也不用担心,今天我就带你一起来学习会计分录,一起来看看吧。(文末可抱走)
1.7存货核算
1.8固定资产核算
......
会计科目分类,按照会计分录来记忆
1、资产、成本、费用类的借方=增加, 贷方=减少。2、所有者权益、负债、收入类借方= 减少,贷方=增加。3、报表方面和试算平衡方面注意平衡4、算式:“资产+费用=负债+所有者权益 +收入“
......
篇幅有限、财务会计常用的会计分录就先给大家整理到这里,希望能帮到大家。
版权声明:我们致力于保护作者版权,注重分享,被刊用文章【会计分录格式(会计分录大全)】因无法核实真实出处,未能及时与作者取得联系,或有版权异议的,请联系管理员,我们会立即处理! 部分文章是来自自研大数据AI进行生成,内容摘自(百度百科,百度知道,头条百科,中国民法典,刑法,牛津词典,新华词典,汉语词典,国家院校,科普平台)等数据,内容仅供学习参考,不准确地方联系删除处理!;
工作时间:8:00-18:00
客服电话
电子邮件
beimuxi@protonmail.com
扫码二维码
获取最新动态
