第一节 会计核算与监督
第二节 会计机构和会计人员
第三节 违反会计法律制度的法律责任
本章平均分值 8 分。
以单选、多选、判断为主,偶尔会出不定项选择题。
本章和《初级会计实务》第一章内容有很多重合之处,且相对比较容易理解。学习时锁定考点重点记忆即可。
一、会计核算
二、会计档案管理
三、会计监督
【知识点1】会计核算(★★)
(一)会计核算基本要求、核算内容、本位币等
会计核算基本要求、核算内容、本位币
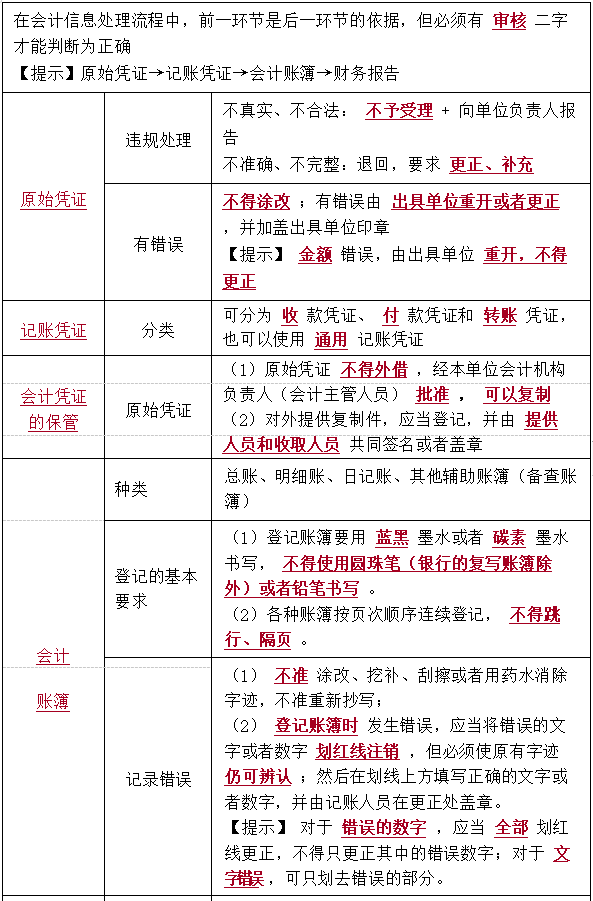
(二)会计信息处理流程
会计信息处理流程1
会计信息处理流程2
(三)账务核对与财产清查
账务核对与财产清查
【知识点2】会计档案管理(★★★)
会计档案管理1
会计档案管理2
【知识点3】会计监督
会计监督
经济法基础核心考点—第二章会计法律制度—第一节会计核算与监督,篇幅有限,请关注后,查看完整版。
经济法基础核心考点
版权声明:我们致力于保护作者版权,注重分享,被刊用文章【企业会计核算基础(经济法基础核心考点)】因无法核实真实出处,未能及时与作者取得联系,或有版权异议的,请联系管理员,我们会立即处理! 部分文章是来自自研大数据AI进行生成,内容摘自(百度百科,百度知道,头条百科,中国民法典,刑法,牛津词典,新华词典,汉语词典,国家院校,科普平台)等数据,内容仅供学习参考,不准确地方联系删除处理!;
工作时间:8:00-18:00
客服电话
电子邮件
beimuxi@protonmail.com
扫码二维码
获取最新动态
