在日常生活中
我们难免会遇到各种纠纷
比如劳动纠纷、房屋租赁、食品安全、校园侵权等
作为受害方,涉及到一些法律的问题
不知道如何保证自身权益,就会哑巴吃黄连有苦说不出
今天小野君给大家分享一个中国法律服务网咨询平台
可供我们免费咨询法律事务以及解决办法。
建议大家一定要收藏,关键时刻绝对派上用场!专属于你的张益达。
同时支持手机和电脑端,中国法律服务网网址也给大家放在下面了!
网Z名称:中国法律服务网
手机端:微X搜索栏输入 中国法律服务网 ,注意选择右边【政府】字样。
我们可以看到是比较全面的,日常生活中碰到的纠纷问题都能在这上面得咨询和详细的解答。
选择要咨询的问题,之后按照提示如实填写或选择案件的问题,然后系统会根据我们填写的案例自动匹配对应数据。问题描述的越详细,法律意见也就会越精确。
我们来通过举例亲身体验下。
案例一:校园霸凌
比如我们在网上能经常看到的校园霸凌事件,假如真发生在我们或者家人身上该如何处理?这个时候你只需要中国中国法律服务网网站上选择“ 校园侵害 ”这个咨询类别,并根据事件的真实情况回答选择问题。
之后,网站会根据你提供案例的真实情况,出具一份智能法律咨询意见书并且还带有编号。
在这份意见书里,是参考法院裁判文书数据,并结合业内资深法官、律师、法律专业工作者的集体智慧生成。这份法律咨询意见书会给你出具一份详细的解决方案和意见,具体事项涉及到赔偿责任分析、赔偿项目表、行动建议、证据收集以及保险理赔和纠纷解决方式等。
在民事赔偿,赔偿责任分析里,它会将涉及到的各方人员逐一分析划分承担责任。
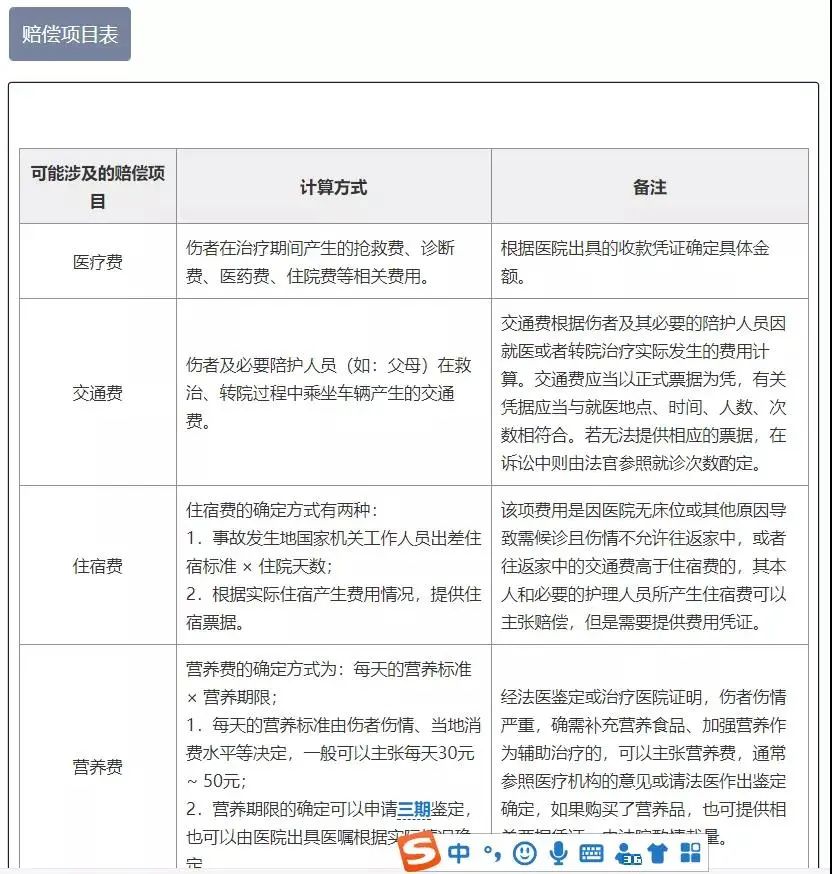
在涉及到的赔偿方面,会给你列出一份赔偿项目表,将可能涉及到的赔偿项目列举出来,明明白白清清楚楚。
此外,还会给你出具一份行动建议以及如何需要收集的证据。
案例二:食品问题
作为懒癌星人和吃货,不想做饭还想吃美食,就只能下馆子或者叫外卖了,虽然知道餐馆的食物卫生并不咋地,但是在没看一些异物的情况下我们就还能接受,假如你吃出来一些不可描述的异物,比如苍蝇、头发、钢丝球......或者食物不达标引起腹泻呕吐等症状,有些商家可能会积极解决,有些商家就会跟你各种扯皮怎么办?
这个时候我们又要打开中国中国法律服务网,在网站上选择“食品安全 ”这个咨询类别,根据提示开始咨询并回答选择问题。同样的系统会为我们生成一份“智能法律咨询意见书”。
同样的,这份法律咨询意见书会给你出具一份详细的解决方案和意见,具体事项涉及到法律分析、风险提示、人身损害赔偿、财产损失赔偿、行动建议、证据收集以及保险理赔和纠纷解决方式等。
涉及到赔偿金额,我们还可以根据实际情况,有权要求销售者返还支付价款,同时要求对方支付款十倍或损失三倍的赔偿,赔偿金1000起步。
如果看完之后心里还是不确定怎么处理,都可以下拉参考底部的相似案例。我们所有的初衷都是为了解决矛盾,所以在对方态度良好,愿意协商解决的情况下还是友好协商解决。
以上两个例子都是生活中比较常见的纠纷,另外生活中一些常见的法律问题,也都是可以通过中国法律服务网网站咨询,而且咨询是完全免费的!强烈建议大家收藏起来!说不定哪天就派上用场了。
今天分享的内容就到这里了
喜欢小编的文章欢迎关注【小野君】,第一时间带来最新de,最高效的分享!
版权声明:我们致力于保护作者版权,注重分享,被刊用文章【哪里可以免费咨询律师(国家推出的免费AI律师上线了)】因无法核实真实出处,未能及时与作者取得联系,或有版权异议的,请联系管理员,我们会立即处理! 部分文章是来自自研大数据AI进行生成,内容摘自(百度百科,百度知道,头条百科,中国民法典,刑法,牛津词典,新华词典,汉语词典,国家院校,科普平台)等数据,内容仅供学习参考,不准确地方联系删除处理!;
工作时间:8:00-18:00
客服电话
电子邮件
beimuxi@protonmail.com
扫码二维码
获取最新动态
