你知道建筑会计的账务该怎么处理吗?虽然说建筑会计挺吃香的,工资高福利也好;但是建筑会计却不是那么好当的。
你知道建筑企业的成本核算该怎么做吗?你知道建筑企业的纳税申报都该怎么处理吗?你知道建筑企业的结算收款付款到底该怎么做吗?(文末可抱走学习)
做建筑会计不仅专业技能要扎实,也要懂得多。俗话说得好“入一行做一行”,当你在建筑企业会计做得熟练之后,那所有的难题对你来说都不是难题。现在还有很多新手会计都想做建筑会计,今天92年女会计就把建筑会计常用的210个会计公式分享给大家,一起来看看吧~
基本建设拨款额;单位工程概算值;单位工程综合概算值;概(预)算单价
基本建设结余资金;本年投资完成额;以前年度拨款额;机械配件资金定额;应收已完工程款资金定额
预算成本;安全工程投资完成额;建筑工程投资完成额;人工费分配;工程实际成本
工程质量合格率;工程质量优良率;工程结算利润;平行结转分步法;未完施工成本
平均建设工期;全员年平均竣工面积;机械使用费核算
返工损失率;每百元建安工作量占用固定资金;每百元建安工作量占用流动资金;材料成本差异率
施工管理费的分配;附属企业成本计算的程序;均衡施工率
竣工投产率;房屋建筑面积竣工率;建筑安装工人劳动生产率;大堆材料耗用数;施工企业固定资产利用率
施工企业成本利润率;施工企业全员劳动生产率;预收工程款;预付备料款
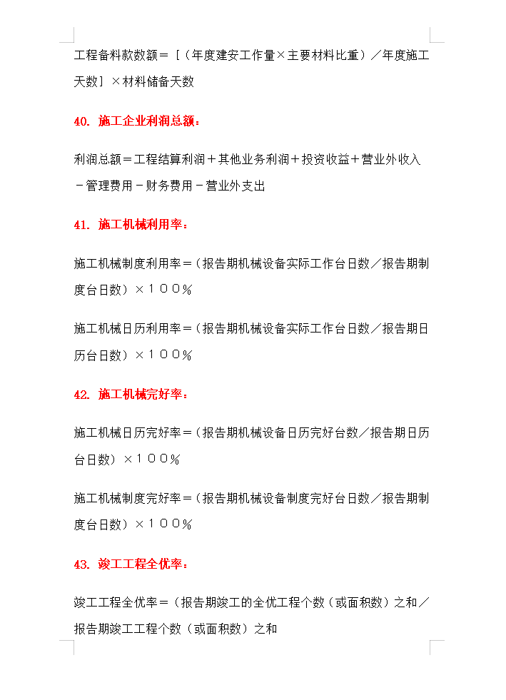
施工企业利润总额;施工机械利用率;施工机械完好率;竣工工程全优率
......
篇幅有限,建筑企业会计公式就先给大家整理到这里,有完整的,希望能帮到大家。
版权声明:我们致力于保护作者版权,注重分享,被刊用文章【材料成本差异会计分录(发现一名92年女会计)】因无法核实真实出处,未能及时与作者取得联系,或有版权异议的,请联系管理员,我们会立即处理! 部分文章是来自自研大数据AI进行生成,内容摘自(百度百科,百度知道,头条百科,中国民法典,刑法,牛津词典,新华词典,汉语词典,国家院校,科普平台)等数据,内容仅供学习参考,不准确地方联系删除处理!;
工作时间:8:00-18:00
客服电话
电子邮件
beimuxi@protonmail.com
扫码二维码
获取最新动态
