随着互联网的快速发展,直播带货的兴起,快递已经是触手可及了,而这个行业也是大量的需要会计人员,但是由于快递公司业务复杂,很多人都不敢接手,朋友张姐很早就在快递公司做会计了,已经五年的时间了,为了帮助更多的新人能够进入快递行业,就总结了56个真账实操案例解析,希望能够帮助更多想要进入快递行业当会计的新手们,内容都分享在下方了,一起来看看吧!
1、确认快递费收入
12月1日,通过快递管理系统得知,北京博通汽车租赁有限公司(北京至郑州)的货物全部完成,货到付款。代收北京易路通驾校有限公司货款100000元(内部规定由圆通速递总部再转付给客户),快递费是2525元,代收货款手续费未含在货款中。(重100kg)
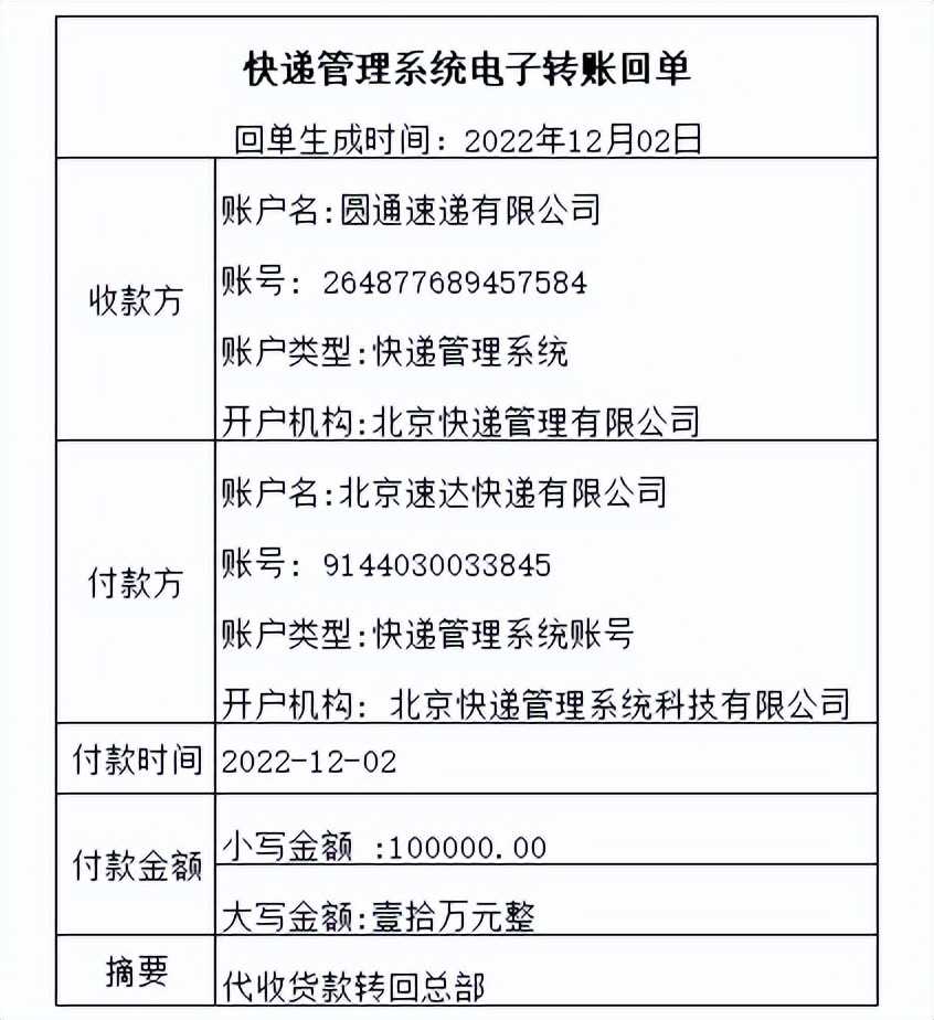
2、归还代收货款
12月2日,通过快递管理系统向圆通速递总部转账支付12月1日代收的货款100000元。 (再由圆通速递有限公司总部转账支付代收北京易路通驾校有限公司的货款)
3、向北京欣汇借款
12月3日,公司向北京欣汇家政服务有限公司借30000元,对方通过银行转账,已到账。
4、支付大客户补贴
12月8日,支付11月给予大客户的补贴总额1010元,款项通过银行转账付讫。
5、报销总经理办公室电话费
12月8日,行政部报销总经理办公室本月座机电话费121.2元,费用通过银行转账付讫。
6、支付快递中转费
12月11日,公司派往长沙天心区的快递经圆通快递中转,根据扫描记录,产生的月结中转费用金额为16160元,款项通过银行转账付讫。
7、购塑料筐
12月11日,向北京优信物料公司购买的一批塑料筐,金额20200元,款项通过银行转账付讫。
8、确认快递费收入
12月12日,派送北京东方科技实验大学图书,快递费5050元,同城派送,款项已通过银行收讫。
9、代收货款转至总部
12月13日,11月帮客户北京博通汽车租赁有限公司代收的货物货款3010元,通过快递管理系统转至圆通速递总部。
10、支付代收网点转账费用
11、快递管理系统余额提现
12、确认快递费收入
13、报销罚款
........篇幅有限,剩余的实操案例就不一一展示了,希望以上的内容能够帮助到大家!!
版权声明:我们致力于保护作者版权,注重分享,被刊用文章【求一套快递公司会计账(在快递公司做会计5年)】因无法核实真实出处,未能及时与作者取得联系,或有版权异议的,请联系管理员,我们会立即处理! 部分文章是来自自研大数据AI进行生成,内容摘自(百度百科,百度知道,头条百科,中国民法典,刑法,牛津词典,新华词典,汉语词典,国家院校,科普平台)等数据,内容仅供学习参考,不准确地方联系删除处理!;
工作时间:8:00-18:00
客服电话
电子邮件
beimuxi@protonmail.com
扫码二维码
获取最新动态
