随着经济发展,人们主观观念的加强,自主选择意识的提升,超市购物形式越来越成为人们喜欢的形式,因此超市也越来越蓬勃的发展,那么开一家超市需要掌握哪些知识技能呢?小编今天带来了超详细超市各岗位职责和工作流程,有需要的小伙伴赶紧收藏学习了!
老会计带来:超详细超市各岗位职责和工作流程,附超市账务处理
更多会计资讯及工作中实用小技巧,可以关注小编,学习不迷路吆!
详情如下,大家来看看吧!
老会计带来:超详细超市各岗位职责和工作流程,附超市账务处理
老会计带来:超详细超市各岗位职责和工作流程,附超市账务处理
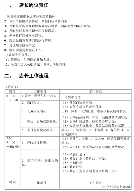
老会计带来:超详细超市各岗位职责和工作流程,附超市账务处理
1.负责本部门人员的考核、考勤管理。
2.负责检查本部门商品陈列、补货、卫生状况、标价签、POP牌及商品状态。
3.负责本部门商品的接货、验货及将单据交由电脑录入、入库并确定。
4.负责本部门淘汰商品、滞销商品、破损商品、过期商品、退货商品的上报。
5.负责退货商品的整理。
6.负责组织本部门商品的盘点。
老会计带来:超详细超市各岗位职责和工作流程,附超市账务处理
1、负责商品的补货、陈列、使商品充足,排面整齐美观。
2、维持卖场商品、陈列设施的清洁,并维护商品包装的完整。
3、检查商品的标价签、POP、 条形码是否正确完整。
4、管理商品的库存及退换货协助处理。
5、负责商品的盘点,若差异大,找出原因,以应对策。
6、清查、更换变价商品的标签。
7、检查商品的保质期。
8、新进人员的培训及沟通。
9、协助顾客大宗购物。
10、负责整理修复破损包装及不良品分检汇报。
11、对顾客询问应热情回答,并指引商品,提供协助。
12、对顾客及员工破损商品、偷吃偷拿商品,应及时报告,及时制止并协助处理。
13、整理收集孤儿商品,并分析原因,并主动处理
1、负责顾客的存、取包工作。
2、负责顾客的退换货工作,严格执行退换货流程。
3、负责顾客投诉及抱怨处理。
4、集团购买的接待。
5、为顾客开具发票。
6、负责本区域的清洁卫生。
7、负责失物招领及登记工作。
8、负责赠品发放、承办各种卡券。
1、态度和蔼、积极主动的服务顾客。
2、结帐快速、正确、不短、超收顾客金额。
3、负责清理收银去及设施、设备卫生、整理孤儿品并告知理货员原因。
4、负责整理好条形码字典。
5、熟悉店内日常促销及其它经营活动。
6、熟悉商品销售单位及价格。
7、定期清洗购物车和购物篮。
1、制定日常广播规范用语及背景音乐规范。
2、负责店内广播的播音。
3、负责对播音设备的维护和保养。
4、负责广播室的清洁卫生。.
5、负责电话的接听。
1、负责对供货商基本资料的准确无误的录入。
(基本资料包括:供货商基本资料、商品信息资料、合同书)
2、负责条形码的检查及店内条码的生成与打印。
3、负责商品的入库,确保数量准确。
4、负责商品变价作业、调拨作业、报损作业的电脑录入。
5、负责盘点设置、数据录入、盘点盈亏分析及库存调整。
6、负责为经理、店长、财务提供各种电脑信息资料。
7、负责微机室的耗材领用、发放及色带的安装。
8、电脑房负责收银台管理:
1、负责超市的防水、防火、防盜、防鼠、防损耗工作。
2、负责对超市进出货物的查验、签字。
3、负责对顾客购物POs小票与实物的查验。
4、负责员工通道的查验(检查员工是否携带物品、查验废物是否内藏商品、查验出货与票据是否相符)。
5、负责对顾客违纪行为的处理( 偷窃处理、损坏商品处理)。
6、负责对员工偷窃行为处理。
7、如有重大异常行为,应及时向店长汇报。
1、负责营销方案的出台及实施。
2、负责店内气氛的营造。
3、负责店内POP牌、吊旗、指示牌、导示图的设计制作。
4、负责赠品的管理及赠送方法。
5、负责大型活动的策划、宣传、组织、实施。
6、负责每两周特价快讯的收集、编制、印刷、发放总结、特价快讯前后的变化。
老会计带来:超详细超市各岗位职责和工作流程,附超市账务处理
......
老会计带来:超详细超市各岗位职责和工作流程,附超市账务处理
篇幅有限,想要领取完整版超市账务处理等资料,可以通过下面方式进行领取!
更多会计资讯及工作中实用小技巧,可以关注小编,学习不迷路吆!
下方评论区留言:学习。并转发收藏
然后点击小编头像,私我回复:资料。即可免费领取!
版权声明:我们致力于保护作者版权,注重分享,被刊用文章【超市 会计(老会计整理)】因无法核实真实出处,未能及时与作者取得联系,或有版权异议的,请联系管理员,我们会立即处理! 部分文章是来自自研大数据AI进行生成,内容摘自(百度百科,百度知道,头条百科,中国民法典,刑法,牛津词典,新华词典,汉语词典,国家院校,科普平台)等数据,内容仅供学习参考,不准确地方联系删除处理!;
工作时间:8:00-18:00
客服电话
电子邮件
beimuxi@protonmail.com
扫码二维码
获取最新动态
